We have created a design using i.mx233, and have great difficulties getting it stable and booting.
Our original reference was Olinuxino Maxi, but we do not support battery, and power the board directly from 5V. We use imx to generate all other power lines needed - or we would like it to. So far we are failing miserably.
Sometimes the board might boot (usually the board behaves better when it has been without power for a while), but still 95% of the time it just stays in a reset loop during power on.
We are using mainline u-boot as our loader, and the same uboot will boot our reference board just fine.
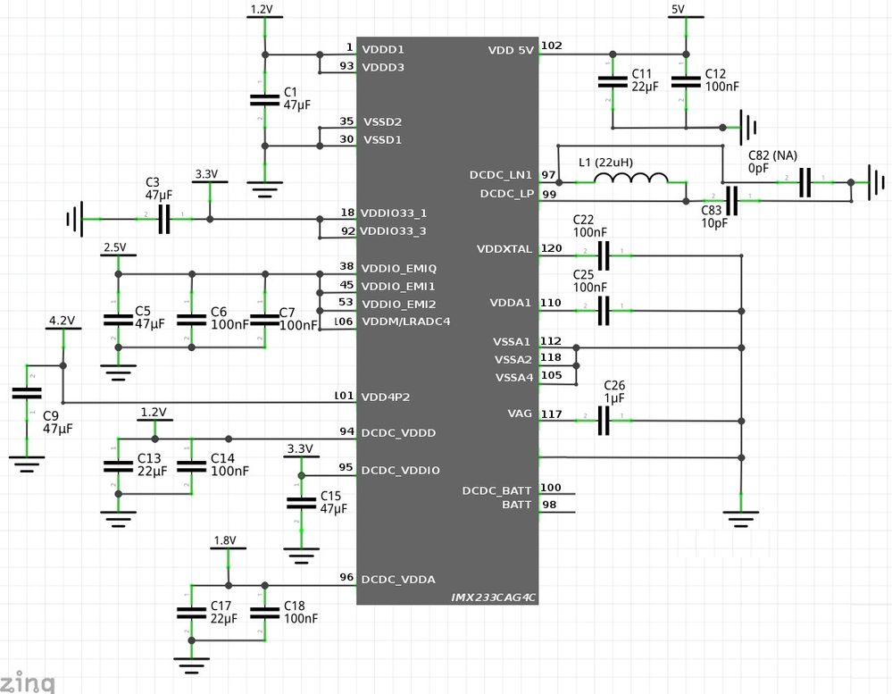
Our PDN schematic looks like this:

And in the scope the power lines look like this:

As you can see from the image, our 2v5 never manages to climb to acceptable levels, and we are suspecting it to cause the crash. 4v2 seems to rise very well, but it drops slightly when 2v5 line is started, but it seems to recover before the reset..
We have also tried to change our caps closer to the Freescale reference design, but there is no real difference. 2v5 looks somewhat different, but actually we still have same stability problems and a reboot.
Could some load (ie. 100k resistor) on the VDDD and VDDA lines help the PDN internally ?
Is there some rule regarding 2v5 capacitor placement we should have followed, or are our values too large ? What kind of values have other projects used ?
We have been trying to get this board to wake up for few weeks now, and we are ready to try almost anything at this point...
Thank you for any suggestions in advance!