Can RTC_XTALI connect to RTC SQW

キャンセル
次の結果を表示 
表示  限定  | 次の代わりに検索 
もしかして: 

Can RTC_XTALI connect to RTC SQW

692件の閲覧回数
WSLJ
Contributor I

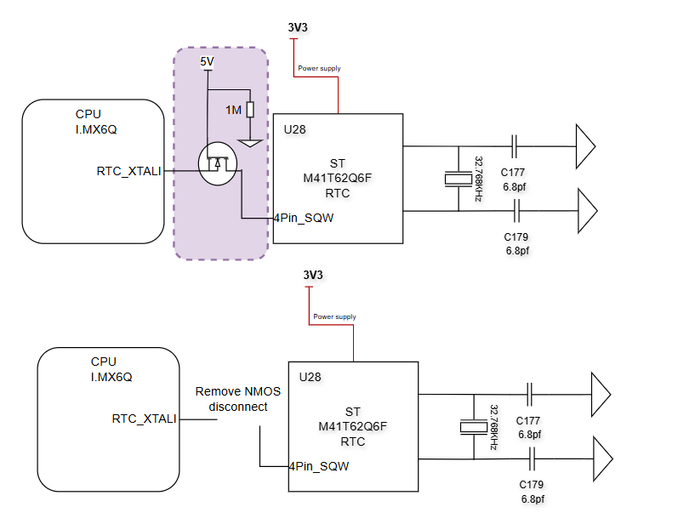
The BLOCK diagram is as follows:

Phenomenon:

After powering on, the 3.3V voltage drops to 3.0V. When the connection between RTC_XTALI and SQW is disconnected, the voltage returns to 3.3V.
Issue:

Can the SQW of the RTC chip be connected directly to the CPU's RTC_XTALI interface?

BLOCK.png

 

ラベル(2)
0 件の賞賛
返信
1 返信

592件の閲覧回数
Rita_Wang
NXP TechSupport
NXP TechSupport

Here you can not connect the RTC SQW to the RTC_XTALI , for the RTC_XTALI is the analog clock input.

CKIL (Clock Input Low) is a dedicated pin used to receive external 32.768 kHz digital clock signals, so you need to connect the RTC SQW to the CKIL on the i.MX6Q side.  You need to follow the circuilt recommend.

Any questions contact us freely.

 

0 件の賞賛
返信
%3CLINGO-SUB%20id%3D%22lingo-sub-2252653%22%20slang%3D%22en-US%22%20mode%3D%22CREATE%22%3ECAN%20RTC_XTALI%E3%81%AFRTC%20SQW%E3%81%AB%E6%8E%A5%E7%B6%9A%E3%81%A7%E3%81%8D%E3%81%BE%E3%81%99%E3%81%8B%3C%2FLINGO-SUB%3E%3CLINGO-BODY%20id%3D%22lingo-body-2252653%22%20slang%3D%22en-US%22%20mode%3D%22CREATE%22%3E%3CP%3E%E3%83%96%E3%83%AD%E3%83%83%E3%82%AF%E5%9B%B3%E3%81%AF%E6%AC%A1%E3%81%AE%E3%81%A8%E3%81%8A%E3%82%8A%E3%81%A7%E3%81%99%E3%80%82%3CBR%20%2F%3E%3CBR%20%2F%3E%3CU%3E%3CSTRONG%3E%E7%8F%BE%E8%B1%A1%EF%BC%9A%3C%2FSTRONG%3E%3C%2FU%3E%3C%2FP%3E%3CP%3E%E9%9B%BB%E6%BA%90%E6%8A%95%E5%85%A5%E5%BE%8C%E3%80%813.3V%20%E3%81%AE%E9%9B%BB%E5%9C%A7%E3%81%8C%203.0V%20%E3%81%AB%E4%BD%8E%E4%B8%8B%E3%81%97%E3%81%BE%E3%81%99%E3%80%82RTC_XTALI%E3%81%A8SQW%E9%96%93%E3%81%AE%E6%8E%A5%E7%B6%9A%E3%81%8C%E5%88%87%E6%96%AD%E3%81%95%E3%82%8C%E3%82%8B%E3%81%A8%E3%80%81%E9%9B%BB%E5%9C%A7%E3%81%AF3.3V%E3%81%AB%E6%88%BB%E3%82%8A%E3%81%BE%E3%81%99%E3%80%82%3CBR%20%2F%3E%3CU%3E%3CSTRONG%3E%E5%95%8F%E9%A1%8C%EF%BC%9A%3C%2FSTRONG%3E%3C%2FU%3E%3C%2FP%3E%3CP%3ERTC%20%E3%83%81%E3%83%83%E3%83%97%E3%81%AE%20SQW%20%E3%82%92%20CPU%20%E3%81%AE%20RTC_XTALI%20%E3%82%A4%E3%83%B3%E3%82%BF%E3%83%BC%E3%83%95%E3%82%A7%E3%83%BC%E3%82%B9%E3%81%AB%E7%9B%B4%E6%8E%A5%E3%82%B3%E3%83%8D%E3%82%AF%E3%83%86%E3%83%83%E3%83%89%E3%81%A7%E3%81%8D%E3%81%BE%E3%81%99%E3%81%8B%3F%3C%2FP%3E%3CP%3E%3CSTRONG%3E%3CU%3E%3CSPAN%20class%3D%22lia-inline-image-display-wrapper%20lia-image-align-inline%22%20image-alt%3D%22BLOCK.png%22%20style%3D%22width%3A%20678px%3B%22%3E%3CSPAN%20class%3D%22lia-inline-image-display-wrapper%22%20image-alt%3D%22BLOCK.png%22%20style%3D%22width%3A%20678px%3B%22%3E%3Cspan%20class%3D%22lia-inline-image-display-wrapper%22%20image-alt%3D%22BLOCK.png%22%20style%3D%22width%3A%20678px%3B%22%3E%3Cimg%20src%3D%22https%3A%2F%2Fcommunity.nxp.com%2Ft5%2Fimage%2Fserverpage%2Fimage-id%2F368100iCC6B52BB8F4D4079%2Fimage-dimensions%2F678x524%3Fv%3Dv2%22%20width%3D%22678%22%20height%3D%22524%22%20role%3D%22button%22%20title%3D%22BLOCK.png%22%20alt%3D%22BLOCK.png%22%20%2F%3E%3C%2Fspan%3E%3C%2FSPAN%3E%3C%2FSPAN%3E%3C%2FU%3E%3C%2FSTRONG%3E%3C%2FP%3E%3CBR%20%2F%3E%3C%2FLINGO-BODY%3E%3CLINGO-LABS%20id%3D%22lingo-labs-2252653%22%20slang%3D%22en-US%22%20mode%3D%22CREATE%22%3E%3CLINGO-LABEL%3Ei.MX6Quad%3C%2FLINGO-LABEL%3E%3CLINGO-LABEL%3Ei.MX6SoloX%3C%2FLINGO-LABEL%3E%3C%2FLINGO-LABS%3E%3CLINGO-SUB%20id%3D%22lingo-sub-2264574%22%20slang%3D%22en-US%22%20mode%3D%22CREATE%22%20translate%3D%22no%22%3ERe%3A%20Can%20RTC_XTALI%20connect%20to%20RTC%20SQW%3C%2FLINGO-SUB%3E%3CLINGO-BODY%20id%3D%22lingo-body-2264574%22%20slang%3D%22en-US%22%20mode%3D%22CREATE%22%3E%3CP%3E%E3%81%93%E3%81%93%E3%81%A7%E3%80%81RTC%20SQW%20%E3%82%92%20RTC_XTALI%20%E3%81%AB%E6%8E%A5%E7%B6%9A%E3%81%99%E3%82%8B%E3%81%93%E3%81%A8%E3%81%AF%E3%81%A7%E3%81%8D%E3%81%BE%E3%81%9B%E3%82%93%E3%80%82RTC_XTALI%20%E3%81%AF%E3%82%A2%E3%83%8A%E3%83%AD%E3%82%B0%20%E3%82%AF%E3%83%AD%E3%83%83%E3%82%AF%E5%85%A5%E5%8A%9B%E3%81%A0%E3%81%8B%E3%82%89%E3%81%A7%E3%81%99%E3%80%82%3C%2FP%3E%0A%3CP%3ECKIL%EF%BC%88%E3%82%AF%E3%83%AD%E3%83%83%E3%82%AF%E5%85%A5%E5%8A%9BLow%EF%BC%89%E3%81%AF%E3%80%81%E5%A4%96%E9%83%A8%E3%81%AE32.768kHz%E3%83%87%E3%82%B8%E3%82%BF%E3%83%AB%E3%82%AF%E3%83%AD%E3%83%83%E3%82%AF%E4%BF%A1%E5%8F%B7%E3%82%92%E5%8F%97%E4%BF%A1%E3%81%99%E3%82%8B%E3%81%9F%E3%82%81%E3%81%AE%E5%B0%82%E7%94%A8%E3%83%94%E3%83%B3%E3%81%AA%E3%81%AE%E3%81%A7%E3%80%81i.MX6Q%E5%81%B4%E3%81%AECKIL%E3%81%ABRTC%20SQW%E3%82%92%E6%8E%A5%E7%B6%9A%E3%81%99%E3%82%8B%E5%BF%85%E8%A6%81%E3%81%8C%E3%81%82%E3%82%8A%E3%81%BE%E3%81%99%E3%80%82%E6%8E%A8%E5%A5%A8%E3%81%95%E3%82%8C%E3%82%8B%E5%9B%9E%E8%B7%AF%E3%81%AB%E5%BE%93%E3%81%86%E5%BF%85%E8%A6%81%E3%81%8C%E3%81%82%E3%82%8A%E3%81%BE%E3%81%99%E3%80%82%3C%2FP%3E%0A%3CP%3E%E3%81%94%E4%B8%8D%E6%98%8E%E3%81%AA%E7%82%B9%E3%81%AF%E3%80%81%E3%81%8A%E6%B0%97%E8%BB%BD%E3%81%AB%E3%81%8A%E5%95%8F%E3%81%84%E5%90%88%E3%82%8F%E3%81%9B%E3%81%8F%E3%81%A0%E3%81%95%E3%81%84%E3%80%82%3C%2FP%3E%0A%3CBR%20%2F%3E%3C%2FLINGO-BODY%3E