Hi Sir,
We are a third party programmer manufacturer and are currently developing the MIMXRT1172 Programming Process (OCOTP).
We can read the core ID using J-link (SWD interface), but the connected fail.

Also, the test uses the SWD interface to read register 40CA_C0B0 (OTP Controller Version Register (VERSION)) and can't read the value 0A00_0000h.
Writed to other registers, such as 40CA_C0B0 (OTP Controller Control and Status Register (CTRL), also can't be written (SWD ack fault).
It seems that read and write registers is unsuccessful.
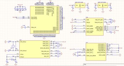
The socket circuit is as follows, where improvements or suggestions are needed. Or are there process steps for read and write the OCOTP register for reference?

Thanks