QN9080 -- How to use ISP Command

取消
显示结果 
显示  仅  | 搜索替代 
您的意思是: 

QN9080 -- How to use ISP Command

2,443 次查看
danieltseng
Contributor V

I checked Ch 7.5 UART ISP of UM11023
I shorted JP15 into ISP mode,
1. There is no response from UART input 0x33?

pastedImage_2.png
2. If 0x33 is OK, how to input clock,baud rate,and CRC
   (0x71 0x50 0x08 ? ? ? )

pastedImage_1.png

Please advise if I am missing any steps?

标签 (1)
  • QN

0 项奖励
回复
5 回复数

2,275 次查看
danieltseng
Contributor V

pastedImage_2.png

I confirm that I am using the default PA16, PA17.

I continuously send 14774 without response
Excuse me, what else do I need to do?

0 项奖励
回复

2,275 次查看
estephania_mart
NXP TechSupport
NXP TechSupport

Hello,

If you are using a 16MHz crystal, the baud rate is 9600 and if you are using a 32MHz crystal, the baud rate is 19200.Could you please help me trying those baudrates?

Regards,
Estephania

2,275 次查看
danieltseng
Contributor V

Dear  Estephania:

I have first tried "QN9080 Programming Tool" can use ISP download to confirm

that there is no problem with the default UART0(PA16,PA17).
This shows that Jp15 and Jp8 must be short and there is no problem with their pins.
After closing the "QN9080 Programming Tool" and Hardware reset board, use XCOM terminal to send 0x33 to try.

Daniel

0 项奖励
回复

2,275 次查看
estephania_mart
NXP TechSupport
NXP TechSupport

Hello,

Sorry I did not understand the problem it seems that it works correctly for you using our tools, something that I would like to clarify the pins that support the UART ISP are both PA16,PA17, those are the ones you should use.

Regards ,

Estephania

0 项奖励
回复

2,275 次查看
estephania_mart
NXP TechSupport
NXP TechSupport

Hello,

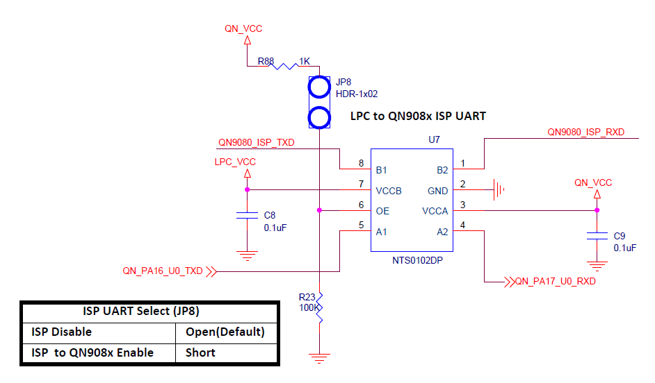
Could you please help me make sure that you have also the JP8 shorted as well?

Also, could you please help me confirm that the pins you are using are for the USART ISP interface are the following:


• PA16 for transfer
• PA17 for receive

pastedImage_1.png

Regards,
Estephania

0 项奖励
回复