MMZ09332BT1 R1/R2 for 3.3V / 433MHz

キャンセル
次の結果を表示 
表示  限定  | 次の代わりに検索 
もしかして: 

MMZ09332BT1 R1/R2 for 3.3V / 433MHz

2,366件の閲覧回数
drid
Contributor I

How are R1/R2 calculated?

Does gain depends on them?

Suggested values for 3.3V operation in order to get max power output?

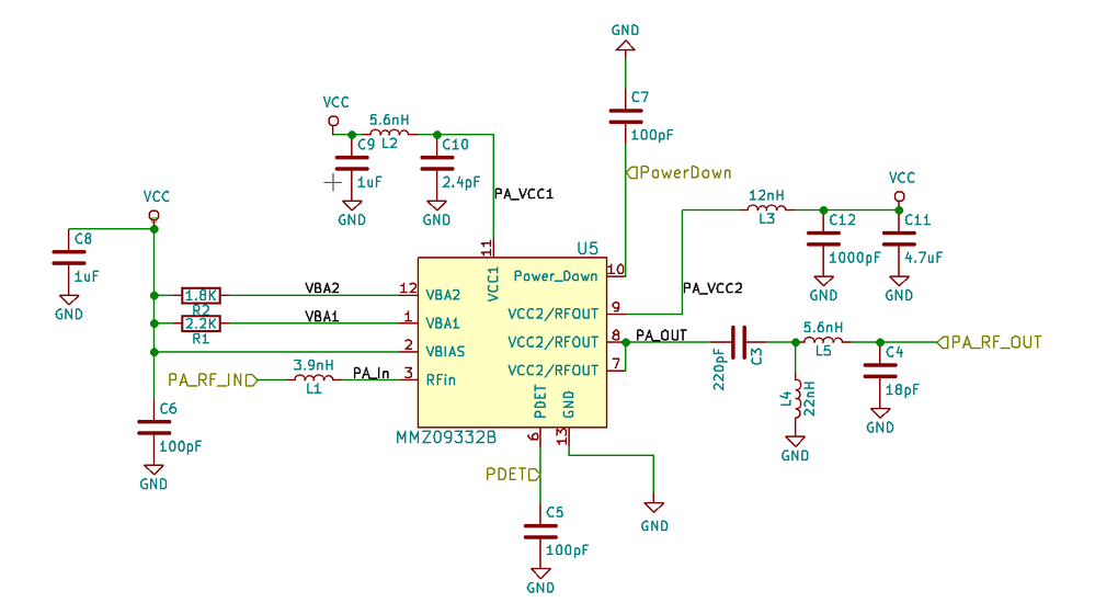
Schematic is:

pastedImage_1.png

Thank you in advance

タグ(1)
0 件の賞賛
返信
3 返答(返信)

2,099件の閲覧回数
LPP
NXP Employee
NXP Employee

For 3.3V operation, the suggested bias settings:

Vcc1 = Vcc2 = Vbias= 3.30 V
Icc1q = 40 mA, Icc2q = 37 mA

R1 510 Ohm
R2 1000 Ohm

Also, change C4=18pF -> 12pF+2.2pF. Other components remain the same as in this schematics.

The resulting small signal gain is 34.5dB, P1dB = 28.2dB @433MHz

Have a great day,
Pavel

-----------------------------------------------------------------------------------------------------------------------
Note: If this post answers your question, please click the Correct Answer button. Thank you!
-----------------------------------------------------------------------------------------------------------------------

0 件の賞賛
返信

1,872件の閲覧回数
Thomas_
Contributor I

In a post about MMZ25332B you mentioned that you have a guide for adjusting bias resistors with Vdd=5.0V.

Do you have such a guide also for the MMZ09332BT1 for 5V or better in my case 3.3V?

If so, is it possible to get it?

 

Thank you in advance

Thomas

0 件の賞賛
返信

1,829件の閲覧回数
Thomas_
Contributor I

Dear all

Can anyone help me with this issue above?

 

Thank you in advance

0 件の賞賛
返信