MMA25312BT1 the output resistance ?

キャンセル
次の結果を表示 
表示  限定  | 次の代わりに検索 
もしかして: 

MMA25312BT1 the output resistance ?

869件の閲覧回数
danusha
Contributor I

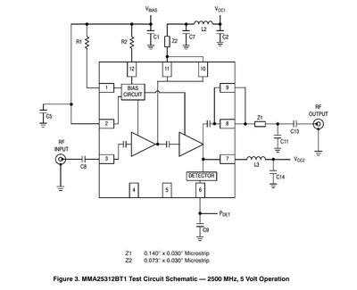
The datasheet uses a microstrip line to match the output resistance, but it is not specified what the output resistance of the amplifier itself has.
To calculate the matching , I need to know the output resistance .

danusha_0-1658596728205.jpeg

 

0 件の賞賛
返信
1 返信

847件の閲覧回数
ErikaC
NXP TechSupport
NXP TechSupport

Hello,

Microstrips are parts of the impedance matching network, typically 50 ohms. 

But you can also refer to Microstrip Design Techniques for UHF Amplifiers.

Hope it helps.

Regards.

0 件の賞賛
返信