Hi Tomas,
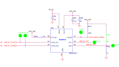
Please find the below waveform - measured on CC1 (IC input TP148)and FLAG (TP154 flag pin) in charging condition

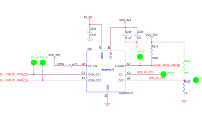
below waveform - measured on CC1 (IC input TP148)and FLAG (TP154 flag pin) in moisture fault condition

Observation: As seen in the image above, a 350mV drift was observed on the CC line under fault conditions, and a moisture fault occurred after 4.3ms.
Please provide your suggestion to debug the issue