Hello !
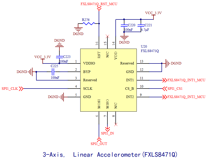
I'm having some trouble to configure the SPI communication between FXLS8471Q and MPC5675K.@
I'll need to confirm that the SPI Mode is waked up successfully by reading WHO_I_AM register(0x0D) , but I've got this stranger signal by reading the MISO pin with oscilloscope. I don't know what the meaning of this signal, and I want to ensure if the SPI mode had been waked up successfully. At the same time, I hope you can give me some advice to solve the problem.
Thanks!
Ben

@@@@#@@