SE050 Minimal External Components

cancel
Showing results for 
Show  only  | Search instead for 
Did you mean: 

SE050 Minimal External Components

Jump to solution
4,126 Views
wami
Contributor I

Hi All,

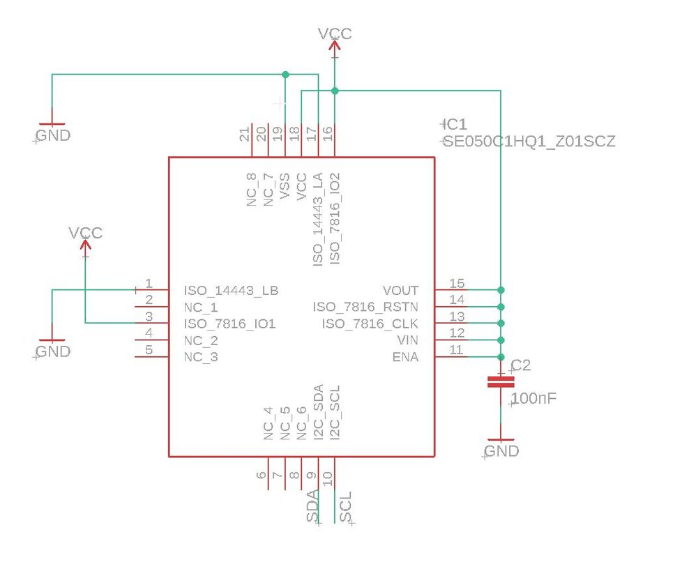
I would like to use an SE050 in an environemnt with very very limited space.

I do not want to use ISO14443 and ISO7816 and also not the Low-Power Feature.

Just I2C and that's it for an µC:

I2C Pullup is at 2.4kOHM and I have put in the following components.

Is the connectivity right, and can I put the ISO14443 Atenna and ISO7816 Ports to GND/VCC without any pullup?

Anything else to take care about?

Thanks in Advance.

Michaelse050.jpg

0 Kudos
Reply
1 Solution
3,909 Views
IvanRuiz
NXP Employee
NXP Employee

Hello,

Your minimum schematic is OK, I assume the I2C bus pull-ups are already somewhere else on the board?

The coils indeed can be removed when contact-less is not used.

 

About pins being NC or needing some external connection we put some more data in another SE050 version datasheet (this data is not in the public version yet, contact-less interface not shown in this version, best to be connected to GND as done in your schematic). The table below is a little bit more verbose about the pins if they can be left open or not:

pastedImage_2.png

Hope this helps!

BR,

Ivan.

View solution in original post

4 Replies
3,909 Views
wami
Contributor I

Thanks for this!

0 Kudos
Reply
3,909 Views
IvanRuiz
NXP Employee
NXP Employee

Hello,

Please take a look to the following document for hardware overview, specially to chapter 6 for the schematics so that you can see the connections of the board: https://www.nxp.com/docs/en/application-note/AN12395-OM-SE050ARD_hardware_overview.pdf 

Hope this helps!

BR,

Ivan.

0 Kudos
Reply
3,909 Views
wami
Contributor I

Hi Ivan,

not to 100%. My question is more related on which parts can be removed.

In another Topic here there was a discussion in this Forum what to do with unused ports (GND or VCC) when not used. As I only use I²C and nothing else I have put them to VCC and GND as showed there.

But my questions are:

- Do I have to use external PullUps or can I just directly connect them to VCC and GND (Internal Pull Ups in the Chip?)

- Can I remove the Coils (L1 to L4) if I do not use NFC? I assume it is for NFC usage.

I need to know if this is possible as the customer-design is already finished and now there is a need for security (as ususual ;-)) and we need to add the SE050 but with very very limited space available.

I have not found any documentation about the Smart-Card Processor/Microcontroller used for the SE050-IoT Applet so I have no clue what is underneath and how the ports are designed/configured.

Hope you can help an clarify this a bit more.

Thanks in advance,

Michael

0 Kudos
Reply
3,910 Views
IvanRuiz
NXP Employee
NXP Employee

Hello,

Your minimum schematic is OK, I assume the I2C bus pull-ups are already somewhere else on the board?

The coils indeed can be removed when contact-less is not used.

 

About pins being NC or needing some external connection we put some more data in another SE050 version datasheet (this data is not in the public version yet, contact-less interface not shown in this version, best to be connected to GND as done in your schematic). The table below is a little bit more verbose about the pins if they can be left open or not:

pastedImage_2.png

Hope this helps!

BR,

Ivan.