S32K BIST process problem?

cancel
Showing results for 
Show  only  | Search instead for 
Did you mean: 

S32K BIST process problem?

660 Views
li3
Contributor II

Hi NXP,

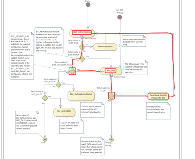
As shown in the figure: if the return value of Bist_GetExecStatus is always BIST_INTEGRITY_FAIL, the loop will keep going. Is there a problem with designing the BIST process this way?

li3_0-1729069451782.png

Best regards,

Li 3

 

0 Kudos
Reply
1 Reply

616 Views
BasW
NXP Employee
NXP Employee

Hi Li,

the complete safety concept requires an external PMIC or at least a WDT as pure minimum. The WDT will detect endless loops and reset the part a number of times until it completely disables the MCU. NXP PMICs support this, the number of POR resets can be configured and read after boot. Please consult the RM/SM of the used PMIC.

If permanent HW failures occur causing an endless loop there is a severe problem so completely disable the MCU is appropriate as you can assume a recovery is not possible anymore. Customers need to handle this situation themselves as this is application dependent.

Regards,

Bas

0 Kudos
Reply