Hello everyone,
I am back with some other doubts. Kindly take out some time to help me out.
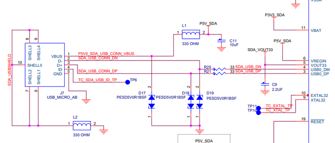
I am attaching the screenshot of the opensda schematic input via USB. I have the following doubts:
1. What are these L1 and L2? I believe these are inductors. If yes, then why is its value in OHMS?
2. Why are these L1 and L2 used and connected? I understand the use of bypass capacitors along with the power source; but I couldnot figure out the use of these L1 and L2.
3. Also, kindly help me out in figuring the use of D17, D18 and D19 in the circuit.

Kindly help me out in understanding the schematic.
Thank you for your time.