Hi community,
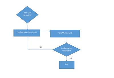
Actually I am working on CAN communication to work to communicate with different control units in a vehicle. Actually I want to execute particular function which only when I receive particular CAN id.

Is there any interrupt related to CAN to execute a particular function based on received CAN id.
Thanks & Regards,
S.Aparna