Hi.
I was going through the S32K reference manual to verify our EEP memory initialization process, and I found the following statement:

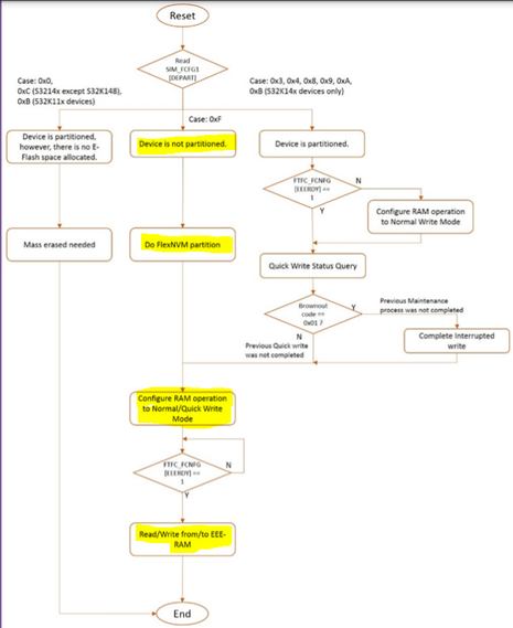
My understanding of the highlighted section is that a Software Reset is expected to be triggered after the EEP memory partition command. However, moving onto the application note AN11983, which goes deeper into the S32K1XX EEPROM functionality, doesn't appear to mention anything regarding a Software Reset after partitioning the EEE. Moreover, following the flowchart examples which mention this scenario, there are no hints anywhere in the process regarding a software reset. Find below a screenshot of the AN named "EEE initialization flow chart", I highlighted the steps I'm talking about.

Considering everything mentioned above, I have the following doubts on this manner:
Is a SystemSoftwareReset needed right after partitioning the EEP Memory and before performing FlexNVM writes/reads? What could happen if there was no reset directly after the partition? If I'm not performing the reset, could the application provide an alternative to counter any possible faults which could happen due to not resetting the microcontroller?
Thanks in advance for your help on this manner.
Regards,
Jose.