Internal Hardware Diagrams Available?

cancel
Showing results for 
Show  only  | Search instead for 
Did you mean: 

Internal Hardware Diagrams Available?

3,082 Views
sparkee
Contributor V

I'm having a temperature sensor latching high on the ADC.  I've tested the sensor (MCP9701A) on a breadboard by itself with a simulated ADC input and have not been able to replicate the issue.  

There is a pin that goes to an isolated portion of the board and has a pullup to 3.3V that is isolated from the 5V the processor uses.  My colleague brought up a concern that it might be causing issues inside the MCU and that pin is rather close to the ADC input pin that we're having problems with.  Is there any way we could get information on whether or not that could be problematic or whether those pins share any internal power buses?  I know this is pretty deep but wanted to reach out here on the forum in hopes of getting pushed in the right direction.

Pin 49 is pulled up to isolated 3.3V, pin 46 is the ADC input that is having issues.

sparkee_0-1649882028583.png

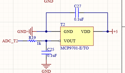
Here is the temp sensor circuit

sparkee_1-1649882085929.png

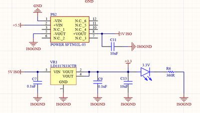
Here is the isolated power setup in case it is of use

sparkee_2-1649882140882.png

Thank you

 

Tags (4)
0 Kudos
Reply
3 Replies

3,037 Views
Robin_Shen
NXP TechSupport
NXP TechSupport

Hi sparkee,

Q:Is there any way we could get information on whether or not that could be problematic or whether those pins share any internal power buses?
A:Sorry, no relevant information.


From what I understand, the input and output of an isolated power supply are not at the same potential.
Please check if there are other pins connected to different power source. Should not they connect to the same power(before isolated isolated power)?
If disconnect these pins, will the ADC works correct?

Best Regards,
Robin
-------------------------------------------------------------------------------
Note:
- If this post answers your question, please click the "Mark Correct" button. Thank you!

- We are following threads for 7 weeks after the last post, later replies are ignored
Please open a new thread and refer to the closed one, if you have a related question at a later point in time.
-------------------------------------------------------------------------------

0 Kudos
Reply

2,960 Views
sparkee
Contributor V

Still getting failures after fixing the isolation issue.  

This is just an FYI post for those searching the forums later. 

Here is the private response I got when I submitted a ticket through my distributor:

"Here are the feedback from internal team: Defetenilly the customer has several issues of grounds. all signals that are connected to the MCU must have the same GND reference of the MCU. This is the basics of electronics"

Thanks for echoing what I originally said the issue was but with an insult to my intelligence for flair. 

 

0 Kudos
Reply

3,029 Views
sparkee
Contributor V

I feel like maybe you didn't understand what I was saying so I'll try to restate it more precisely.  The problem is that I have a pin connected to an isolated portion of the board which means the pin is floating in reference to the MCU ground.  Can a floating voltage on one pin affect the ADC on a different pin? 

I know that you shouldn't connect isolated power supplies to the same MCU but a trace was left that should have been removed.  

***From what I understand, the input and output of an isolated power supply are not at the same potential.
--- That is correct, that is what I think it might be killing my ADC and/or temp sensor but I don't know what happens inside the chip and that's why I asked the question

***Please check if there are other pins connected to different power source
--- There are no other pins with this problem

***Should not they connect to the same power(before isolated isolated power)?
--- Yes they should, that's why I think my problem is happening

***If disconnect these pins, will the ADC works correct?
--- The ADC works correctly on 97/100 boards so far with the pins connected.  On the failed boards, disconnecting the pin has no effect.  I assume because the part has failed internally.

0 Kudos
Reply