How exactly does the S32K3 ADC average

取消
显示结果 
显示  仅  | 搜索替代 
您的意思是: 
已解决

How exactly does the S32K3 ADC average

跳至解决方案
343 次查看
FelixR
Contributor III

Hello there smart people,

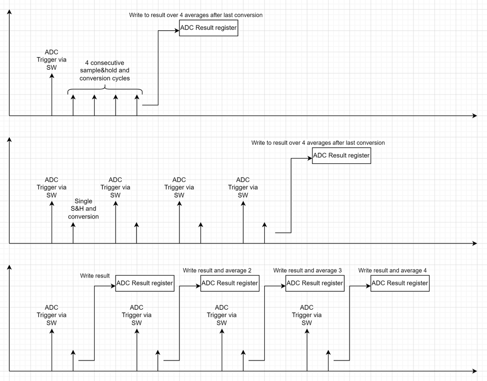
I was wondering about how exatly the S32K3xx ADC behave if I enable averaging. 

Let's say for example I have averaging for 4 conversions enabled:

Does it execute multiple S&H conversion cycles after one trigger happens (figure 1), does it wait for 4 triggers to occure and write the averaged result into the register (figure 2) or does it work like a moving average filter where every following result is taken into the average of the previous result (figure 3)?

k3_hw_average_functionality.png

I would love to hear back from you guys about this rater specific question.

 

Regards,
Felix

0 项奖励
回复
1 解答
289 次查看
_Leo_
NXP TechSupport
NXP TechSupport

Thank you for your interest in our products and for contributing to our community.

The average function works as you describe in figure 1.

I hope this information is helpful.

在原帖中查看解决方案

0 项奖励
回复
2 回复数
290 次查看
_Leo_
NXP TechSupport
NXP TechSupport

Thank you for your interest in our products and for contributing to our community.

The average function works as you describe in figure 1.

I hope this information is helpful.

0 项奖励
回复
254 次查看
FelixR
Contributor III
Thank you very much for this info. It will help us a lot!
0 项奖励
回复
%3CLINGO-SUB%20id%3D%22lingo-sub-2200169%22%20slang%3D%22en-US%22%20mode%3D%22CREATE%22%3ES32K3%20ADC%20%E7%9A%84%E5%B9%B3%E5%9D%87%E5%80%BC%E7%A9%B6%E7%AB%9F%E6%98%AF%E5%A4%9A%E5%B0%91%EF%BC%9F%3C%2FLINGO-SUB%3E%3CLINGO-BODY%20id%3D%22lingo-body-2200169%22%20slang%3D%22en-US%22%20mode%3D%22CREATE%22%3E%3CP%3E%E4%BD%A0%E4%BB%AC%E5%A5%BD%EF%BC%8C%E8%81%AA%E6%98%8E%E4%BA%BA%E3%80%81%3C%2FP%3E%3CP%3E%E6%88%91%E6%83%B3%E7%9F%A5%E9%81%93%E5%A6%82%E6%9E%9C%E5%90%AF%E7%94%A8%E5%B9%B3%E5%9D%87%E5%80%BC%EF%BC%8CS32K3xx%20ADC%3CEM%3E%E7%A9%B6%E7%AB%9F%3C%2FEM%3E%E4%BC%9A%E6%9C%89%E4%BB%80%E4%B9%88%E8%A1%A8%E7%8E%B0%E3%80%82%20%3C%2FP%3E%3CP%3E%E4%BE%8B%E5%A6%82%EF%BC%8C%E6%88%91%E5%90%AF%E7%94%A8%E4%BA%86%204%20%E4%B8%AA%E8%BD%AC%E6%8D%A2%E7%9A%84%E5%B9%B3%E5%9D%87%E5%80%BC%EF%BC%9A%3C%2FP%3E%3CP%3E%E5%AE%83%E6%98%AF%E5%9C%A8%E4%B8%80%E4%B8%AA%E8%A7%A6%E5%8F%91%E4%BF%A1%E5%8F%B7%E5%8F%91%E7%94%9F%E5%90%8E%E6%89%A7%E8%A1%8C%E5%A4%9A%E4%B8%AA%20S%20%26amp%3B%20H%20%E8%BD%AC%E6%8D%A2%E5%91%A8%E6%9C%9F%EF%BC%88%E5%9B%BE%201%EF%BC%89%EF%BC%8C%E6%98%AF%E7%AD%89%E5%BE%85%204%20%E4%B8%AA%E8%A7%A6%E5%8F%91%E4%BF%A1%E5%8F%B7%E5%8F%91%E7%94%9F%E5%B9%B6%E5%B0%86%E5%B9%B3%E5%9D%87%E7%BB%93%E6%9E%9C%E5%86%99%E5%85%A5%E5%AF%84%E5%AD%98%E5%99%A8%EF%BC%88%E5%9B%BE%202%EF%BC%89%EF%BC%8C%E8%BF%98%E6%98%AF%E5%83%8F%E7%A7%BB%E5%8A%A8%E5%B9%B3%E5%9D%87%E6%BB%A4%E6%B3%A2%E5%99%A8%E4%B8%80%E6%A0%B7%E5%B7%A5%E4%BD%9C%EF%BC%8C%E5%B0%86%E6%89%80%E6%9C%89%E5%90%8E%E7%BB%AD%E7%BB%93%E6%9E%9C%E9%83%BD%E8%AE%A1%E5%85%A5%E5%85%88%E5%89%8D%E7%BB%93%E6%9E%9C%E7%9A%84%E5%B9%B3%E5%9D%87%E5%80%BC%EF%BC%88%E5%9B%BE%203%EF%BC%89%EF%BC%9F%3C%2FP%3E%3CP%3E%3CSPAN%20class%3D%22lia-inline-image-display-wrapper%20lia-image-align-inline%22%20image-alt%3D%22k3_hw_average_functionality.png%22%20style%3D%22width%3A%20999px%3B%22%3E%3Cspan%20class%3D%22lia-inline-image-display-wrapper%22%20image-alt%3D%22k3_hw_average_functionality.png%22%20style%3D%22width%3A%20999px%3B%22%3E%3Cimg%20src%3D%22https%3A%2F%2Fcommunity.nxp.com%2Ft5%2Fimage%2Fserverpage%2Fimage-id%2F364301iFC6C34A9107F8B8C%2Fimage-size%2Flarge%3Fv%3Dv2%26amp%3Bpx%3D999%22%20role%3D%22button%22%20title%3D%22k3_hw_average_functionality.png%22%20alt%3D%22k3_hw_average_functionality.png%22%20%2F%3E%3C%2Fspan%3E%3C%2FSPAN%3E%3C%2FP%3E%3CP%3E%E6%88%91%E5%BE%88%E6%83%B3%E5%90%AC%E5%90%AC%E4%BD%A0%E4%BB%AC%E5%AF%B9%E8%BF%99%E4%B8%AA%E5%85%B7%E4%BD%93%E9%97%AE%E9%A2%98%E7%9A%84%E5%8F%8D%E9%A6%88%E6%84%8F%E8%A7%81%E3%80%82%3C%2FP%3E%3CBR%20%2F%3E%3CP%3E%E8%87%B4%3CBR%20%2F%3EFelix%3C%2FP%3E%3C%2FLINGO-BODY%3E%3CLINGO-SUB%20id%3D%22lingo-sub-2201186%22%20slang%3D%22en-US%22%20mode%3D%22CREATE%22%20translate%3D%22no%22%3ERe%3A%20How%20exactly%20does%20the%20S32K3%20ADC%20average%3C%2FLINGO-SUB%3E%3CLINGO-BODY%20id%3D%22lingo-body-2201186%22%20slang%3D%22en-US%22%20mode%3D%22CREATE%22%3E%E9%9D%9E%E5%B8%B8%E6%84%9F%E8%B0%A2%E4%BD%A0%E6%8F%90%E4%BE%9B%E7%9A%84%E4%BF%A1%E6%81%AF%E3%80%82%E8%BF%99%E5%AF%B9%E6%88%91%E4%BB%AC%E5%B8%AE%E5%8A%A9%E5%BE%88%E5%A4%A7%EF%BC%81%3C%2FLINGO-BODY%3E%3CLINGO-SUB%20id%3D%22lingo-sub-2201055%22%20slang%3D%22en-US%22%20mode%3D%22CREATE%22%20translate%3D%22no%22%3ERe%3A%20How%20exactly%20does%20the%20S32K3%20ADC%20average%3C%2FLINGO-SUB%3E%3CLINGO-BODY%20id%3D%22lingo-body-2201055%22%20slang%3D%22en-US%22%20mode%3D%22CREATE%22%3E%3CP%3E%E6%84%9F%E8%B0%A2%E6%82%A8%E5%85%B3%E6%B3%A8%E6%88%91%E4%BB%AC%E7%9A%84%E4%BA%A7%E5%93%81%E5%B9%B6%E4%B8%BA%E6%88%91%E4%BB%AC%E7%9A%84%E7%A4%BE%E5%8C%BA%E5%81%9A%E5%87%BA%E8%B4%A1%E7%8C%AE%E3%80%82%3C%2FP%3E%0A%3CP%3E%E5%B9%B3%E5%9D%87%E5%87%BD%E6%95%B0%E7%9A%84%E5%B7%A5%E4%BD%9C%E5%8E%9F%E7%90%86%E5%A6%82%E5%9B%BE%201%20%E6%89%80%E7%A4%BA%E3%80%82%3C%2FP%3E%0A%3CP%3E%E5%B8%8C%E6%9C%9B%E8%BF%99%E4%BA%9B%E4%BF%A1%E6%81%AF%E5%AF%B9%E6%82%A8%E6%9C%89%E6%89%80%E5%B8%AE%E5%8A%A9%E3%80%82%3C%2FP%3E%3C%2FLINGO-BODY%3E