Good morning,
After first steps on S32K312 EVB and all working properly we migrate to S32K314 with custom board.
When we use any peripheral with external clock the program flow stops when try to read or write any register related to that peripheral (FlexCAN0).
The CORE_CLK isn't working to configured value of 160Mhz.
We have doubts if the issue is related to hw or sw. By the sw the initial function related to clock is: Clock_Ip_Init(&Clock_Ip_aClockConfig[0]);
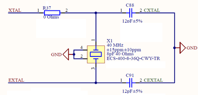
I attach the clock diagram and HW scheme:


Are there any way to check the transition between internal to external clock?
A cutom board needs an additional register configuration different of EVB?
Thank you in advance,
Sergi.