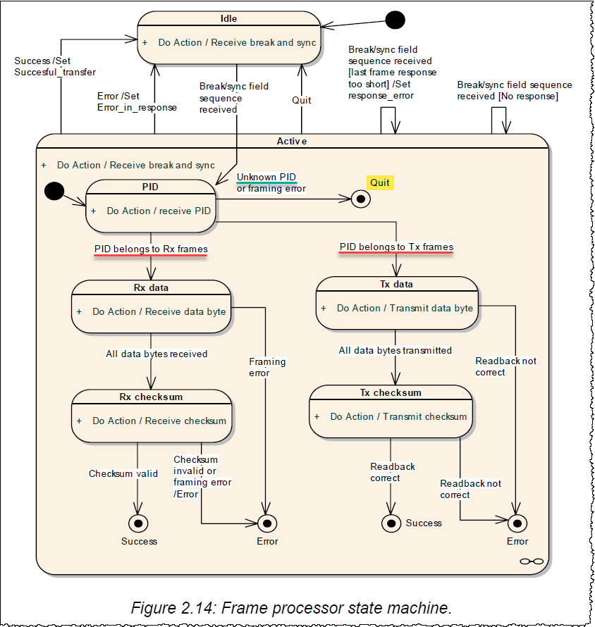
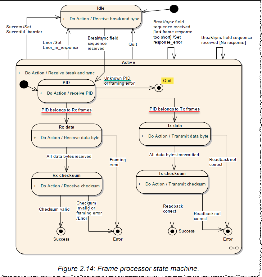
A slave node waits for the synchronization pulse, and then does synchronization using synchronization
pulse and process the message identifier. Then according to the ID, the slave decides what to do, either
to receive data or to transmit or to do nothing.

Best Regards,
Robin