Hi NXP Engineer:
In my design,MCU powers off earlier than power.Before MCU shutdown i will Pull PTC3 high,but if i shutdown the mcu,and then turn off the power the led will Flash once times。that mean it was low。
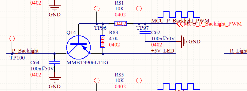
How to check the status of IO (pull-up, pull-down, floating) under power-off?Configure the output attributes of the IO port so that the hardware connection cannot be changed(We are as PWM output).
The pins are as follows:
Circuit design as shown:

