reference S/W request for sin/cos sensor

cancel
Showing results for 
Show  only  | Search instead for 
Did you mean: 

reference S/W request for sin/cos sensor

1,897 Views
jtpark
Contributor IV

Hello,

 

I used S12ZVMC for PMSM of FOC solution (sensorless).

I would like to add a sin/cos sensor(KMZ60_NXP product).

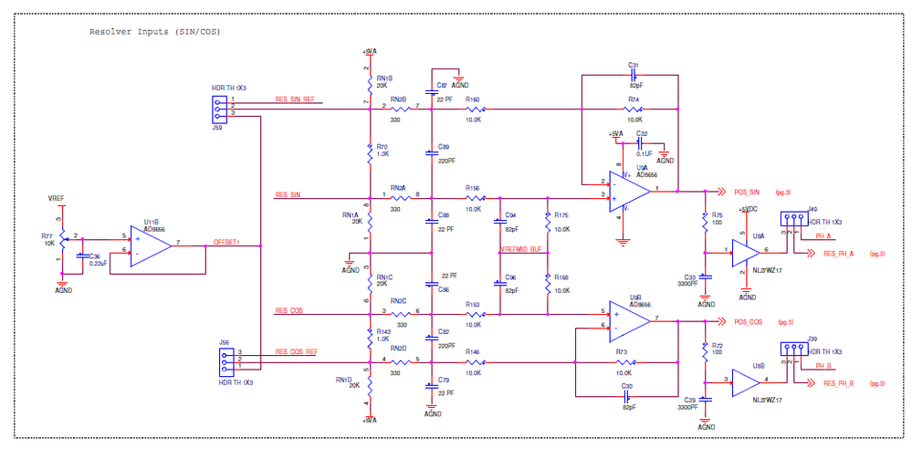
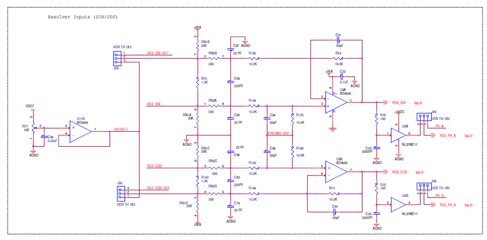
According to reference schematic of S12ZVMxEVB-LIN/CAN It seems that sin/cos sensor is applied.

164773_164773.pngpastedImage_1.png

Would you provide reference S/W that can interface with sin/cos sensor ?

 

Thanks.

Labels (1)
0 Kudos
Reply
4 Replies

1,552 Views
iggi
NXP Employee
NXP Employee

Hi J.T.

It looks like there isn't such reference SW. The board has this option for sin/cos sensor prepared, but so far the related SW is not available.

Regards,

iggi

0 Kudos
Reply

1,552 Views
jtpark
Contributor IV

Thank you for your reply.

Do you have a plan to drive a sin/cos sensor?

If use the sensor, I need a reference s/w to drive sin/cos sensor.

Would you please let me know release plan ?

Thanks.

0 Kudos
Reply

1,552 Views
iggi
NXP Employee
NXP Employee

I had an internal discussion and unfortunately there is no such reference SW as you require.

Hard to say if there is any plan for the future.

Regards,

iggi

0 Kudos
Reply

1,552 Views
jtpark
Contributor IV

Dear iggi,

Thank you for your reply.

0 Kudos
Reply