Recently, I used the COP function, and found that the routine can not got to COP ISR after reset by COP.
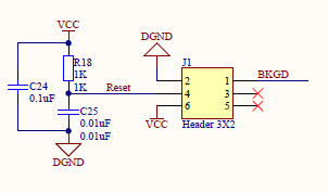
The schematic of the reset function is as below, and the waveform of RST pin is also given. I have referred some discussion in he community, and the datasheet. I think that the RST voltage waveform is correct for COP application. The RST voltage decreased to zero and kept 126 clocks, and then increased to 5V rapidly, which means that the the increasing time is much smaller than 64 clocks. So, I do not know why the COP ISR is not handled. Pls give one correct routine example to let me test whether my routine is correct. Also, pls give the proper value of R18 and C25 for using COP. The following waveform is gotten when R18 = 5K1, C25= 0.5nF.



