Hi,
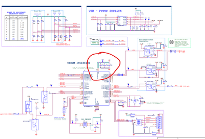
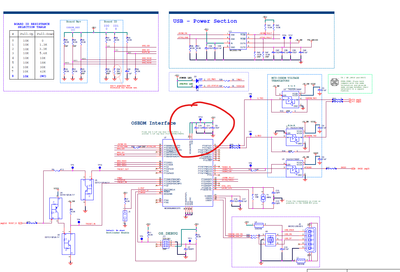
I am using S12ZVC DEVKIT EVB. I am unable to flash S12ZVC DEVKIT using my USB/OSBDM due to 5v and ground short issue. Even after decoupling C9, C11 and C19 I see +5VU and ground short, Seems MC9S08JM60CGTE burned out.

I see no issue with the micro. The last flashed software in the micro is safe and working as expected. Issue is I am unable to flash using USB/OSBDM.
Is there any other alternative to correct the USB/OSBDM in my board? Could you please help in resolving the issue. I don't have any external debugger/programmer with me right now, So could you please guide me how to overcome this issue.
Is using the external programmer/debugger (P&E, Cyclone Pro Programmer, iSYSTEM winIDEA..etc) is the only solution for this? If yes, Is there any document which describes how to flash S12ZVC DEV KIT using external programmer/debugger?
Thanks,
Uma.