Commutation event for BLDC sensorless motor control

cancel
Showing results for 
Show  only  | Search instead for 
Did you mean: 

Commutation event for BLDC sensorless motor control

1,006 Views
pratibhasurabhi
Contributor V

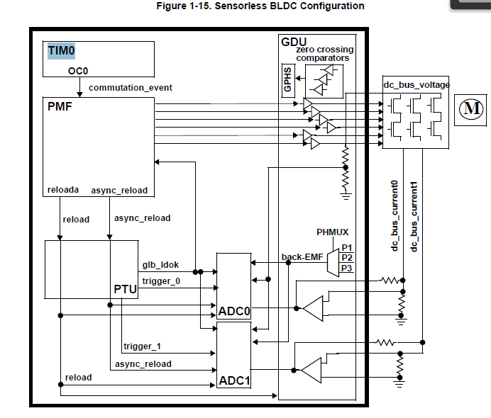
I have a sample code of sensorless control of 3 phase BLDC motor. In that I have observed that TIM0 is used for commutation event. Is it possible to change it to TIM1?

Thank you.

0 Kudos
Reply
1 Reply

894 Views
danielmartynek
NXP TechSupport
NXP TechSupport

Hi,

Only TIM0 OC0 is routed to PMF.

pastedImage_1.png

Regards,

Daniel 

0 Kudos
Reply