9S12E256

キャンセル
次の結果を表示 
表示  限定  | 次の代わりに検索 
もしかして: 
2,715件の閲覧回数
Ingo_Michael
Contributor II

Hello,

 

I´ve made this board below and I have testet the IO with the following code on each port (I used different Register names for each port):

 

                    LDAA #$00FF

                    STAA DDRB

 

Main:

                    LDAA #$00FF

                    STAA PORTB

                    JSR DELAY

                    LDAA #$0000

                    STAA PORTB

                    JSR DELAY

                    BRA Main

 

 

This works great but If I use bset or bclr instruction then it does not work. I am not able to toggle the led on my breadboard with the following code.)

Example:

 

                    BSET 0, DDRB                         ;also tried BSET DDRB, %00000001 without success and also the rest of the code in that way without success

 

Main:        

                    BSET 0,PORTB                      

                    JSR DELAY

                    BCLR 0,PORTB

                    JSR DELAY

                    BRA Main

 

Can anyone help me?

 

I have to say, I am new to the 16Bit HCS MCU´s but I have a good knowledge on the HCS08. I always write my code in Assembly language.

 

-BR Ingo

 

 

 

 

 

137621_137621.jpgMC9S12E256.jpg

ラベル(1)
0 件の賞賛
返信
1 解決策
2,519件の閲覧回数
kef2
Senior Contributor V

BSET DDRA, #0xFF will set all DDRA bits. HC08/S08 BSET instruction can set single bit, while S12 takes bit mask.

BSET 0, DDRA will probably set bit1 (DDRA address is 2, which is bitmask of bit1) of byte @0 (PORTA is at 0). Though it shouldn't even compile (in the right compiler), since immediate addressing requires # sign.

元の投稿で解決策を見る

0 件の賞賛
返信
4 返答(返信)
2,519件の閲覧回数
lama
NXP TechSupport
NXP TechSupport

An example, for D32 in the CodeWarrior. You can find there also BSET and BCL instructions format.

;*******************************************************************************

;* Freescale Semiconductor Inc.

;* (c) Copyright 2004-2005 Freescale Semiconductor, Inc.

;* ALL RIGHTS RESERVED.

;*******************************************************************************

;Services performed by FREESCALE in this matter are performed AS IS and without

;any warranty. CUSTOMER retains the final decision relative to the total design

;and functionality of the end product. FREESCALE neither guarantees nor will be

;held liable by CUSTOMER for the success of this project.

;FREESCALE DISCLAIMS ALL WARRANTIES, EXPRESSED, IMPLIED OR STATUTORY INCLUDING,

;BUT NOT LIMITED TO, IMPLIED WARRANTY OF MERCHANTABILITY OR FITNESS FOR

;A PARTICULAR PURPOSE ON ANY HARDWARE, SOFTWARE OR ADVISE SUPPLIED TO THE PROJECT

;BY FREESCALE, AND OR NAY PRODUCT RESULTING FROM FREESCALE SERVICES. IN NO EVENT

;SHALL FREESCALE BE LIABLE FOR INCIDENTAL OR CONSEQUENTIAL DAMAGES ARISING OUT OF

;THIS AGREEMENT.

;

;CUSTOMER agrees to hold FREESCALE harmless against any and all claims demands or

;actions by anyone on account of any damage, or injury, whether commercial,

;contractual, or tortuous, rising directly or indirectly as a result of an advise

;or assistance supplied CUSTOMER in connection with product, services or goods

;supplied under this Agreement.

;*******************************************************************************

;* File      main.c

;* Owner     Ladislav

;* Version   1.0

;* Date      Oct-4-2014

;* Classification   General Business Information

;* Brief     Test 8x8 CAN filter in loopback mode

;*******************************************************************************

;                 TECHNICAL SUPPORT - SOFTWARE EXAMPLE

;*******************************************************************************

;* Detailed Description:

;*

; - CAN0 in loopback mode

; - bitrate 250kbps

; - Used OSCCLK = 16MHz BUSCLK=8MHz, CANCLK derived from OSCCLK (recommended)

;

; The SW:

; 1) CAN0 Tx in polling mode CAN0 Rx is set for interrupt mode

;

; 2) Extended identifier is used only for Tx and Rx(filter)

;

; 3) Filters filter and accept all extended IDs only. Standard IDs are

;    filtered out

; - tested on: EVB Softec ZK-S12-A

; - OSCCLK = 16MHz oscillator, BUSCLK = 8MHz

;*******************************************************************************

;Revision History:

;Version  Date         Author  Description of Changes

;1.0      Oct-4-2014  Ladislav  Initial version

; ******************************************************************************

; Include derivative-specific definitions

            INCLUDE 'derivative.inc'

; export symbols

            XDEF Entry, _Startup, main, CAN0RXISR

            ; we use export 'Entry' as symbol. This allows us to

            ; reference 'Entry' either in the linker .prm file

            ; or from C/C++ later on

            XREF __SEG_END_SSTACK      ; symbol defined by the linker for the end of the stack

;@@@@@@@@@@@@@@@@@@@@@@@@@@@@@@@@@@@@@@@@@@@@@@@@@@@@@@@@@@@@@@@@@@@@@@@@@@@@@@@

; variable/data section

MY_EXTENDED_RAM: SECTION

; Insert here your data definition.

;extended ID structure

;0x00X0 IDR0 - ID28 ID27 ID26 ID25    ID24    ID23 ID22 ID21

;0x00X1 IDR1 - ID20 ID19 ID18 SRR(=1) IDE(=1) ID17 ID16 ID15

;0x00X2 IDR2 - ID14 ID13 ID12 ID11    ID10    ID9  ID8  ID7

;0x00X3 IDR3 - ID6  ID5  ID4  ID3     ID2     ID1  ID0  RTR

RXmsgID0    ds.b 1   ;

RXmsgID1    ds.b 1   ;

RXmsgID2    ds.b 1   ;

RXmsgID3    ds.b 1   ;

RXmsglen    ds.b 1   ;

RXmsgdata0  ds.b 1

RXmsgdata1  ds.b 1

RXmsgdata2  ds.b 1

RXmsgdata3  ds.b 1

RXmsgdata4  ds.b 1

RXmsgdata5  ds.b 1

RXmsgdata6  ds.b 1

RXmsgdata7  ds.b 1

TXmsgID0    ds.b 1   ;

TXmsgID1    ds.b 1   ;

TXmsgID2    ds.b 1   ;

TXmsgID3    ds.b 1   ;

TXmsgprty   ds.b 1   ;

TXmsglen    ds.b 1   ;

TXmsgdata0  ds.b 1

TXmsgdata1  ds.b 1

TXmsgdata2  ds.b 1

TXmsgdata3  ds.b 1

TXmsgdata4  ds.b 1

TXmsgdata5  ds.b 1

TXmsgdata6  ds.b 1

TXmsgdata7  ds.b 1

data        ds.b 1

tx_free_buf ds.b 1

;@@@@@@@@@@@@@@@@@@@@@@@@@@@@@@@@@@@@@@@@@@@@@@@@@@@@@@@@@@@@@@@@@@@@@@@@@@@@@@@

; code section

MyCode:     SECTION

main:

_Startup:

Entry:

            LDS  #__SEG_END_SSTACK     ; initialize the stack pointer

            ;--------------------------

            ;data=1;

            MOVB  #1, data

           

            ;PEAR_NECLK = 0;

            BCLR  PEAR,#$10

           

            ;init CAN

            ;250 kbps, 1sample/bit, 16MHz ext osc as CAN clock source, loop  disabled

            ;CAN interface (PCA82C250)

            ;init_CAN(0xC3, 0x67, CAN0CTL1_CANE_MASK | CAN0CTL1_LOOPB_MASK);

           

            ;CAN0CTL0 = CAN0CTL0_INITRQ_MASK;

            MOVB #1, CAN0CTL0

           

            ;while(!(CAN0CTL1 & CAN0CTL1_INITAK_MASK));

            BRCLR CAN0CTL1,#1,*+0

            ;CAN0CTL1  = CAN0CTL1_CANE_MASK | CAN0CTL1_LOOPB_MASK;

            ;Enables MSCAN, Oscillator Clock, Loop Enabled/Disabled and Normal Operation

            MOVB  #$A0,CAN0CTL1

            

            ;CAN0BTR0  = 0xC3;

            MOVB  #$C3, CAN0BTR0

            

            ;CAN0BTR1  = 0x67;

            MOVB  #$67, CAN0BTR1

            

            ;CAN0IDAC  = 0x10;                 // CAN Filter 4x16

            MOVB  #$10, CAN0IDAC

           

            ; ACCEPT ALL EXTENDED IDs

            ; 16b CAN Filter scheme for extended identifier

            ; ID28 ID27 ID26 ID25    ID24    ID23 ID22 ID21

            ; ID20 ID19 ID18 SRR(=1) IDE(=1) ID17 ID16 ID15

            ;CAN0IDAR0_CAN0IDAR1 = 0x0008; // extended ID flag

            MOVW #$0018, CAN0IDAR0         ; SRR=1, IDE=1

            

            ;CAN0IDMR0_CAN0IDMR1 = 0xFFE7; // accept extended identifiers only

            MOVW  #$FFE7,CAN0IDMR0         ; check SRR and IDE

            ;CAN0IDAR2_CAN0IDAR3 = 0x0008; // extended ID flag

            MOVW #$0018, CAN0IDAR2         ; SRR=1, IDE=1

            

            ;CAN0IDMR2_CAN0IDMR3 = 0xFFE7; // accept extended identifiers only

            MOVW  #$FFE7,CAN0IDMR2         ; check SRR and IDE

            ;CAN0IDAR4_CAN0IDAR5 = 0x0008; // extended ID flag

            MOVW #$0018, CAN0IDAR4         ; SRR=1, IDE=1

            

            ;CAN0IDMR4_CAN0IDMR5 = 0xFFE7; // accept extended identifiers only

            MOVW  #$FFE7,CAN0IDMR4         ; check SRR and IDE

            ;CAN0IDAR6_CAN0IDAR7 = 0x0008; // extended ID flag

            MOVW #$0018, CAN0IDAR6         ; SRR=1, IDE=1

            

            ;CAN0IDMR6_CAN0IDMR7 = 0xFFE7; // accept extended identifiers only

            MOVW  #$FFE7,CAN0IDMR6         ; check SRR and IDE

            ;CAN0TL0  = 0x00;                             // restart MSCAN peripheral

            CLR   CAN0CTL0

            ;while(CAN0CTL1_INITAK);       // wait for Initialization Mode exit

            BRSET CAN0CTL1,#1,*+0

            

            ;while(!CAN0CTL0_SYNCH);       // waits for MSCAN synchronization with the CAN bus

            BRCLR CAN0CTL0,#16,*+0

            

            ;CAN0RIER_RXFIE = 1;           // enable can 0 Rx interrupt

            BSET  CAN0RIER,#1

 

            ;EnableInterrupts;

            CLI  

             ;---------------------------------------

EndlessLoop:

           

            ;--- prepare CAN Tx frame ---

            ;TXmsgID  = 0x12183456; only example but SRR and IDE must be 1 for extended ID

            ;extended ID structure

            ;IDR0 - ID28 ID27 ID26 ID25    ID24    ID23 ID22 ID21

            ;IDR1 - ID20 ID19 ID18 SRR(=1) IDE(=1) ID17 ID16 ID15

            ;IDR2 - ID14 ID13 ID12 ID11    ID10    ID9  ID8  ID7

            ;IDR3 - ID6  ID5  ID4  ID3     ID2     ID1  ID0  RTR

            MOVB #$12,TXmsgID0

            MOVB #$18,TXmsgID1 ; SRR=1, IDE=1

            MOVB #$34,TXmsgID2

            MOVB #$56,TXmsgID3

             ;TXmsglen = 8;      

            MOVB  #8,TXmsglen

 

            ;TXmsgprty= 3;

            MOVB  #3,TXmsgprty

 

            ;TXmsgdata0_7= data++;

            LDAB  data

            STAB  TXmsgdata0

            INCB 

            STAB  TXmsgdata1

            INCB 

            STAB  TXmsgdata2

            INCB 

            STAB  TXmsgdata3

            INCB 

            STAB  TXmsgdata4

            INCB 

            STAB  TXmsgdata5

            INCB 

            STAB  TXmsgdata6

            INCB 

            STAB  TXmsgdata7

            INCB 

            STAB  data

            ;---use prepared data and fill can registers ---

           

            ;find free Tx buffer

            ;tx_free_buf = 0; 

            CLR tx_free_buf

            ;while(!(CAN0TFLG & (0x01<<tbuf_n_empty_flag))) // find empty transmit buffer from 3 buffers

MAINLBL2:

            MOVB  #1, tx_free_buf 

            BRSET CAN0TFLG,#1,MAINLBL1

            MOVB  #2, tx_free_buf 

            BRSET CAN0TFLG,#2,MAINLBL1

            MOVB  #4, tx_free_buf 

            BRSET CAN0TFLG,#4,MAINLBL1

            JMP   MAINLBL2

MAINLBL1:

            ;CAN0TBSEL  = 0x01 << tbuf_n_empty_flag;   // select found empty transmit buffer

            MOVB   tx_free_buf,CAN0TBSEL

            ;fill Tx ID

            MOVB TXmsgID0,CAN0TXIDR0

            MOVB TXmsgID1,CAN0TXIDR1

            MOVB TXmsgID2,CAN0TXIDR2

            MOVB TXmsgID3,CAN0TXIDR3

 

            ;fill Tx data buffers

            MOVB  TXmsgdata0,CAN0TXDSR0

            MOVB  TXmsgdata1,CAN0TXDSR1

            MOVB  TXmsgdata2,CAN0TXDSR2

            MOVB  TXmsgdata3,CAN0TXDSR3

            MOVB  TXmsgdata4,CAN0TXDSR4

            MOVB  TXmsgdata5,CAN0TXDSR5

            MOVB  TXmsgdata6,CAN0TXDSR6

            MOVB  TXmsgdata7,CAN0TXDSR7

            

            ;CAN0TXDLR  = TXmsglen;            // set message data length

            MOVB  TXmsglen, CAN0TXDLR

            

            ;CAN0TXTBPR = TXmsgprty;            // set message internal priority

            MOVB  TXmsgprty, CAN0TXTBPR

 

            ;CAN0TFLG   = (0x01<<tbuf_n_empty_flag);  // clear flag to send message

            MOVB  tx_free_buf,CAN0TFLG

            ;-------------------------

            BSR   DELAY

            ;-------------------------

            JMP   EndlessLoop          ; restart.

;"""""""""""""""""""""""""""""""""""""""""""""""""""""""""""""""""""""""""""""""""""""""

DELAY:     

;"""""""""""""""""""""""""""""""""""""""""""""""""""""""""""""""""""""""""""""""""""""""

            ;for(i=0;i<0x05;i++) for(j=0;j<0xFFFF;j++) { asm nop; }

            PSHD

            PSHX

           

            LDD  #5

DELAYLBL1:           

            LDX  #$FFFF

DELAYLBL2:           

            NOP

            DBNE  X,DELAYLBL2

            DBNE  D,DELAYLBL1

            PULX

            PULD 

            RTS  

;"""""""""""""""""""""""""""""""""""""""""""""""""""""""""""""""""""""""""""""""

CAN0RXISR:  ; here is one of possible approaches to connect interrupt vector

            ; with label(address)

            ; 1) see export symbols on the top of this page

            ; 2) see vector definition in the Project.prm file (bottom):

            ;    VECTOR 38 CAN0RXISR

            ;

;"""""""""""""""""""""""""""""""""""""""""""""""""""""""""""""""""""""""""""""""

            MOVB CAN0RXIDR0,RXmsgID0

            MOVB CAN0RXIDR1,RXmsgID1

            MOVB CAN0RXIDR2,RXmsgID2

            MOVB CAN0RXIDR3,RXmsgID3

            

            ;RXmsglen   = CAN0RXDLR & 0x0F;

            LDAB CAN0RXDLR

            ANDB #15

            STAB RXmsglen

           

            ;RXmsgdata0_7 = CAN0RXDSR0_7;

            MOVB CAN0RXDSR0,RXmsgdata0

            MOVB CAN0RXDSR1,RXmsgdata1

            MOVB CAN0RXDSR2,RXmsgdata2

            MOVB CAN0RXDSR3,RXmsgdata3

            MOVB CAN0RXDSR4,RXmsgdata4

            MOVB CAN0RXDSR5,RXmsgdata5

            MOVB CAN0RXDSR6,RXmsgdata6

            MOVB CAN0RXDSR7,RXmsgdata7

           

            ;CAN0RFLG = CAN0RFLG_RXF_MASK; // clear flag

            MOVB  #1,CAN0RFLG

          

            RTI  

;@@@@@@@@@@@@@@@@@@@@@@@@@@@@@@@@@@@@@@@@@@@@@@@@@@@@@@@@@@@@@@@@@@@@@@@@@@@@@@@

Best regards,

Ladislav

0 件の賞賛
返信
2,519件の閲覧回数
Ingo_Michael
Contributor II

Thanks for your help!

I am sorry, I was so blind and could´nt see that

            BSET PORTB,mDDRB_BIT7

            BCLR PORTB,mDDRB_BIT7

works perfectly for me!

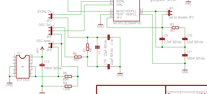
Now I am trying to determine the Busclock with an Frequency Counter. Pin PE7 is tied to ground (Pierce Oscillator 16Mhz 2pcs. 22pF).

Everything I am trying Ends up with a 137khz Busclock and I dont know how to fix it.

This is my schematic:

pastedImage_0.png

Can anyone help me out? I would like to have a 8Mhz or 16 Mhz busclock.

BR

-Ingo

0 件の賞賛
返信
2,519件の閲覧回数
lama
NXP TechSupport
NXP TechSupport

Hi,

the PLL components you use are the most suitable for PLL setup with Synr=refdv=10 when you want to make 16MHz busclk from a S12 MHz oscclk. I suppose you have used correct load capacitance for used oscillator.

E256 : input pin capacitance for pins XTAL, EXTAL     C1i = C2i = 7pF = Ci

Let C3=C4 = Ce

CLoad = (Ci + Ce)/2 and it has to be >= CLoad = 10 pF                        Cload is taken from a datashett for given oscillator, in this example 10pF

Then:

(Ci + Ce)/2  >= CL =>  Ce >= CL*2  - Ci

Ce >= 10pF * 2 - 7pF

Ce >= 13 pF

Rb value is from the interval 100kohm ~ 20Mohm. For low frequency circuits is crystal impedance relatively high and Rb should be high Rb = 10Mohm. For high frequencies (>20Mhz) Rb = 100 kohm.

Rs for high frequencies (>4MHz) can be omitted.

Moreover I suppose that you have only 100nF capacitors between Vdd and Vss because some customers connected Vdd to 5V which is mistake. May I see entire environment of the MCU?

Simple example of PLL setup:

static void PLL_Init(void)

{

CLKSEL &= 0x7F;   // set BUS CLOCK 16MHz from 16MHz MHz OSCCLK

REFDV = 0;

SYNR  = 0;

while(!(CRGFLG_LOCK));

CLKSEL_PLLSEL = 1;

PEAR_NECLK = 0;                   // make BUSCLK visible at PE4 pin

}

Have you measure frequency at oscillator to be sure it is working?

I hope you do not have any wire nor ground plane under oscillator circuitry. It can affect the oscillator in the way it is not working.

I would like to ask you, in the future, to create a new question at community if it does not corresponds to previous question.

Best regrads,

Ladislav

0 件の賞賛
返信
2,520件の閲覧回数
kef2
Senior Contributor V

BSET DDRA, #0xFF will set all DDRA bits. HC08/S08 BSET instruction can set single bit, while S12 takes bit mask.

BSET 0, DDRA will probably set bit1 (DDRA address is 2, which is bitmask of bit1) of byte @0 (PORTA is at 0). Though it shouldn't even compile (in the right compiler), since immediate addressing requires # sign.

0 件の賞賛
返信