UJA1163

キャンセル
次の結果を表示 
表示  限定  | 次の代わりに検索 
もしかして: 

UJA1163

1,695件の閲覧回数
StarMao159376
Contributor II

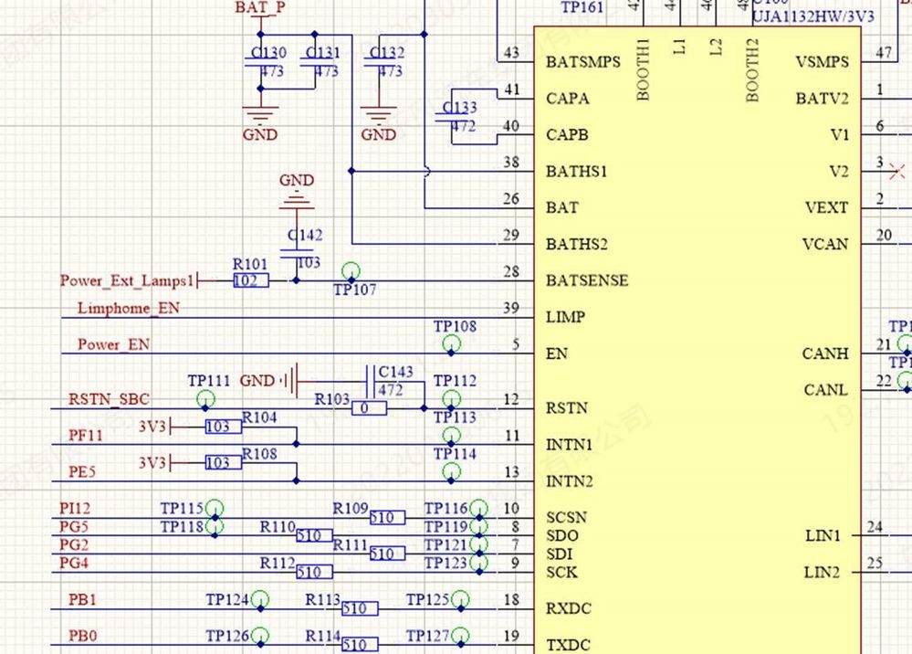
design scheme:SPC5748G+UJA1163,

Help review whether there is any problem with the schematic diagram of reset. At present, the external watchdog of SBC has not been forcibly reset after the program flies.Thanks.

 

333.jpg444.jpg555.jpg666.jpg

0 件の賞賛
返信
1 返信

1,694件の閲覧回数
StarMao159376
Contributor II

Sorry, SBC is UJA1132

0 件の賞賛
返信