Dear Jozef,
Thanks for your answer. The start-up mechanism using the HV current source is indeed well documented.
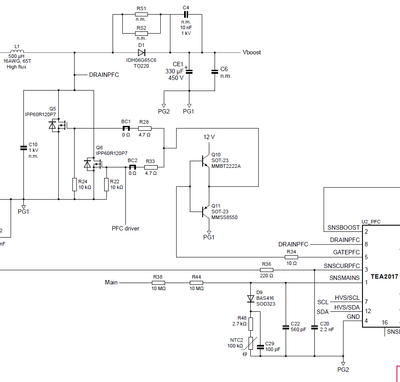
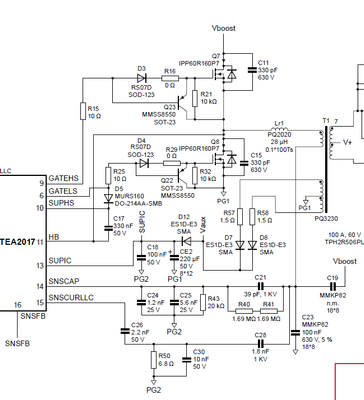
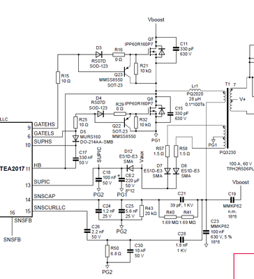
But I still don't fully understand the implementation in UM11613 which is quite different: the HV current source charges the SEPIC capacitor, which allows the TEA2017 to start switching the GATEPFC pin, in order to raise the Vboost voltage above its threshold, allowing the LLC to start. But in order for the Vboost voltage to raise, Q5 and Q6 have to be turned ON and OFF, which is done using the totem pole formed by Q10 and Q11.

The 12V used to supply power to the totem pole is created by a linear regulator from the Vaux voltage. Vaux is the result of the auxiliary winding of the transformer T1. The PFC needs this 12V voltage to switch the gates of Q5 and Q6, but this 12V doesn't exist because LLC hasn't started yet.


About the other questions, I still don't see what is the use of the 12.1V in the linear regulator section of the schematics, and the VDD voltage used to power the relay coil is nowhere to be found in the schematics.

What am I missing?
Kind regards,
bluespark