PF82 Communication

cancel
Showing results for 
Show  only  | Search instead for 
Did you mean: 

PF82 Communication

760 Views
mehmetkaradag
Contributor III

Tabii Mehmet, işte sorunu NXP Community forumunda İngilizce olarak sorabileceğin bir şekilde yazıyorum:


Question:
Hi,
I’m using an S32K MCU connected via I2C to a PF8201 PMIC. In my system, the PF8201 is powered by a separate PMIC (FS56), so the VDDIO rail is always supplied properly. However, if the PF8201 enters fail-safe state (due to a critical fault like PU_FAIL or BIST error), will the I2C interface still be accessible to read the FAIL bits (e.g., PU_FAIL, WD_FAIL, REG_FAIL, TSD_FAIL)? Or does the PF8201’s state machine disable I2C register access entirely in fail-safe state? 

Can I still read registers like FAIL bits during the fail-safe state in this configuration? Or is I2C fully disabled once the device enters fail-safe?

Thank you in advance

Tags (1)
0 Kudos
Reply
1 Reply

728 Views
JozefKozon
NXP TechSupport
NXP TechSupport

Hi Mehmet,

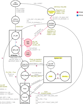
please refer to the section 13.1.9 in the PF8101_PF8201 datasheet. The FAIL bits can be read only in System-on state, which are only RUN and Standby state. So these bits cannot be read in Fail-Safe state. 

JozefKozon_0-1749111071535.png

JozefKozon_1-1749111105027.pngJozefKozon_2-1749111137646.png

With Best Regards,

Jozef

 

0 Kudos
Reply