MC33664 RX is not working

cancel
Showing results for 
Show  only  | Search instead for 
Did you mean: 

MC33664 RX is not working

3,816 Views
dinesh_balaji
Contributor III

 Hello, 
We are working with MC33771C for our BMS and using MC33664 for TPL transceiver. 
As per the datasheet of MC336644, I understood that RX CSB will be made low by the transceiver once the Start of Message is received by the transceiver. 
We are seeing message frame on the TPL lines but no messages are seen on the RX of the transceiver. Also, the RX CSB is also not getting low. 
Attachment Details
1) Image of Oscilloscope capturing the message frame over TPL RDTX+
2) Screenshot of Logic analyzer traces
ch 0 - TX clk(MCU is master),
ch 1 - TX CSB(MCU is master),
ch 2 - TX DATA(MCU is master),
ch 3 - TPL EN (from MCU),
ch 4 - RX clk(MC33664 is master, MCU is slave),
ch 5 - RX CSB(MC33664 is master, MCU is slave),
ch 6 - RX DATA(MC33664 is master, MCU is slave),
ch 7 - INTB(from MC33664)

How can this issue be debugged?

#MC33664 
#MC33771C

osc.jpg

Screenshot (189).png

Screenshot (190).png

  

Screenshot (191).png

Tags (3)
0 Kudos
Reply
9 Replies

3,775 Views
JozefKozon
NXP TechSupport
NXP TechSupport

Hello Dinesh,

please share your schematic with voltage levels and part values. Please disconnect the RX CLK, RX CSB,
RX DATA pins of the MC33664 from the MCU and measure it then with the logic analyzer. 

With Best Regards,

Jozef

0 Kudos
Reply

3,768 Views
dinesh_balaji
Contributor III

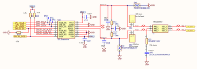
Screenshot 2023-09-08 180013.png

 This is the transceiver section of the schematic.

Even after disconnecting  RX CLK, RX CSB, RX DATA pins of the MC33664 from the MCU, the behaviour remains the same as mentioned before.
One more doubt, for wake up message/signal I'm seeing both TX and RX CSB going low. But for message transfer I'm not seeing any on RX. Is there something I'm missing? I've checked the GPIO configurations and SPI configuration, all seems to be okay.
The same piece of code works on our different product, TPL and AFE circuit sections are same as this product.


0 Kudos
Reply

3,699 Views
JozefKozon
NXP TechSupport
NXP TechSupport

Hello Dinesh,

thank you for confirmation. Your schematic is correct. This looks, like the MC33664 piece is faulty. Have you tried to replace the MC33664 with another piece. Best would the to replace it with the one, which you have confirmed it works correctly in the different product. If not, could you please test a new MC33664?

JozefKozon_0-1694418702835.png

With Best Regards,

Jozef

0 Kudos
Reply

3,631 Views
dinesh_balaji
Contributor III

@JozefKozon Thanks for your reply and sorry for the delay in my response.
I tried the same thing with s32k144 eval board and FRDMDUAL33664EVB eval board.
Now the issue seen is just after enabling the transceiver the RX CSB is pulled low throughout. So the MCU is stuck in receive interrupt. 
As per the datasheet the RX CSB should be made low only when SOM frame is present on the TPL line.
But here the RX CSB is pulled low just after enabling TPL transceiver.

Logic analyzer traces are attached showing this issue.
Pins used on the transceiver eval board are highlighted in one of the images attached.

Screenshot (192).png

Screenshot (193).png

Screenshot (194).png

Screenshot 2023-09-14 131630.png

   

 

0 Kudos
Reply

3,567 Views
JozefKozon
NXP TechSupport
NXP TechSupport

Hello Dinesh,

have you connected an MC33771C via the TPL interface to the FRDMDUAL33664EVB? E.g. RD33771CDSTEVB?

JozefKozon_0-1694761775536.png

And BATT-14CEMULATOR? Or have you your own battery pack?

JozefKozon_1-1694761862652.png

Or have you left the TPL connectors on the FRDMDUAL33664EVB unconnected?

With Best Regards,

Jozef

0 Kudos
Reply

3,564 Views
dinesh_balaji
Contributor III

@JozefKozon I have connected the TPL lines to MC33771C board. It is not a evaluation board, it is inhouse designed, but the design is almost a replica of the MC33771C evaluation board. 
The AFE board is powered by Battery Pack.

0 Kudos
Reply

3,437 Views
JozefKozon
NXP TechSupport
NXP TechSupport

Hello Dinesh,

since you have confirmed, that the code is working correctly on your other designs, there must be a hardware issue with the inhouse replica of the MC33771C EVB. Please purchase our RD33771CDSTEVB to confirm if it is or isn't the hardware issue.

With Best Regards,

Jozef

0 Kudos
Reply

3,550 Views
JozefKozon
NXP TechSupport
NXP TechSupport

Hello Dinesh,

I have found a case, where another customer has similar issue. But the customer is using more MC33771C nodes. I guess you have only one MC33771C node connected to the MC33664? Still please see the answer below. Have you changed the CID value in your MC33771C? 

JozefKozon_0-1694771732212.png

JozefKozon_2-1694772079287.png

You can download the AN13281 from the MC33771C product page, under the secure files.

JozefKozon_1-1694771983633.png

 

DESCRIPTION

For initialization sequence of a daisy chain, I suggest to get the AN13281-HVBMS daisy chain communication guide and apply  the TPL2 initialization sequence.

About the CSB_RX staying at low level: it can be due to the collision of two messages coming from two MC33771C having the same CID. The falling edge of the CSB_RX is the consequence of a SOM pulse on the TPL line; end the rising edge the consequence of a EOM pulse. During the simultaneous communication, the EOM on the TPL line can be corrupted and not interpreted by the MC33664. In this case the CSB_RX stays at a low level.

With Best Regards,

Jozef

0 Kudos
Reply

3,547 Views
dinesh_balaji
Contributor III

Actually, assigning of CID will take place only after soft reset of the AFEs.
Because of this problem(of TPL RX) faced we're not able to reach assigning of CID stage.

I'll show you the logic analyzer traces from one of our working products. 
In this trace I want to highlight that when Wake sequence is sent i.e. TX CSB low for 25us and high for 600us and low for another 25us, in TPL line it'll be SOM for the falling edge in the low pulse and EOM for the rising edge in the low pulse, so this will translate to 2 SOM and EOM frames in the TPL line. This can be viewed on RX CSB also.
But this behaviour is not seen in the logs I shared you before, this means that TPL transceiver is not identifying the frames in TPL line, that's why the CSB RX is either low always after enabling transceiver or it is high always.

Screenshot (195).png

Screenshot (196).png

  




0 Kudos
Reply