Hi Haby,
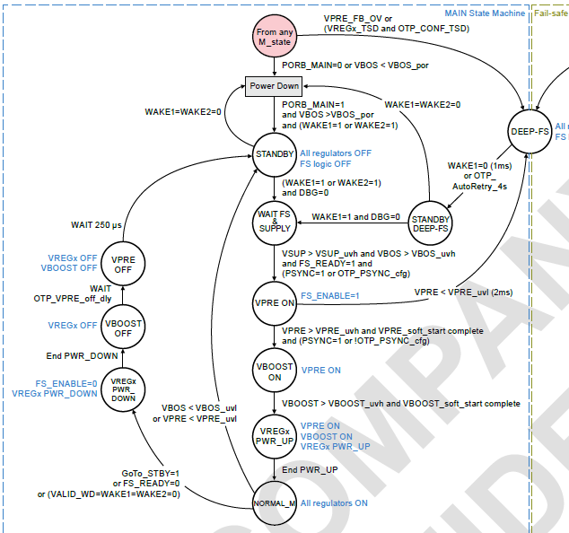
Please take a closer look at the simplified functional state diagram shown in Figure 5 of the datasheet and below.

As you can notice, the FS8x goes back to Normal_M mode when WAKE1 = 1 or WAKE2 = 1.
If WAKE1 = 1 all the time, with WAKE1 wake up enable (W1DIS = 0), setting the GOTOSTBY bit in the M_MODE register will cause getting back to normal operation immediately.
If you want to use WAKE2 to wake up the device when WAKE1 = 1, then set W1DIS = 1 to disable WAKE1 wake up before going to Standby mode.
When the device is in Standby mode and both WAKE1 = WAKE2 = 0, the device will go to Power Down mode.
Best regards,
Tomas