Hi everyone,
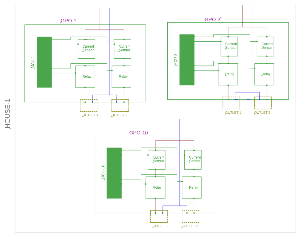
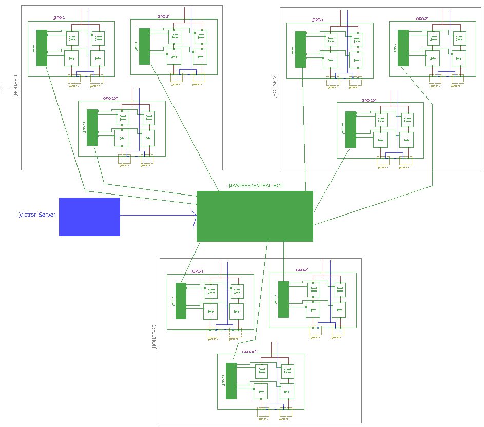
I am looking to design an energy management system using microcontrollers. Essentially, I have to control 10 GPOs (9 two gang, and 1 four gang GPO) per house, and there are 20 houses (this means total 200 GPOs).
I need to measure the power flowing through them, as well as their state (on/off), and report this to the MASTER/Central MCU, which will not just be getting data from the 200 GPOs, but also from the Victron Server (via Modbus preferably). Based on the data received, I want to control each GPO (control whether it stays on, or should be turned off). The following diagrams can explain this better:

Fig. 1

Fig. 2

Fig.3
So, I am looking for a MCU which can communicate via Modbus, as well as via internet wirelessly, and via wire. Are there any similar designs available? More importantly, which MCUs will be the best choice for this project?
Thanks