PCF8563

cancel
Showing results for 
Show  only  | Search instead for 
Did you mean: 

PCF8563

1,932 Views
1193046597
Contributor I

Hi!

    When using the PCF8563 for the second time, there will be a time-jumping situation. Why? (Set 1 second, after 1 second delay, read out is 3 seconds)

Best  regards!

0 Kudos
Reply
6 Replies

1,812 Views
guoweisun
NXP TechSupport
NXP TechSupport

HI

Please show the schematic and complete operation step about your issue.

0 Kudos
Reply

1,812 Views
1193046597
Contributor I

HI

     good morniing!

     I have sent the schematic and the step to you. Is there an answer now?

0 Kudos
Reply

1,812 Views
guoweisun
NXP TechSupport
NXP TechSupport

Hi

Can you give the detail parameters of components in you schematic?

0 Kudos
Reply

1,812 Views
1193046597
Contributor I
HI
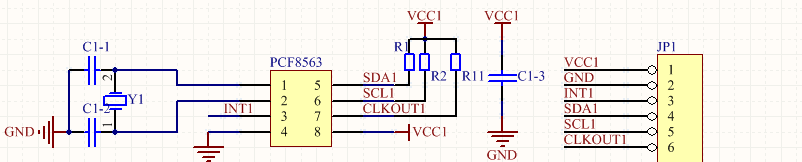
   schematic is 
pastedImage_1.png
       My operation steps: I write 10 seconds to the 02H register  through I2C,  read the value of the 02H register after 1 second  through I2C. The read value is 12 seconds, and the actual value should be 11 seconds.
0 Kudos
Reply

1,812 Views
guoweisun
NXP TechSupport
NXP TechSupport

Hi

You can write then read 10s to 02H register to make sure the actual data again!

0 Kudos
Reply

1,812 Views
1193046597
Contributor I

Hi

According to your suggestion, I have operated. Write 10s to the 02H register, then read the value of the 02H register, and read 11s.

10s is just an example. The wrong ones may be other seconds.

0 Kudos
Reply