High-End Tablets And Payment Terminals

キャンセル
次の結果を表示 
表示  限定  | 次の代わりに検索 
もしかして: 

High-End Tablets And Payment Terminals

High-End Tablets And Payment Terminals

 

Overview

 

NXP provides full solutions to power high-end payment terminals. NXP is at the forefront of contact and contactless payment solutions and is a leader in providing security solutions for the banking and payment industries. Combining NXP's portfolio of microprocessors, microcontrollers, interface peripherals and connectivity solutions can help to create a feature rich and easy-to-use payment terminal or tablet solution.

 

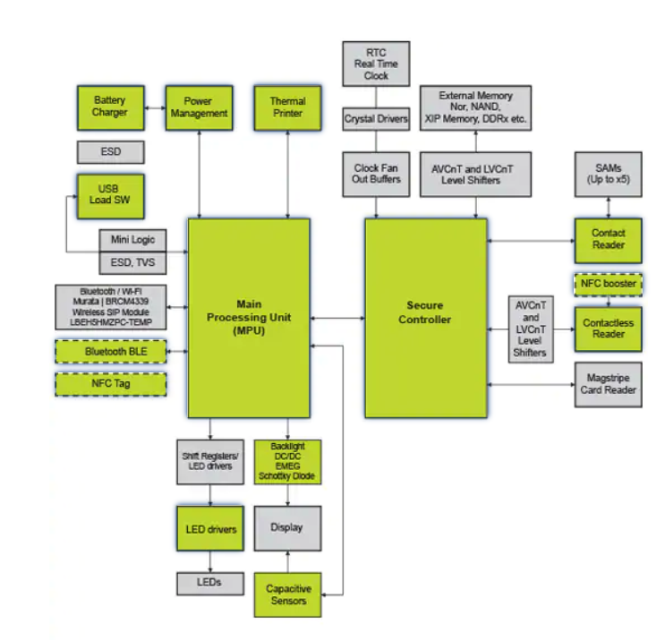
Block Diagram

 

pastedImage_4.png

 

Recommended Products

 

Category Name MCU
Arm® Cortex®-M4|Kinetis K81 150 MHz 32-bit MCUs | NXP 
  • Arm® Cortex®-M4 core + DSP up to 150 MHz, 16 kB CPU CacheAdvanced public key crypto and tamper detection.
  • Low-power peripherals and DMA for continuous system operation in reduced power stat.
  • Ideal for entry level, highly secure POS terminals.
i.MX 6UltraLite Applications Processor | Single Arm® Cortex®-A7 @ 696 MHz | NXP 
  • Cortex-A7 @ 696 MHz, 128 kB L2 cache.
  • Security Block: TRNG, Crypto Engine (AES with DPA, TDES/SHA/RSA), Tamper Monitor, Secure Boot, SIMV2/EVMSIM X 2, OTF DRAM.
  • Encryption, PCI4.0 precertification.
  • Ideal for high-end, high-quality HMI POS terminals.
LPC55S6x|Arm® Cortex®-M33|32-bit Microcontrollers (MCUs) | NXP 
  • Cortex-M33 processor, running at a frequency of up to 100 MHz.
  • Security features: Arm TrustZone, PRINCE module, AES-256, SHA2, Physical Unclonable Function, RNG, 128-bit UUID, and Secure GPIO.
  • Ideal for entry level, highly secure POS terminals.

 

Category Name NFC
Contact Readers | NXP 

Highly versatile family of ISO7816 compatible contact reader ICs.

NFC - Near Field Communication | NXP 

Wide range of NFC and reader ICs for physical access systems, POS terminals, PC solutions, eGovernment applications, public transport schemes, Pay TV solutions, eMetering, gaming, industrial and white goods applications.

PN5180 | Full NFC Forum-compliant frontend IC | NXP 

Optimized for POS terminal applications, allows to achieve compliancy to EMVCo 3.0 analog and digital and implements a high-power NFC frontend.

 

Category Name Power Management
DC-to-DC Solutions | NXP 

Highly integrated and cost-effective power conversion solution.

BC3770 | 2 A Switch-Mode Li-ion/polymer Battery Charger | NXP 
  • Power Supplies and Package
  • Programmable charge parameters via I2C compatible interface
  • High-efficiency synchronous switching regulator
  • Extensive protection
Power Management Integrated Circuits (PMICs) | NXP 

The new PF series of PMICs brings advanced levels of configurability and programmability in a system level PMIC solution, enabling a single device to be easily configured to provide power to a wide range of processors and peripherals.

 

Category Name Secure
Arm® Cortex®-M0+|Kinetis KL8x Ultra-Low Power MCUs | NXP 

The K8x Arm® Cortex®-M4 MCUs are designed with expandable memory & advanced security capabilities targeting IOT applications such as payment & identification.

Kinetis® K8x Secure Microcontrollers (MCUs) based on Arm® Cortex®-M4 Core | NXP 

The K8x Arm® Cortex®-M4 MCUs are designed with expandable memory & advanced security capabilities targeting IOT applications such as payment & identification.

 

Category Name Peripheral
I²C LED Controllers ICs | NXP 

Our I2C LED controllers enable core functions in some of today’s most ubiquitous devices and applications.

Load Switches | NXP 

Integrated Type C functionality, Fast Reverse Current Protection and Recovery, High Voltage Tolerance.

Bluetooth®Smart/Bluetooth Low Energy | NXP 

Highly integrated SoCs with up to 512 KB Flash and 128 KB RAM utilizing Arm® Cortex®-M4F cores.

Ultra-low-power, 1.8 V, 1 deg. C accuracy, digital temperature sensor with I2C bus interface | NXP 
  • Tiny WLCSP6 package
  • Accuracy: 0.5 °C from 0 °C to +85 °C
  • Low quiescent current: 30 μA Active and 1 μA Shut-down
  • Supply range: 1.8 V ± 0.15 V
  • Resolution: 12 bits
ラベル(2)
%3CLINGO-SUB%20id%3D%22lingo-sub-1101396%22%20slang%3D%22en-US%22%20mode%3D%22CREATE%22%3E%E3%83%8F%E3%82%A4%E3%82%A8%E3%83%B3%E3%83%89%E3%81%AE%E3%82%BF%E3%83%96%E3%83%AC%E3%83%83%E3%83%88%E3%81%8A%E3%82%88%E3%81%B3%E6%B1%BA%E6%B8%88%E7%AB%AF%E6%9C%AB%3C%2FLINGO-SUB%3E%3CLINGO-BODY%20id%3D%22lingo-body-1101396%22%20slang%3D%22en-US%22%20mode%3D%22CREATE%22%3E%3CP%3E%3CUL%3E%3CLI%20style%3D%22list-style-type%3Adisc%3B%20margin-left%3A0px%3B%20margin-bottom%3A1px%3B%22%3E%3CA%20href%3D%22https%3A%2F%2Fcommunity.nxp.com%2Ft5%2FNXP-Designs-Knowledge-Base%2FHigh-End-Tablets-And-Payment-Terminals%2Fta-p%2F1101396%23toc-hId-380517934%22%20target%3D%22_blank%22%3EOverview%3C%2FA%3E%3C%2FLI%3E%3CLI%20style%3D%22list-style-type%3Adisc%3B%20margin-left%3A0px%3B%20margin-bottom%3A1px%3B%22%3E%3CA%20href%3D%22https%3A%2F%2Fcommunity.nxp.com%2Ft5%2FNXP-Designs-Knowledge-Base%2FHigh-End-Tablets-And-Payment-Terminals%2Fta-p%2F1101396%23toc-hId--1426936529%22%20target%3D%22_blank%22%3E%E3%83%96%E3%83%AD%E3%83%83%E3%82%AF%E5%9B%B3%3C%2FA%3E%3C%2FLI%3E%3CLI%20style%3D%22list-style-type%3Adisc%3B%20margin-left%3A0px%3B%20margin-bottom%3A1px%3B%22%3E%3CA%20href%3D%22https%3A%2F%2Fcommunity.nxp.com%2Ft5%2FNXP-Designs-Knowledge-Base%2FHigh-End-Tablets-And-Payment-Terminals%2Fta-p%2F1101396%23toc-hId-1060576304%22%20target%3D%22_blank%22%3E%E6%8E%A8%E5%A5%A8%E8%A3%BD%E5%93%81%3C%2FA%3E%3C%2FLI%3E%3C%2FUL%3E%3C%2FP%3E%0A%3CBR%20%2F%3E%0A%3CH1%20id%3D%22toc-hId-380517934%22%20id%3D%22toc-hId-1304163613%22%3EOverview%3C%2FH1%3E%0A%3CBR%20%2F%3E%0A%3CDIV%20class%3D%22%22%20style%3D%22color%3A%20%234a4a4d%3B%20background-color%3A%20%23ffffff%3B%20font-size%3A%2016px%3B%22%3E%0A%3CDIV%20class%3D%22%22%3E%0A%3CDIV%20class%3D%22%22%3E%0A%3CP%3ENXP%E3%81%AF%E3%80%81%E3%83%8F%E3%82%A4%E3%82%A8%E3%83%B3%E3%83%89%E3%81%AE%E6%B1%BA%E6%B8%88%E7%AB%AF%E6%9C%AB%E3%82%92%E5%BC%B7%E5%8C%96%E3%81%99%E3%82%8B%E3%81%9F%E3%82%81%E3%81%AE%E5%AE%8C%E5%85%A8%E3%81%AA%E3%82%BD%E3%83%AA%E3%83%A5%E3%83%BC%E3%82%B7%E3%83%A7%E3%83%B3%E3%82%92%E6%8F%90%E4%BE%9B%E3%81%97%E3%81%A6%E3%81%84%E3%81%BE%E3%81%99%E3%80%82NXP%E3%81%AF%E3%80%81%E6%8E%A5%E8%A7%A6%E5%9E%8B%E3%81%8A%E3%82%88%E3%81%B3%E9%9D%9E%E6%8E%A5%E8%A7%A6%E5%9E%8B%E6%B1%BA%E6%B8%88%E3%82%BD%E3%83%AA%E3%83%A5%E3%83%BC%E3%82%B7%E3%83%A7%E3%83%B3%E3%81%AE%E6%9C%80%E5%89%8D%E7%B7%9A%E3%81%AB%E7%AB%8B%E3%81%A1%E3%80%81%E9%8A%80%E8%A1%8C%E3%81%8A%E3%82%88%E3%81%B3%E6%B1%BA%E6%B8%88%E6%A5%AD%E7%95%8C%E5%90%91%E3%81%91%E3%81%AE%E3%82%BB%E3%82%AD%E3%83%A5%E3%83%AA%E3%83%86%E3%82%A3%E3%82%BD%E3%83%AA%E3%83%A5%E3%83%BC%E3%82%B7%E3%83%A7%E3%83%B3%E3%82%92%E6%8F%90%E4%BE%9B%E3%81%99%E3%82%8B%E3%83%AA%E3%83%BC%E3%83%80%E3%83%BC%E3%81%A7%E3%81%99%E3%80%82NXP%E3%81%AE%E3%83%9E%E3%82%A4%E3%82%AF%E3%83%AD%E3%83%97%E3%83%AD%E3%82%BB%E3%83%83%E3%82%B5%E3%80%81%E3%83%9E%E3%82%A4%E3%82%AF%E3%83%AD%E3%82%B3%E3%83%B3%E3%83%88%E3%83%AD%E3%83%BC%E3%83%A9%E3%80%81%E3%82%A4%E3%83%B3%E3%82%BF%E3%83%BC%E3%83%95%E3%82%A7%E3%83%BC%E3%82%B9%E3%83%9A%E3%83%AA%E3%83%95%E3%82%A7%E3%83%A9%E3%83%AB%E3%80%81%E3%81%8A%E3%82%88%E3%81%B3%E6%8E%A5%E7%B6%9A%E3%82%BD%E3%83%AA%E3%83%A5%E3%83%BC%E3%82%B7%E3%83%A7%E3%83%B3%E3%81%AE%E3%83%9D%E3%83%BC%E3%83%88%E3%83%95%E3%82%A9%E3%83%AA%E3%82%AA%E3%82%92%E7%B5%84%E3%81%BF%E5%90%88%E3%82%8F%E3%81%9B%E3%82%8B%E3%81%93%E3%81%A8%E3%81%A7%E3%80%81%E6%A9%9F%E8%83%BD%E3%81%8C%E8%B1%8A%E5%AF%8C%E3%81%A7%E4%BD%BF%E3%81%84%E3%82%84%E3%81%99%E3%81%84%E6%B1%BA%E6%B8%88%E7%AB%AF%E6%9C%AB%E3%81%BE%E3%81%9F%E3%81%AF%E3%82%BF%E3%83%96%E3%83%AC%E3%83%83%E3%83%88%E3%82%BD%E3%83%AA%E3%83%A5%E3%83%BC%E3%82%B7%E3%83%A7%E3%83%B3%E3%82%92%E4%BD%9C%E6%88%90%E3%81%A7%E3%81%8D%E3%81%BE%E3%81%99%E3%80%82%3C%2FP%3E%0A%3CBR%20%2F%3E%0A%3CH1%20id%3D%22toc-hId--1426936529%22%20id%3D%22toc-hId--503290850%22%3E%E3%83%96%E3%83%AD%E3%83%83%E3%82%AF%E5%9B%B3%3C%2FH1%3E%0A%3CBR%20%2F%3E%0A%3CP%3E%3CSPAN%20class%3D%22lia-inline-image-display-wrapper%20lia-image-align-inline%22%20image-alt%3D%22pastedImage_4.png%22%3E%3Cspan%20class%3D%22lia-inline-image-display-wrapper%22%20image-alt%3D%22pastedImage_4.png%22%20style%3D%22width%3A%20743px%3B%22%3E%3Cimg%20src%3D%22https%3A%2F%2Fcommunity.nxp.com%2Ft5%2Fimage%2Fserverpage%2Fimage-id%2F103242iE3E86505E025D108%2Fimage-size%2Flarge%3Fv%3Dv2%26amp%3Bpx%3D999%22%20role%3D%22button%22%20title%3D%22pastedImage_4.png%22%20alt%3D%22pastedImage_4.png%22%20%2F%3E%3C%2Fspan%3E%3C%2FSPAN%3E%3C%2FP%3E%0A%3CBR%20%2F%3E%0A%3CH1%20id%3D%22toc-hId-1060576304%22%20id%3D%22toc-hId-1984221983%22%3E%E6%8E%A8%E5%A5%A8%E8%A3%BD%E5%93%81%3C%2FH1%3E%0A%3CBR%20%2F%3E%0A%3CTABLE%20class%3D%22j-table%20jiveBorder%22%20style%3D%22border%3A%201px%20solid%20%23c6c6c6%3B%22%20width%3D%22100%25%22%3E%0A%3CTHEAD%3E%0A%3CTR%20style%3D%22background-color%3A%20%23efefef%3B%22%3E%0A%3CTH%20style%3D%22width%3A%2041.573%25%3B%22%3E%E3%82%AB%E3%83%86%E3%82%B4%E3%83%AA%E5%90%8D%3C%2FTH%3E%0A%3CTH%20style%3D%22width%3A%2056.5255%25%3B%22%3EMCU%3C%2FTH%3E%0A%3C%2FTR%3E%0A%3C%2FTHEAD%3E%0A%3CTBODY%3E%0A%3CTR%3E%0A%3CTD%20style%3D%22width%3A%2041.573%25%3B%22%3E%3CA%20class%3D%22link-titled%22%20title%3D%22https%3A%2F%2Fwww.nxp.com%2Fproducts%2Fprocessors-and-microcontrollers%2Farm-microcontrollers%2Fgeneral-purpose-mcus%2Fk-series-cortex-m4%2Fk8x-secure%2Fkinetis-k81-150-mhz-hw-cryptographic-co-processor-anti-tamper-quadspi-microcontrollers-mcus-based-on-arm-cortex-m4-core%3AK81_150%22%20href%3D%22https%3A%2F%2Fwww.nxp.com%2Fproducts%2Fprocessors-and-microcontrollers%2Farm-microcontrollers%2Fgeneral-purpose-mcus%2Fk-series-cortex-m4%2Fk8x-secure%2Fkinetis-k81-150-mhz-hw-cryptographic-co-processor-anti-tamper-quadspi-microcontrollers-mcus-based-on-arm-cortex-m4-core%3AK81_150%22%20target%3D%22_blank%22%20rel%3D%22nofollow%20noopener%20noreferrer%22%3E%C2%AE%20%E3%82%A2%E3%83%BC%E3%83%A0%E3%82%B3%E3%83%BC%E3%83%86%E3%83%83%E3%82%AF%E3%82%B9%C2%AE-M4%7CKinetis%20K81%20150MHz%2032%E3%83%93%E3%83%83%E3%83%88%E3%83%BB%E3%83%9E%E3%82%A4%E3%82%AF%E3%83%AD%E3%82%B3%E3%83%B3%E3%83%88%E3%83%AD%E3%83%BC%E3%83%A9%20%7CNXP%E3%81%AE%3C%2FA%3E%26nbsp%3B%3C%2FTD%3E%0A%3CTD%20style%3D%22width%3A%2056.5255%25%3B%22%3E%0A%3CUL%3E%0A%3CLI%3E%C2%AE%20Arm%20Cortex-M4%C2%AE%E3%82%B3%E3%82%A2%2B%E6%9C%80%E5%A4%A7150MHz%E3%81%AEDSP%E3%80%8116kB%E3%81%AECPU%E3%82%AD%E3%83%A3%E3%83%83%E3%82%B7%E3%83%A5%E9%AB%98%E5%BA%A6%E3%81%AA%E5%85%AC%E9%96%8B%E9%8D%B5%E6%9A%97%E5%8F%B7%E5%8C%96%E3%81%8A%E3%82%88%E3%81%B3%E6%94%B9%E3%81%96%E3%82%93%E6%A4%9C%E5%87%BA%E3%80%82%3C%2FLI%3E%0A%3CLI%3E%E4%BD%8E%E9%9B%BB%E5%8A%9B%E3%83%9A%E3%83%AA%E3%83%95%E3%82%A7%E3%83%A9%E3%83%AB%E3%81%A8DMA%E3%81%AB%E3%82%88%E3%82%8A%E3%80%81%E4%BD%8E%E9%9B%BB%E5%8A%9B%E7%B5%B1%E8%A8%88%E3%81%A7%E3%82%B7%E3%82%B9%E3%83%86%E3%83%A0%E3%82%92%E9%80%A3%E7%B6%9A%E7%9A%84%E3%81%AB%E5%8B%95%E4%BD%9C%E3%81%95%E3%81%9B%E3%82%8B%E3%81%93%E3%81%A8%E3%81%8C%E3%81%A7%E3%81%8D%E3%81%BE%E3%81%99%E3%80%82%3C%2FLI%3E%0A%3CLI%3E%E3%82%A8%E3%83%B3%E3%83%88%E3%83%AA%E3%83%BC%E3%83%AC%E3%83%99%E3%83%AB%E3%81%AE%E5%AE%89%E5%85%A8%E6%80%A7%E3%81%AE%E9%AB%98%E3%81%84POS%E7%AB%AF%E6%9C%AB%E3%81%AB%E6%9C%80%E9%81%A9%E3%81%A7%E3%81%99%E3%80%82%3C%2FLI%3E%0A%3C%2FUL%3E%0A%3C%2FTD%3E%0A%3C%2FTR%3E%0A%3CTR%3E%0A%3CTD%20style%3D%22width%3A%2041.573%25%3B%22%3E%3CA%20class%3D%22link-titled%22%20title%3D%22https%3A%2F%2Fwww.nxp.com%2Fproducts%2Fprocessors-and-microcontrollers%2Farm-processors%2Fi.mx-applications-processors%2Fi.mx-6-processors%2Fi.mx-6ultralite-processor-low-power-secure-arm-cortex-a7-core%3Ai.MX6UL%22%20href%3D%22https%3A%2F%2Fwww.nxp.com%2Fproducts%2Fprocessors-and-microcontrollers%2Farm-processors%2Fi.mx-applications-processors%2Fi.mx-6-processors%2Fi.mx-6ultralite-processor-low-power-secure-arm-cortex-a7-core%3Ai.MX6UL%22%20target%3D%22_blank%22%20rel%3D%22nofollow%20noopener%20noreferrer%22%3Ei.MX%206Ultra%20Light%20%E3%82%A2%E3%83%97%E3%83%AA%E3%82%B1%E3%83%BC%E3%82%B7%E3%83%A7%E3%83%B3%E3%83%BB%E3%83%97%E3%83%AD%E3%82%BB%E3%83%83%E3%82%B5%20%7C%E3%82%B7%E3%83%B3%E3%82%B0%E3%83%AB%E3%82%A2%E3%83%BC%E3%83%A0%C2%AE%20Cortex-A7%C2%AE%20%40%20696%20MHz%20%7CNXP%E3%81%AE%3C%2FA%3E%26nbsp%3B%3C%2FTD%3E%0A%3CTD%20style%3D%22width%3A%2056.5255%25%3B%22%3E%0A%3CUL%3E%0A%3CLI%3ECortex-A7%20%40%20696%20MHz%E3%80%81128%20kB%20L2%20%E3%82%AD%E3%83%A3%E3%83%83%E3%82%B7%E3%83%A5%E3%80%82%3C%2FLI%3E%0A%3CLI%3E%E3%82%BB%E3%82%AD%E3%83%A5%E3%83%AA%E3%83%86%E3%82%A3%E3%83%96%E3%83%AD%E3%83%83%E3%82%AF%3ATRNG%E3%80%81%E6%9A%97%E5%8F%B7%E5%8C%96%E3%82%A8%E3%83%B3%E3%82%B8%E3%83%B3(DPA%E4%BB%98%E3%81%8DAES%E3%80%81TDES%20%2F%20SHA%20%2F%20RSA)%E3%80%81%E3%82%BF%E3%83%B3%E3%83%91%E3%83%BC%E3%83%A2%E3%83%8B%E3%82%BF%E3%83%BC%E3%80%81%E3%82%BB%E3%82%AD%E3%83%A5%E3%82%A2%E3%83%96%E3%83%BC%E3%83%88%E3%80%81SIMV2%20%2F%20EVMSIM%20x%202%E3%80%81OTF%20DRAM%E3%80%82%3C%2FLI%3E%0A%3CLI%3E%E6%9A%97%E5%8F%B7%E5%8C%96%E3%80%81PCI4.0%E4%BA%8B%E5%89%8D%E8%AA%8D%E8%A8%BC%E3%80%82%3C%2FLI%3E%0A%3CLI%3E%E3%83%8F%E3%82%A4%E3%82%A8%E3%83%B3%E3%83%89%E3%81%A7%E9%AB%98%E5%93%81%E8%B3%AA%E3%81%AAHMI%20POS%E7%AB%AF%E6%9C%AB%E3%81%AB%E6%9C%80%E9%81%A9%E3%81%A7%E3%81%99%E3%80%82%3C%2FLI%3E%0A%3C%2FUL%3E%0A%3C%2FTD%3E%0A%3C%2FTR%3E%0A%3CTR%3E%0A%3CTD%20style%3D%22width%3A%2041.573%25%3B%22%3E%3CA%20class%3D%22link-titled%22%20title%3D%22https%3A%2F%2Fwww.nxp.com%2Fproducts%2Fprocessors-and-microcontrollers%2Farm-microcontrollers%2Fgeneral-purpose-mcus%2Flpc5500-cortex-m33%2Fhigh-efficiency-arm-cortex-m33-based-microcontroller-family%3ALPC55S6x%22%20href%3D%22https%3A%2F%2Fwww.nxp.com%2Fproducts%2Fprocessors-and-microcontrollers%2Farm-microcontrollers%2Fgeneral-purpose-mcus%2Flpc5500-cortex-m33%2Fhigh-efficiency-arm-cortex-m33-based-microcontroller-family%3ALPC55S6x%22%20target%3D%22_blank%22%20rel%3D%22nofollow%20noopener%20noreferrer%22%3ELPC55S6x%7C%C2%AE%20Arm%20Cortex-M33%C2%AE%7C32%E3%83%93%E3%83%83%E3%83%88%E3%83%9E%E3%82%A4%E3%82%AF%E3%83%AD%E3%82%B3%E3%83%B3%E3%83%88%E3%83%AD%E3%83%BC%E3%83%A9%20(MCU)%20%7CNXP%E3%81%AE%3C%2FA%3E%26nbsp%3B%3C%2FTD%3E%0A%3CTD%20style%3D%22width%3A%2056.5255%25%3B%22%3E%0A%3CUL%3E%0A%3CLI%3ECortex-M33%E3%83%97%E3%83%AD%E3%82%BB%E3%83%83%E3%82%B5%E3%80%81%E6%9C%80%E5%A4%A7100MHz%E3%81%AE%E5%91%A8%E6%B3%A2%E6%95%B0%E3%81%A7%E5%8B%95%E4%BD%9C%E3%81%97%E3%81%BE%E3%81%99%E3%80%82%3C%2FLI%3E%0A%3CLI%3E%E3%82%BB%E3%82%AD%E3%83%A5%E3%83%AA%E3%83%86%E3%82%A3%E6%A9%9F%E8%83%BD%3AArm%20TrustZone%E3%80%81PRINCE%E3%83%A2%E3%82%B8%E3%83%A5%E3%83%BC%E3%83%AB%E3%80%81AES-256%E3%80%81SHA2%E3%80%81Physical%20Unclonable%20Function%E3%80%81RNG%E3%80%81128%E3%83%93%E3%83%83%E3%83%88UUID%E3%80%81%E3%81%8A%E3%82%88%E3%81%B3Secure%20GPIO%E3%80%82%3C%2FLI%3E%0A%3CLI%3E%E3%82%A8%E3%83%B3%E3%83%88%E3%83%AA%E3%83%BC%E3%83%AC%E3%83%99%E3%83%AB%E3%81%AE%E5%AE%89%E5%85%A8%E6%80%A7%E3%81%AE%E9%AB%98%E3%81%84POS%E7%AB%AF%E6%9C%AB%E3%81%AB%E6%9C%80%E9%81%A9%E3%81%A7%E3%81%99%E3%80%82%3C%2FLI%3E%0A%3C%2FUL%3E%0A%3C%2FTD%3E%0A%3C%2FTR%3E%0A%3C%2FTBODY%3E%0A%3C%2FTABLE%3E%0A%3C%2FDIV%3E%0A%3C%2FDIV%3E%0A%3C%2FDIV%3E%0A%3CBR%20%2F%3E%0A%3CTABLE%20class%3D%22j-table%20jiveBorder%22%20style%3D%22border%3A%201px%20solid%20%23c6c6c6%3B%22%20width%3D%22100%25%22%3E%0A%3CTHEAD%3E%0A%3CTR%20style%3D%22background-color%3A%20%23efefef%3B%22%3E%0A%3CTH%20style%3D%22width%3A%2040.8271%25%3B%22%3E%E3%82%AB%E3%83%86%E3%82%B4%E3%83%AA%E5%90%8D%3C%2FTH%3E%0A%3CTH%20style%3D%22width%3A%2055.1729%25%3B%22%3ENFC%3C%2FTH%3E%0A%3C%2FTR%3E%0A%3C%2FTHEAD%3E%0A%3CTBODY%3E%0A%3CTR%3E%0A%3CTD%20style%3D%22width%3A%2040.8271%25%3B%22%3E%3CA%20class%3D%22link-titled%22%20title%3D%22https%3A%2F%2Fwww.nxp.com%2Fproducts%2Fsecurity-and-authentication%2Fcontact-readers%3AMC_42001%22%20href%3D%22https%3A%2F%2Fwww.nxp.com%2Fproducts%2Fsecurity-and-authentication%2Fcontact-readers%3AMC_42001%22%20target%3D%22_blank%22%20rel%3D%22nofollow%20noopener%20noreferrer%22%3E%E3%82%B3%E3%83%B3%E3%82%BF%E3%82%AF%E3%83%88%E3%83%AA%E3%83%BC%E3%83%80%E3%83%BC%20%7CNXP%E3%81%AE%3C%2FA%3E%26nbsp%3B%3C%2FTD%3E%0A%3CTD%20style%3D%22width%3A%2055.1729%25%3B%22%3E%0A%3CP%3EISO7816%E4%BA%92%E6%8F%9B%E3%81%AE%E3%82%B3%E3%83%B3%E3%82%BF%E3%82%AF%E3%83%88%E3%83%AA%E3%83%BC%E3%83%80%E3%83%BCIC%E3%81%AE%E6%B1%8E%E7%94%A8%E6%80%A7%E3%81%AE%E9%AB%98%E3%81%84%E3%83%95%E3%82%A1%E3%83%9F%E3%83%AA%E3%83%BC%E3%80%82%3C%2FP%3E%0A%3C%2FTD%3E%0A%3C%2FTR%3E%0A%3CTR%3E%0A%3CTD%20style%3D%22width%3A%2040.8271%25%3B%22%3E%3CA%20class%3D%22link-titled%22%20title%3D%22https%3A%2F%2Fwww.nxp.com%2Fproducts%2Frfid-nfc%2Fnfc-hf%3AMC_71110%22%20href%3D%22https%3A%2F%2Fwww.nxp.com%2Fproducts%2Frfid-nfc%2Fnfc-hf%3AMC_71110%22%20target%3D%22_blank%22%20rel%3D%22nofollow%20noopener%20noreferrer%22%3ENFC%20-%20%E8%BF%91%E8%B7%9D%E9%9B%A2%E7%84%A1%E7%B7%9A%E9%80%9A%E4%BF%A1%20%7CNXP%E3%81%AE%3C%2FA%3E%26nbsp%3B%3C%2FTD%3E%0A%3CTD%20style%3D%22width%3A%2055.1729%25%3B%22%3E%0A%3CP%3E%E7%89%A9%E7%90%86%E7%9A%84%E3%82%A2%E3%82%AF%E3%82%BB%E3%82%B9%E3%83%BB%E3%82%B7%E3%82%B9%E3%83%86%E3%83%A0%E3%82%84%E3%80%81POS%E7%AB%AF%E6%9C%AB%E3%80%81PC%E3%82%BD%E3%83%AA%E3%83%A5%E3%83%BC%E3%82%B7%E3%83%A7%E3%83%B3%E3%80%81e%E3%82%AC%E3%83%90%E3%83%A1%E3%83%B3%E3%83%88%E3%83%BB%E3%82%A2%E3%83%97%E3%83%AA%E3%82%B1%E3%83%BC%E3%82%B7%E3%83%A7%E3%83%B3%E3%80%81%E5%85%AC%E5%85%B1%E8%BC%B8%E9%80%81%E6%A9%9F%E9%96%A2%E3%80%81%E6%9C%89%E6%96%99TV%E3%82%BD%E3%83%AA%E3%83%A5%E3%83%BC%E3%82%B7%E3%83%A7%E3%83%B3%E3%80%81%E3%82%B9%E3%83%9E%E3%83%BC%E3%83%88%E3%83%BB%E3%83%A1%E3%83%BC%E3%82%BF%E3%83%BC%E3%80%81%E3%82%B2%E3%83%BC%E3%83%A0%E6%A9%9F%E3%80%81%E7%94%A3%E6%A5%AD%E6%A9%9F%E5%99%A8%E3%80%81%E7%99%BD%E7%89%A9%E5%AE%B6%E9%9B%BB%E3%81%AA%E3%81%A9%E3%80%81%E3%81%95%E3%81%BE%E3%81%96%E3%81%BE%E3%81%AA%E3%82%A2%E3%83%97%E3%83%AA%E3%82%B1%E3%83%BC%E3%82%B7%E3%83%A7%E3%83%B3%E5%90%91%E3%81%91%E3%81%AE%E5%BA%83%E7%AF%84%E3%81%AANFC%2F%E3%83%AA%E3%83%BC%E3%83%80%E3%83%BCIC%3C%2FP%3E%0A%3C%2FTD%3E%0A%3C%2FTR%3E%0A%3CTR%3E%0A%3CTD%20style%3D%22width%3A%2040.8271%25%3B%22%3E%3CA%20class%3D%22link-titled%22%20title%3D%22https%3A%2F%2Fwww.nxp.com%2Fproducts%2Frfid-nfc%2Fnfc-hf%2Fnfc-readers%2Ffull-nfc-forum-compliant-frontend-ic%3APN5180%22%20href%3D%22https%3A%2F%2Fwww.nxp.com%2Fproducts%2Frfid-nfc%2Fnfc-hf%2Fnfc-readers%2Ffull-nfc-forum-compliant-frontend-ic%3APN5180%22%20target%3D%22_blank%22%20rel%3D%22nofollow%20noopener%20noreferrer%22%3EPN5180%20%7CNFC%E3%83%95%E3%82%A9%E3%83%BC%E3%83%A9%E3%83%A0%E3%81%AB%E5%AE%8C%E5%85%A8%E6%BA%96%E6%8B%A0%E3%81%97%E3%81%9F%E3%83%95%E3%83%AD%E3%83%B3%E3%83%88%E3%82%A8%E3%83%B3%E3%83%89IC%20%7CNXP%E3%81%AE%3C%2FA%3E%26nbsp%3B%3C%2FTD%3E%0A%3CTD%20style%3D%22width%3A%2055.1729%25%3B%22%3E%0A%3CP%3E%3CSPAN%20class%3D%22%22%3EPOS%E7%AB%AF%E6%9C%AB%E3%82%A2%E3%83%97%E3%83%AA%E3%82%B1%E3%83%BC%E3%82%B7%E3%83%A7%E3%83%B3%E5%90%91%E3%81%91%E3%81%AB%E6%9C%80%E9%81%A9%E5%8C%96%E3%81%95%E3%82%8C%E3%81%A6%E3%81%8A%E3%82%8A%E3%80%81EMVCo%203.0%E3%82%A2%E3%83%8A%E3%83%AD%E3%82%B0%E3%81%8A%E3%82%88%E3%81%B3%E3%83%87%E3%82%B8%E3%82%BF%E3%83%AB%E3%81%B8%E3%81%AE%E6%BA%96%E6%8B%A0%E3%82%92%E5%AE%9F%E7%8F%BE%E3%81%97%E3%80%81%E3%83%8F%E3%82%A4%E3%83%91%E3%83%AF%E3%83%BCNFC%E3%83%95%E3%83%AD%E3%83%B3%E3%83%88%E3%82%A8%E3%83%B3%E3%83%89%E3%82%92%E5%AE%9F%E8%A3%85%E3%81%97%E3%81%BE%E3%81%99%E3%80%82%3C%2FSPAN%3E%3C%2FP%3E%0A%3C%2FTD%3E%0A%3C%2FTR%3E%0A%3C%2FTBODY%3E%0A%3C%2FTABLE%3E%0A%3CBR%20%2F%3E%0A%3CTABLE%20class%3D%22j-table%20jiveBorder%22%20style%3D%22border%3A%201px%20solid%20%23c6c6c6%3B%22%20width%3D%22100%25%22%3E%0A%3CTHEAD%3E%0A%3CTR%20style%3D%22background-color%3A%20%23efefef%3B%22%3E%0A%3CTH%20style%3D%22width%3A%2041.573%25%3B%22%3E%E3%82%AB%E3%83%86%E3%82%B4%E3%83%AA%E5%90%8D%3C%2FTH%3E%0A%3CTH%20style%3D%22width%3A%2056.5255%25%3B%22%3E%E3%83%91%E3%83%AF%E3%83%BC%E3%83%BB%E3%83%9E%E3%83%8D%E3%82%B8%E3%83%A1%E3%83%B3%E3%83%88%3C%2FTH%3E%0A%3C%2FTR%3E%0A%3C%2FTHEAD%3E%0A%3CTBODY%3E%0A%3CTR%3E%0A%3CTD%20style%3D%22width%3A%2041.573%25%3B%22%3E%3CA%20class%3D%22link-titled%22%20title%3D%22https%3A%2F%2Fwww.nxp.com%2Fproducts%2Fpower-management%2Fpmics%2Fdc-to-dc-solutions%3ADC-TO-DC-SOLUTIONS%22%20href%3D%22https%3A%2F%2Fwww.nxp.com%2Fproducts%2Fpower-management%2Fpmics%2Fdc-to-dc-solutions%3ADC-TO-DC-SOLUTIONS%22%20target%3D%22_blank%22%20rel%3D%22nofollow%20noopener%20noreferrer%22%3EDC%2FDC%E3%82%BD%E3%83%AA%E3%83%A5%E3%83%BC%E3%82%B7%E3%83%A7%E3%83%B3%20%7CNXP%E3%81%AE%3C%2FA%3E%26nbsp%3B%3C%2FTD%3E%0A%3CTD%20style%3D%22width%3A%2056.5255%25%3B%22%3E%0A%3CP%3E%E9%AB%98%E5%BA%A6%E3%81%AB%E7%B5%B1%E5%90%88%E3%81%95%E3%82%8C%E3%81%9F%E3%82%B3%E3%82%B9%E3%83%88%E5%8A%B9%E7%8E%87%E3%81%AE%E9%AB%98%E3%81%84%E9%9B%BB%E5%8A%9B%E5%A4%89%E6%8F%9B%E3%82%BD%E3%83%AA%E3%83%A5%E3%83%BC%E3%82%B7%E3%83%A7%E3%83%B3%E3%80%82%3C%2FP%3E%0A%3C%2FTD%3E%0A%3C%2FTR%3E%0A%3CTR%3E%0A%3CTD%20style%3D%22width%3A%2041.573%25%3B%22%3E%3CA%20class%3D%22link-titled%22%20title%3D%22https%3A%2F%2Fwww.nxp.com%2Fproducts%2Fpower-management%2Fbattery-management%2Fbattery-chargers%2F2-a-switch-mode-li-ion-li-polymer-battery-charger%3ABC3770%22%20href%3D%22https%3A%2F%2Fwww.nxp.com%2Fproducts%2Fpower-management%2Fbattery-management%2Fbattery-chargers%2F2-a-switch-mode-li-ion-li-polymer-battery-charger%3ABC3770%22%20target%3D%22_blank%22%20rel%3D%22nofollow%20noopener%20noreferrer%22%3EBC3770%20%7C2%20A%20%E3%82%B9%E3%82%A4%E3%83%83%E3%83%81%E3%83%A2%E3%83%BC%E3%83%89%E3%83%BB%E3%83%AA%E3%83%81%E3%82%A6%E3%83%A0%E3%82%A4%E3%82%AA%E3%83%B3%2F%E3%83%9D%E3%83%AA%E3%83%9E%E3%83%BC%E3%83%BB%E3%83%90%E3%83%83%E3%83%86%E3%83%AA%E3%83%BB%E3%83%81%E3%83%A3%E3%83%BC%E3%82%B8%E3%83%A3%20%7CNXP%E3%81%AE%3C%2FA%3E%26nbsp%3B%3C%2FTD%3E%0A%3CTD%20style%3D%22width%3A%2056.5255%25%3B%22%3E%0A%3CUL%3E%0A%3CLI%3E%E9%9B%BB%E6%BA%90%E3%81%A8%E3%83%91%E3%83%83%E3%82%B1%E3%83%BC%E3%82%B8%3C%2FLI%3E%0A%3CLI%3EI2C%E4%BA%92%E6%8F%9B%E3%82%A4%E3%83%B3%E3%82%BF%E3%83%BC%E3%83%95%E3%82%A7%E3%83%BC%E3%82%B9%E3%82%92%E4%BB%8B%E3%81%97%E3%81%9F%E3%83%97%E3%83%AD%E3%82%B0%E3%83%A9%E3%83%A0%E5%8F%AF%E8%83%BD%E3%81%AA%E5%85%85%E9%9B%BB%E3%83%91%E3%83%A9%E3%83%A1%E3%83%BC%E3%82%BF%3C%2FLI%3E%0A%3CLI%3E%E9%AB%98%E5%8A%B9%E7%8E%87%E5%90%8C%E6%9C%9F%E3%82%B9%E3%82%A4%E3%83%83%E3%83%81%E3%83%B3%E3%82%B0%E3%83%AC%E3%82%AE%E3%83%A5%E3%83%AC%E3%83%BC%E3%82%BF%3C%2FLI%3E%0A%3CLI%3E%E5%BA%83%E7%AF%84%E3%81%AA%E4%BF%9D%E8%AD%B7%E6%A9%9F%E8%83%BD%3C%2FLI%3E%0A%3C%2FUL%3E%0A%3C%2FTD%3E%0A%3C%2FTR%3E%0A%3CTR%3E%0A%3CTD%20style%3D%22width%3A%2041.573%25%3B%22%3E%3CA%20class%3D%22link-titled%22%20title%3D%22https%3A%2F%2Fwww.nxp.com%2Fproducts%2Fpower-management%2Fpmics%3APOWR_MAN_USER_INTERFACE%22%20href%3D%22https%3A%2F%2Fwww.nxp.com%2Fproducts%2Fpower-management%2Fpmics%3APOWR_MAN_USER_INTERFACE%22%20target%3D%22_blank%22%20rel%3D%22nofollow%20noopener%20noreferrer%22%3E%E3%83%91%E3%83%AF%E3%83%BC%E3%83%BB%E3%83%9E%E3%83%8D%E3%83%BC%E3%82%B8%E3%83%A1%E3%83%B3%E3%83%88%E9%9B%86%E7%A9%8D%E5%9B%9E%E8%B7%AF(PMIC)%20%7CNXP%E3%81%AE%3C%2FA%3E%26nbsp%3B%3C%2FTD%3E%0A%3CTD%20style%3D%22width%3A%2056.5255%25%3B%22%3E%0A%3CP%3EPMIC%E3%81%AE%E6%96%B0%E3%81%97%E3%81%84PF%E3%82%B7%E3%83%AA%E3%83%BC%E3%82%BA%E3%81%AF%E3%80%81%E9%AB%98%E5%BA%A6%E3%81%AA%E3%82%B3%E3%83%B3%E3%83%95%E3%82%A3%E3%82%AE%E3%83%A5%E3%83%A9%E3%83%93%E3%83%AA%E3%83%86%E3%82%A3%E3%81%A8%E3%83%97%E3%83%AD%E3%82%B0%E3%83%A9%E3%83%9E%E3%83%93%E3%83%AA%E3%83%86%E3%82%A3%E3%82%92%E5%8F%AF%E8%83%BD%E3%81%A8%E3%81%97%E3%81%9F%E3%82%B7%E3%82%B9%E3%83%86%E3%83%A0%E3%83%BB%E3%83%AC%E3%83%99%E3%83%AB%E3%81%AEPMIC%E3%82%BD%E3%83%AA%E3%83%A5%E3%83%BC%E3%82%B7%E3%83%A7%E3%83%B3%E3%81%A7%E3%81%99%E3%80%82%E3%81%93%E3%82%8C%E3%82%89%E3%81%AF%E3%80%81%E5%B9%85%E5%BA%83%E3%81%84%E3%83%97%E3%83%AD%E3%82%BB%E3%83%83%E3%82%B5%E3%81%A8%E3%83%9A%E3%83%AA%E3%83%95%E3%82%A7%E3%83%A9%E3%83%AB%E3%81%AB%E5%8D%98%E4%B8%80%E3%83%87%E3%83%90%E3%82%A4%E3%82%B9%E3%81%A7%E7%B0%A1%E5%8D%98%E3%81%AB%E9%9B%BB%E6%BA%90%E3%82%92%E4%BE%9B%E7%B5%A6%E3%81%A7%E3%81%8D%E3%82%8B%E3%82%88%E3%81%86%E8%A8%AD%E5%AE%9A%E3%81%8C%E5%8F%AF%E8%83%BD%E3%81%A8%E3%81%AA%E3%82%8A%E3%81%BE%E3%81%99%E3%80%82%3C%2FP%3E%0A%3C%2FTD%3E%0A%3C%2FTR%3E%0A%3C%2FTBODY%3E%0A%3C%2FTABLE%3E%0A%3CBR%20%2F%3E%0A%3CTABLE%20class%3D%22j-table%20jiveBorder%22%20style%3D%22border%3A%201px%20solid%20%23c6c6c6%3B%22%20width%3D%22100%25%22%3E%0A%3CTHEAD%3E%0A%3CTR%20style%3D%22background-color%3A%20%23efefef%3B%22%3E%0A%3CTH%20style%3D%22width%3A%2040.7407%25%3B%22%3E%E3%82%AB%E3%83%86%E3%82%B4%E3%83%AA%E5%90%8D%3C%2FTH%3E%0A%3CTH%20style%3D%22width%3A%2055.2593%25%3B%22%3E%E3%82%BB%E3%82%AD%E3%83%A5%E3%82%A2%3C%2FTH%3E%0A%3C%2FTR%3E%0A%3C%2FTHEAD%3E%0A%3CTBODY%3E%0A%3CTR%3E%0A%3CTD%20style%3D%22width%3A%2040.7407%25%3B%22%3E%3CA%20class%3D%22link-titled%22%20title%3D%22https%3A%2F%2Fwww.nxp.com%2Fproducts%2Fprocessors-and-microcontrollers%2Farm-microcontrollers%2Fgeneral-purpose-mcus%2Fkl-series-cortex-m0-plus%2Fkinetis-kl8x-72-96-mhz-secure-ultra-low-power-microcontrollers-mcus-based-on-arm-cortex-m0-plus-core%3AKL8x%22%20href%3D%22https%3A%2F%2Fwww.nxp.com%2Fproducts%2Fprocessors-and-microcontrollers%2Farm-microcontrollers%2Fgeneral-purpose-mcus%2Fkl-series-cortex-m0-plus%2Fkinetis-kl8x-72-96-mhz-secure-ultra-low-power-microcontrollers-mcus-based-on-arm-cortex-m0-plus-core%3AKL8x%22%20target%3D%22_blank%22%20rel%3D%22nofollow%20noopener%20noreferrer%22%3E%C2%AE%20Arm%20Cortex-M0%C2%AE%2B%7CKinetis%20KL8x%E8%B6%85%E4%BD%8E%E6%B6%88%E8%B2%BB%E9%9B%BB%E5%8A%9B%E3%83%9E%E3%82%A4%E3%82%AF%E3%83%AD%E3%82%B3%E3%83%B3%E3%83%88%E3%83%AD%E3%83%BC%E3%83%A9%20%7CNXP%E3%81%AE%3C%2FA%3E%26nbsp%3B%3C%2FTD%3E%0A%3CTD%20style%3D%22width%3A%2055.2593%25%3B%22%3E%0A%3CP%3EK8x%20Arm%C2%AE%20Cortex-M4%C2%AE%20MCU%E3%81%AF%E3%80%81%E6%8B%A1%E5%BC%B5%E5%8F%AF%E8%83%BD%E3%81%AA%E3%83%A1%E3%83%A2%E3%83%AA%E3%81%A8%E9%AB%98%E5%BA%A6%E3%81%AA%E3%82%BB%E3%82%AD%E3%83%A5%E3%83%AA%E3%83%86%E3%82%A3%E6%A9%9F%E8%83%BD%E3%82%92%E5%82%99%E3%81%88%E3%81%A6%E8%A8%AD%E8%A8%88%E3%81%95%E3%82%8C%E3%81%A6%E3%81%8A%E3%82%8A%E3%80%81%E6%94%AF%E6%89%95%E3%81%84%E3%82%84ID%E3%81%AA%E3%81%A9%E3%81%AEIOT%E3%82%A2%E3%83%97%E3%83%AA%E3%82%B1%E3%83%BC%E3%82%B7%E3%83%A7%E3%83%B3%E3%82%92%E5%AF%BE%E8%B1%A1%E3%81%A8%E3%81%97%E3%81%A6%E3%81%84%E3%81%BE%E3%81%99%E3%80%82%3C%2FP%3E%0A%3C%2FTD%3E%0A%3C%2FTR%3E%0A%3CTR%3E%0A%3CTD%20style%3D%22width%3A%2040.7407%25%3B%22%3E%3CA%20class%3D%22link-titled%22%20title%3D%22https%3A%2F%2Fwww.nxp.com%2Fproducts%2Fprocessors-and-microcontrollers%2Farm-microcontrollers%2Fgeneral-purpose-mcus%2Fk-series-cortex-m4%2Fk8x-secure%3AK8X-SCALABLE-SECURE-MCU%22%20href%3D%22https%3A%2F%2Fwww.nxp.com%2Fproducts%2Fprocessors-and-microcontrollers%2Farm-microcontrollers%2Fgeneral-purpose-mcus%2Fk-series-cortex-m4%2Fk8x-secure%3AK8X-SCALABLE-SECURE-MCU%22%20target%3D%22_blank%22%20rel%3D%22nofollow%20noopener%20noreferrer%22%3EArm%C2%AE%20Cortex-M4%C2%AE%E3%82%B3%E3%82%A2%E3%82%92%E3%83%99%E3%83%BC%E3%82%B9%E3%81%A8%E3%81%99%E3%82%8BKinetis%C2%AE%20K8x%E3%82%BB%E3%82%AD%E3%83%A5%E3%82%A2%E3%83%BB%E3%83%9E%E3%82%A4%E3%82%AF%E3%83%AD%E3%82%B3%E3%83%B3%E3%83%88%E3%83%AD%E3%83%BC%E3%83%A9%20(MCU)%20%7CNXP%E3%81%AE%3C%2FA%3E%26nbsp%3B%3C%2FTD%3E%0A%3CTD%20style%3D%22width%3A%2055.2593%25%3B%22%3E%0A%3CP%3EK8x%20Arm%C2%AE%20Cortex-M4%C2%AE%20MCU%E3%81%AF%E3%80%81%E6%8B%A1%E5%BC%B5%E5%8F%AF%E8%83%BD%E3%81%AA%E3%83%A1%E3%83%A2%E3%83%AA%E3%81%A8%E9%AB%98%E5%BA%A6%E3%81%AA%E3%82%BB%E3%82%AD%E3%83%A5%E3%83%AA%E3%83%86%E3%82%A3%E6%A9%9F%E8%83%BD%E3%82%92%E5%82%99%E3%81%88%E3%81%A6%E8%A8%AD%E8%A8%88%E3%81%95%E3%82%8C%E3%81%A6%E3%81%8A%E3%82%8A%E3%80%81%E6%94%AF%E6%89%95%E3%81%84%E3%82%84ID%E3%81%AA%E3%81%A9%E3%81%AEIOT%E3%82%A2%E3%83%97%E3%83%AA%E3%82%B1%E3%83%BC%E3%82%B7%E3%83%A7%E3%83%B3%E3%82%92%E5%AF%BE%E8%B1%A1%E3%81%A8%E3%81%97%E3%81%A6%E3%81%84%E3%81%BE%E3%81%99%E3%80%82%3C%2FP%3E%0A%3C%2FTD%3E%0A%3C%2FTR%3E%0A%3C%2FTBODY%3E%0A%3C%2FTABLE%3E%0A%3CBR%20%2F%3E%0A%3CTABLE%20class%3D%22j-table%20jiveBorder%22%20style%3D%22border%3A%201px%20solid%20%23c6c6c6%3B%22%20width%3D%22100%25%22%3E%0A%3CTHEAD%3E%0A%3CTR%20style%3D%22background-color%3A%20%23efefef%3B%22%3E%0A%3CTH%20style%3D%22width%3A%2040.8271%25%3B%22%3E%E3%82%AB%E3%83%86%E3%82%B4%E3%83%AA%E5%90%8D%3C%2FTH%3E%0A%3CTH%20style%3D%22width%3A%2055.1729%25%3B%22%3E%E3%83%9A%E3%83%AA%E3%83%95%E3%82%A7%E3%83%A9%E3%83%AB%3C%2FTH%3E%0A%3C%2FTR%3E%0A%3C%2FTHEAD%3E%0A%3CTBODY%3E%0A%3CTR%3E%0A%3CTD%20style%3D%22width%3A%2040.8271%25%3B%22%3E%3CA%20class%3D%22link-titled%22%20title%3D%22https%3A%2F%2Fwww.nxp.com%2Fproducts%2Fpower-management%2Flighting-driver-and-controller-ics%2Fic-led-controllers%3AMC_48878%22%20href%3D%22https%3A%2F%2Fwww.nxp.com%2Fproducts%2Fpower-management%2Flighting-driver-and-controller-ics%2Fic-led-controllers%3AMC_48878%22%20target%3D%22_blank%22%20rel%3D%22nofollow%20noopener%20noreferrer%22%3EI%C2%B2C%20LED%E3%82%B3%E3%83%B3%E3%83%88%E3%83%AD%E3%83%BC%E3%83%A9IC%20%7CNXP%E3%81%AE%3C%2FA%3E%26nbsp%3B%3C%2FTD%3E%0A%3CTD%20style%3D%22width%3A%2055.1729%25%3B%22%3E%0A%3CP%3E%E5%BD%93%E7%A4%BE%E3%81%AEI2C%20LED%E3%82%B3%E3%83%B3%E3%83%88%E3%83%AD%E3%83%BC%E3%83%A9%E3%81%AF%E3%80%81%E4%BB%8A%E6%97%A5%E3%81%AE%E6%9C%80%E3%82%82%E3%83%A6%E3%83%93%E3%82%AD%E3%82%BF%E3%82%B9%E3%81%AA%E3%83%87%E3%83%90%E3%82%A4%E3%82%B9%E3%82%84%E3%82%A2%E3%83%97%E3%83%AA%E3%82%B1%E3%83%BC%E3%82%B7%E3%83%A7%E3%83%B3%E3%81%AE%E3%82%B3%E3%82%A2%E6%A9%9F%E8%83%BD%E3%82%92%E5%AE%9F%E7%8F%BE%E3%81%97%E3%81%BE%E3%81%99%E3%80%82%3C%2FP%3E%0A%3C%2FTD%3E%0A%3C%2FTR%3E%0A%3CTR%3E%0A%3CTD%20style%3D%22width%3A%2040.8271%25%3B%22%3E%3CA%20class%3D%22link-titled%22%20title%3D%22https%3A%2F%2Fwww.nxp.com%2Fproducts%2Fpower-management%2Fload-switches%3AMC_71730%22%20href%3D%22https%3A%2F%2Fwww.nxp.com%2Fproducts%2Fpower-management%2Fload-switches%3AMC_71730%22%20target%3D%22_blank%22%20rel%3D%22nofollow%20noopener%20noreferrer%22%3E%E3%83%AD%E3%83%BC%E3%83%89%E3%82%B9%E3%82%A4%E3%83%83%E3%83%81%20%7CNXP%E3%81%AE%3C%2FA%3E%26nbsp%3B%3C%2FTD%3E%0A%3CTD%20style%3D%22width%3A%2055.1729%25%3B%22%3E%0A%3CP%3E%E7%B5%B1%E5%90%88%E3%81%95%E3%82%8C%E3%81%9F%E3%82%BF%E3%82%A4%E3%83%97C%E6%A9%9F%E8%83%BD%E3%80%81%E9%AB%98%E9%80%9F%E9%80%86%E9%9B%BB%E6%B5%81%E4%BF%9D%E8%AD%B7%E3%81%A8%E5%9B%9E%E5%BE%A9%E3%80%81%E9%AB%98%E9%9B%BB%E5%9C%A7%E8%80%90%E6%80%A7%E3%80%82%3C%2FP%3E%0A%3C%2FTD%3E%0A%3C%2FTR%3E%0A%3CTR%3E%0A%3CTD%20style%3D%22width%3A%2040.8271%25%3B%22%3E%3CA%20class%3D%22link-titled%22%20title%3D%22https%3A%2F%2Fwww.nxp.com%2Fproducts%2Fwireless%2Fbluetooth-low-energy%3ABLUETOOTH-LOW-ENERGY-BLE%22%20href%3D%22https%3A%2F%2Fwww.nxp.com%2Fproducts%2Fwireless%2Fbluetooth-low-energy%3ABLUETOOTH-LOW-ENERGY-BLE%22%20target%3D%22_blank%22%20rel%3D%22nofollow%20noopener%20noreferrer%22%3E%C2%AEBluetooth%E3%82%B9%E3%83%9E%E3%83%BC%E3%83%88%2FBluetooth%20Low%20Energy%20%7CNXP%E3%81%AE%3C%2FA%3E%26nbsp%3B%3C%2FTD%3E%0A%3CTD%20style%3D%22width%3A%2055.1729%25%3B%22%3E%0A%3CP%3EArm%C2%AE%20Cortex-M4F%C2%AE%E3%82%B3%E3%82%A2%E3%82%92%E5%88%A9%E7%94%A8%E3%81%97%E3%81%9F%E6%9C%80%E5%A4%A7512KB%E3%81%AE%E3%83%95%E3%83%A9%E3%83%83%E3%82%B7%E3%83%A5%E3%81%A8128KB%E3%81%AERAM%E3%82%92%E5%82%99%E3%81%88%E3%81%9F%E9%AB%98%E9%9B%86%E7%A9%8DSoC%E3%80%82%3C%2FP%3E%0A%3C%2FTD%3E%0A%3C%2FTR%3E%0A%3CTR%3E%0A%3CTD%20style%3D%22width%3A%2040.8271%25%3B%22%3E%3CA%20class%3D%22link-titled%22%20title%3D%22https%3A%2F%2Fwww.nxp.com%2Fproducts%2Fsensors%2Fic-digital-temperature-sensors%2Fultra-low-power-1.8-v-1-deg.-c-accuracy-digital-temperature-sensor-with-ic-bus-interface%3APCT2202UK%22%20href%3D%22https%3A%2F%2Fwww.nxp.com%2Fproducts%2Fsensors%2Fic-digital-temperature-sensors%2Fultra-low-power-1.8-v-1-deg.-c-accuracy-digital-temperature-sensor-with-ic-bus-interface%3APCT2202UK%22%20target%3D%22_blank%22%20rel%3D%22nofollow%20noopener%20noreferrer%22%3E%E8%B6%85%E4%BD%8E%E6%B6%88%E8%B2%BB%E9%9B%BB%E5%8A%9B%E3%80%811.8V%E3%80%811%C2%B0C%E7%B2%BE%E5%BA%A6%E3%80%81I2C%E3%83%90%E3%82%B9%E3%83%BB%E3%82%A4%E3%83%B3%E3%82%BF%E3%83%BC%E3%83%95%E3%82%A7%E3%83%BC%E3%82%B9%E6%90%AD%E8%BC%89%E3%83%87%E3%82%B8%E3%82%BF%E3%83%AB%E6%B8%A9%E5%BA%A6%E3%82%BB%E3%83%B3%E3%82%B5%20%7CNXP%E3%81%AE%3C%2FA%3E%26nbsp%3B%3C%2FTD%3E%0A%3CTD%20style%3D%22width%3A%2055.1729%25%3B%22%3E%0A%3CUL%3E%0A%3CLI%3E%E5%B0%8F%E5%9E%8BWLCSP6%E3%83%91%E3%83%83%E3%82%B1%E3%83%BC%E3%82%B8%3C%2FLI%3E%0A%3CLI%3E%E7%B2%BE%E5%BA%A6%3A0%C2%B0C%E3%81%8B%E3%82%89%2B85%C2%B0C%E3%81%BE%E3%81%A70.5%C2%B0C%3C%2FLI%3E%0A%3CLI%3E%E4%BD%8E%E9%9D%99%E6%AD%A2%E9%9B%BB%E6%B5%81%3A%E3%82%A2%E3%82%AF%E3%83%86%E3%82%A3%E3%83%96%E9%9B%BB%E6%B5%8130%CE%BCA%E3%80%81%E3%82%B7%E3%83%A3%E3%83%83%E3%83%88%E3%83%80%E3%82%A6%E3%83%B3%E9%9B%BB%E6%B5%811%CE%BCA%3C%2FLI%3E%0A%3CLI%3E%E9%9B%BB%E6%BA%90%E9%9B%BB%E5%9C%A7%E7%AF%84%E5%9B%B2%3A1.8V%C2%B10.15V%3C%2FLI%3E%0A%3CLI%3E%E8%A7%A3%E5%83%8F%E5%BA%A6%3A12%E3%83%93%E3%83%83%E3%83%88%3C%2FLI%3E%0A%3C%2FUL%3E%0A%3C%2FTD%3E%0A%3C%2FTR%3E%0A%3C%2FTBODY%3E%0A%3C%2FTABLE%3E%3C%2FLINGO-BODY%3E%3CLINGO-LABS%20id%3D%22lingo-labs-1101396%22%20slang%3D%22en-US%22%20mode%3D%22CREATE%22%3E%3CLINGO-LABEL%3E%E3%83%96%E3%83%AD%E3%83%83%E3%82%AF%E5%9B%B3%3C%2FLINGO-LABEL%3E%3CLINGO-LABEL%3E%E3%82%B9%E3%83%9E%E3%83%BC%E3%83%88%E3%82%B7%E3%83%86%E3%82%A3%3C%2FLINGO-LABEL%3E%3C%2FLINGO-LABS%3E
評価なし
バージョン履歴
最終更新日:
‎10-20-2020 08:43 AM
更新者: