Hello
During the DPC calibration process I get an abnormal response, my current situation:
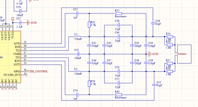
Customized board with an ESP32 and the PN5180 among other things, the components are inside the antenna (65x58mm) the reader is able to read the cards at about 5cm and the symmetrical tuning of the antenna is as follows according to the nanoVNA:

The response to PICC and metal is shown below:

I use my own library to control the PN5180, to perform the DPC correlation test I leave the DPC active and set the DPC_AGC_GEAR_LUT_SIZE to 1 so that it loads the value of the first position of the LUT (Note contained in AN11742 in point 1.2.1.1 Bit 0: Enable DPC). Up to this point everything works as expected, but when reading the AGC and current, instead of increasing the closer I get, the opposite happens, the current and AGC decrease. Any idea why this occurs?