I am not any kind of expert. Just want to get design working. I have a problem with an antenna for MFRC522 NFC chip.
I used a generator for NFC antennas. So my antenna has size 25x25mm and 3 turns.

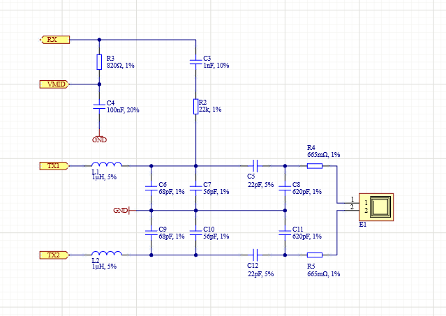
Then I used excel sheet and software provided by NXP for calculating antenna matching circuit.

Schematics:
Values were adjusted to those given by calculator

My PCB:


Right now I can’t read and write tag.
Signal from tag sniffed by oscilloscope shows some kind of communication.
I don’t have vector analyser for characterising antenna.
How to approach this problem?