HTRC110 signals

cancel
Showing results for 
Show  only  | Search instead for 
Did you mean: 

HTRC110 signals

1,427 Views
sandorbedo
Contributor I

Hi,

I work on a project with this IC and as I built my circuit I have some questions:

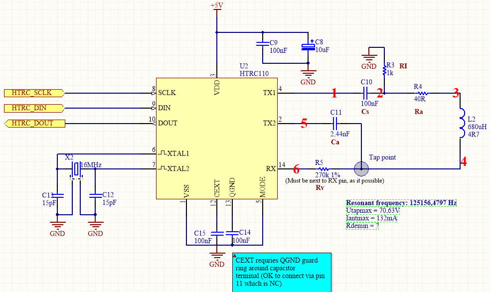
For first here is the schematic:

pastedImage_1.png

I tried to calculate all the necessary data, but the Rdem_in parameter is not present in any document.

Is this changeable with registers or is this a fix value?

- As I measured the TX1 pin it is okay. The 125kHz signal is there (1)

pastedImage_5.bmp

After the capacitor (2)

pastedImage_6.bmp

Directly before the coil I measured the next. I assume that I got it because of the coil. So from my opinnion it should be okay. (3):

pastedImage_7.bmp

Unfortunately I have no idea why I got this.

And as I see, because of this I have problem with the output sine signal as well (4): 

pastedImage_8.bmp

As I measured these two signals:

pastedImage_9.bmp

Does anybody have any idea what I make wrong?

Because right now I have no more idea.

0 Kudos
Reply
2 Replies

1,272 Views
jimmychan
NXP TechSupport
NXP TechSupport

The value of Rdem_in is in the datasheet Table 18.

https://www.nxp.com/docs/en/data-sheet/037031.pdf 

1,272 Views
sandorbedo
Contributor I

Thank you, yes there is the value, but what is the exact value of this?
Because it describes, that it is from 17k to 33k.

What does it depend on the value of it?

Is this changeable?

0 Kudos
Reply