eMIOS Configuration Block and IPM Freeze Issue

cancel
Showing results for 
Show  only  | Search instead for 
Did you mean: 

eMIOS Configuration Block and IPM Freeze Issue

729 Views
engineer_attila
Contributor III
Hi folks,

 

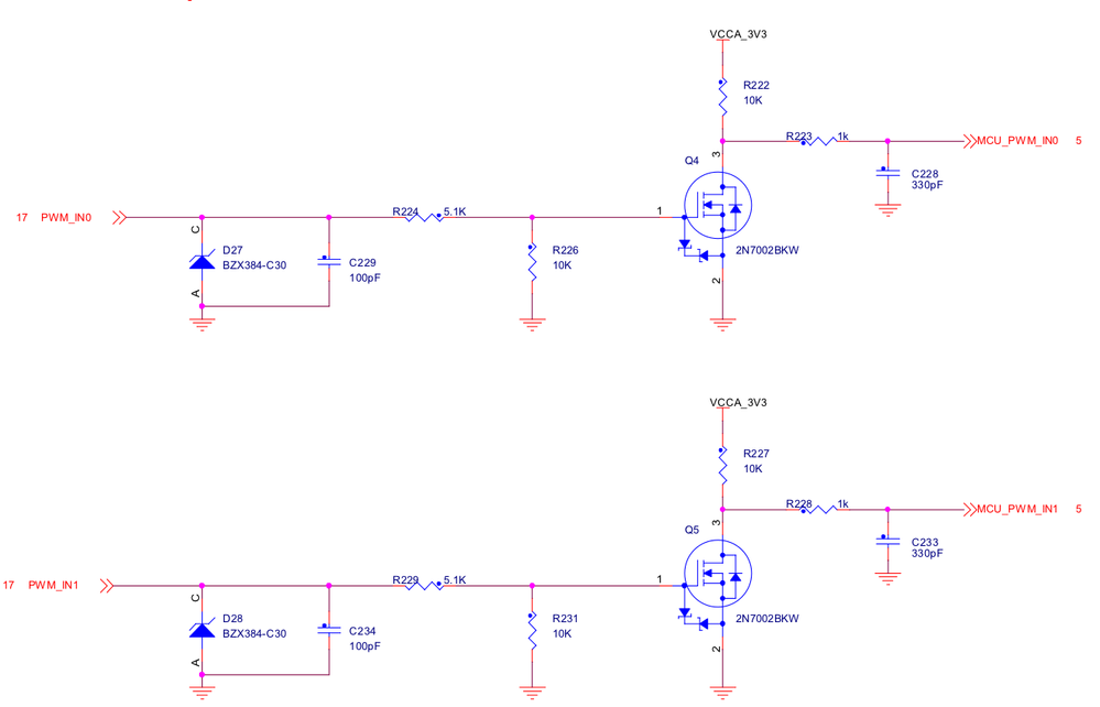
My development board is RDVCU5775EVM .

 

I try to measure input period via eMIOS pins. I gave external PWM signal to PWM_INx pin.
transistor.png
When i change the period value to 2000000 on eMIOS Counter configuration block, it didn't effect produced code ,

it just put maximum 65535, despite .period variable type become uint32_t.
 
fig2.png
 
How can i solve this issue?
 
Second question,

I modify the generated code and change .period value and i succesfully measure period betweeen 7 Hz - 98kHz signals

After giving 100kHz PWM signal to related pin, all of the system froze,

How can i prevent system freezing? @mariuslucianand 

Regards,

Attila
0 Kudos
Reply
0 Replies