Dear All
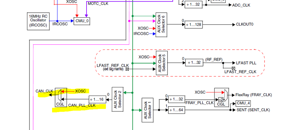
For MPC5744P, the maximum CAN_CLK frequency must be 80MHz but the setting in mpc_clock_man_panther.c is 200MHz. Could you please explain this deviation?
Also, if I change the clock settings to 80MHz (using project to change the clock setting provided by NxP), the baudrate setting in the Simulink block Mask generates wrong code.
I assume for the Simulink Block the input frequency is assumed to be 200MHz (as shown in the panther code comments) but i reality we shall only use maximum 80. To get the correct baudrate, I have to multiply the baudrate by 2.5. Which is not possible in the dropdown menu of Simulink block.
Please provide a solution for this.



rafael.barbosa@chassisbrakes.com
mariuslucianandrei
constantinrazvan.chivu
dumitru-daniel.popa