Hi Aniket,
"and from where this I_MAX=31.25A comes? because I in the data sheet of mc32gd3000 its been shown maximum current handled is only 5A.and motor also going to take only 2.3A of current."
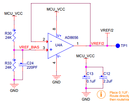
1)
This part of MOTORGD-DEVKIT schematic is used to set "VREF/2" voltage. It's a classic voltage repeater with operational amplifier. That "MCU_VCC" comes from MPC5744P DEVKIT, and if that voltage is set to 5V, then "VREF/2" is 2.5V because "VREF/2 = MCU_VCC * (R33/R30 + R33)" (voltage divider formula).
2) 
This part of MOTORGD-DEVKIT schematic is used to amplify current of PHASE A, B and C.
Formula used for configuration of this operational amplifier is : PHC_I = ((R36/(R35 + R69)) * VR58) + VREF/2. VR58 is volatge across the R58 resistor used as current sense.
To calculate VR58 you can use U = R * I formula.
So the output voltage of this OA (operational amplifier) for max current flowing thru R58 is PHC_I = 2.5 = (24/(1.5 + 1.5)) * (0.01 * I) (I is the current flowing thru R58).
I = 2.5/(8 * 0.01) = 31.25 .
The reason for using of this VREF/2 as offset is that we need to amplify positive and negative voltage(that has to be equal) due to current flowing in both direction thru R58.
And if we use this 2.5V offset, then if there is no current flowing thru this R58, the output of this amplifier will be 2.5V. And due to the power supply (5V) of this AD8656 then the voltage corresponding to maximum current flowing thru R58 is 5V - VREF/2.
Those formulas with this values can be used if VREF of ADC is set to 5V and if "MCU_VCC" is 5V. If you use 3.3V for ADC VREF and for "MCU_VCC", then max current will be 20.625A.
3)
The MOTORGD-DEVKIT it can't be used at this current max current, due to many reasons (thermal dissipation of MOSFET transistors, the thickness of electrical routes, the sense resistors packages, block terminal), but it is safe to be used at max 5A.
4)
The BLDC motor used in this KIT (MOTORGD-DEVKIT + MPC5744P-DEVKIT + 40W BLDC motor) is rated at 2.3A nominal current.