Hello Oswaldo Tovar,
Yes, you can config clock_config.c and clock_config.h files.
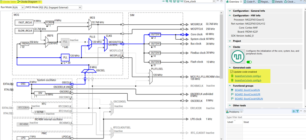
Also you can use MCUXpresso config tool about config Clocks to config it , then generate code,
this also set the code in clock_config.c and clock_config.h files:

Hope it helps,
Have a great day,
TIC
-------------------------------------------------------------------------------
Note:
- If this post answers your question, please click the "Mark Correct" button. Thank you!
- We are following threads for 7 weeks after the last post, later replies are ignored
Please open a new thread and refer to the closed one, if you have a related question at a later point in time.
-------------------------------------------------------------------------------