Hi,
I think the uart clock source inaccuracy leads the problem.
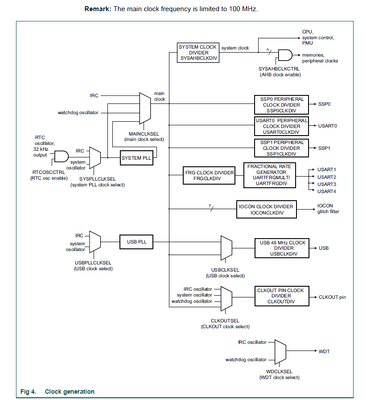
As the following figure for the clock source of LPC51U68, the watchdog oscillator clock frequency is not accurate, I do not think it can be the clock source of uart0. The IRC clock frequency accuracy is +/-1%, I think it is okay for low baudrate. The external 32KHz RTC clock frequency is the most accurate, I suggest you use it as uart clock source.
Hope it can help you
BR
XiangJun Rong
