Hello!
I have a problem.
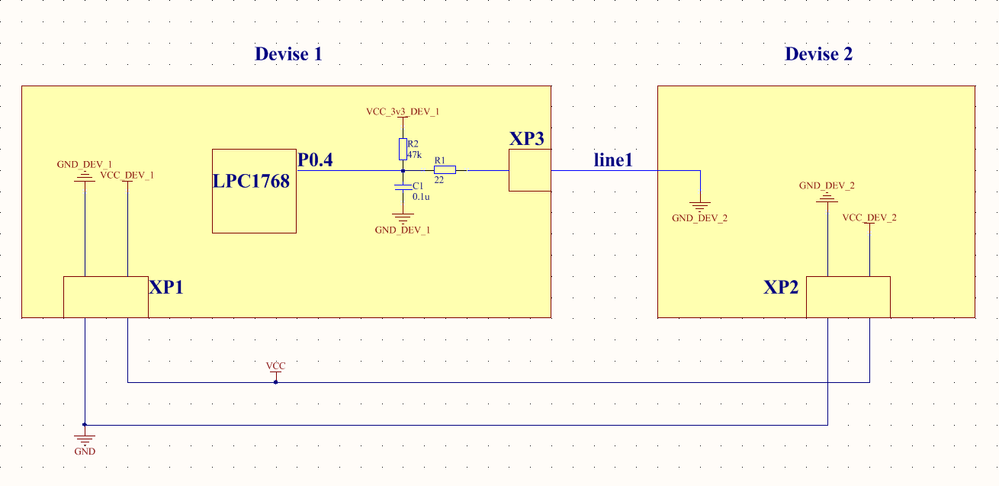
I have two devices, as shown in the figure.

I do the following:
1. I connect the power of device 2 through the connector xp2
2. I connect line1 of device 2 to devise 1 through the connector xp3
3. I connect the power connector and ground connector to xp1
4. and lpc1768 do not run!!!
What is this magic? Why lpc1768 do not run? What I missing?