Started Production - LPC54605/6 latching up during power up

cancel
Showing results for 
Show  only  | Search instead for 
Did you mean: 

Started Production - LPC54605/6 latching up during power up

4,636 Views
philjohnson
Contributor II

We have started production using LPC54605/6 using 100 pin package.  A number of the parts are latching up during initial power up - say 5-10 out of a few thousand.  This causes the 3.3 volt regulator to go into current limiting mode.  If you remove power from the board and reapply quickly before 3.3 volts has completely discharged the NXP will power up correctly.  If you let the supply voltage completely discharge the NXP will latch up every time.

I have removed all voltages on the board excepting the 3.3V required by NXP - no difference.

Replacing the NXP processor fixes the issue 100% of time. 

I have noted that NXP processors with issue appear to be from a more leaky corner of IC manufacturing process.  Typical I/O pin resistance to ground on working units is 7meg ohm.  The problematic processors are closer to 5meg ohm.

Given that leakage is also related to temperature I believe it will be possible to have processors pass initial testing during production only to have same problem during end customer power on.

We need to make decisions regarding production stop.  Who can escalate this issue?

Regards,

Phil Johnson

Labels (1)
11 Replies

4,219 Views
philjohnson
Contributor II

I cannot confirm replacement chip.  This is being done in China.  I can confirm that the 3 latching examples factory sent to me had same date code

#1 LPC54605J512

BD100

PHWF81.00

EaD1331A

#2 LPC54605J512

BD100

PH3X12.00

EaD1331A

#3 LPC54605J512

BD100

PHWF81.00

EaD1331A

Power up ramp conditions not relevant for a few reasons.  First the voltage never gets to low threshold.  Latch up occurs a little over 0.8 volts.  Second please note that you can hold reset instead to bypass requirement.  I can ground the reset pin so that processor never leaves reset - no effect.  However, the ramp on a working board seems fine.

USB voltage pin connection is a non issue.  I have a USB port protector IC with voltage enable.  The enable for the port protector has stiff pull-down and does not get enabled until processor starts running code and thereby turns USB voltage on.  During latch up the chip never runs code because the chip never fully powers up.   Additionally, I have removed all supply voltages but 3.3 volt supply so there is no USB voltage possible.

Finally, we have put IC with latch-up characteristics on a bare board with only bypass capacitors, crystal and the linear 3.3 volt regulator.  NXP processor still latches up with minimal configuration.

Regards,

Phil

0 Kudos
Reply

4,219 Views
Hui_Ma
NXP TechSupport
NXP TechSupport

Hi Phil,

As you mentioned "Finally, we have put IC with latch-up characteristics on a bare board with only bypass capacitors, crystal and the linear 3.3 volt regulator.  NXP processor still latches up with minimal configuration."

Could you provide that min. system schematics?

We want to double check to make sure VDD (analog, usb...)is all connected in proper way.


Have a great day,
Mike

-----------------------------------------------------------------------------------------------------------------------
Note: If this post answers your question, please click the Correct Answer button. Thank you!
-----------------------------------------------------------------------------------------------------------------------

0 Kudos
Reply

4,219 Views
philjohnson
Contributor II

H Mike,

Update from factory.  35 chips which exhibit latch-up set aside.  10,351 product built

Schematic requested below.

Regards,

Phil

Minimal_Circuit.JPG

0 Kudos
Reply

4,219 Views
Hui_Ma
NXP TechSupport
NXP TechSupport

Hi Phil,

We double check the Mini. configuration LPC54605 chip circuit without find any problem.

I would recommend to contact with your local NXP distributor to submit a CQI track for further analysis.

Thank you for the attention.


Have a great day,
Mike

-----------------------------------------------------------------------------------------------------------------------
Note: If this post answers your question, please click the Correct Answer button. Thank you!
-----------------------------------------------------------------------------------------------------------------------

0 Kudos
Reply

4,219 Views
philjohnson
Contributor II

Issue does not appear to be same.

We mounted suspect chip on bare board along with bypass capacitors and crystal to have minimal configuration.  Applied power to 3.3V regulator (linear) and NXP still latched up.  Quick power cycle and IC powers correctly.

I had previously reported that leakage seemed higher.  Resistance of failing I/O to power or ground pin was a little over 5meg ohm while good ICs is closer to 7 meg ohm.  Changing meter to measure diode drop I note threshold voltages are lower indicating again difference in IC process location.

Problem ICs

I/O pin to power pin (+ to - respectively) = 0.81 volts

I/O pin to GND pin (+ to - respectively) = 1.6 volts

I/O pin to power pin (- to + respectively) = 1.6 volts

I/O pin to GND pin (- to + respectively) = 0.55 volts

Good IC 

I/O pin to power pin (+ to - respectively) = 1.1 volts

I/O pin to GND pin (+ to - respectively)  >2.2 voltmeter limit in diode check

I/O pin to power pin (- to + respectively) = 1.5 volts

I/O pin to GND pin (- to + respectively) = 0.55 volts

I did not measure all I/O pins.  I chose a several pins on different sides of chip.  Pin did not seem to matter as I did not see any real difference (very consistent) within a chip which is why I only reported one number even though I measured multiple pins.  I did choose the same pins when comparing chips.

We have assembled close to 8,000 boards at this point and latch up with this batch of ICs is about 1%. 

Replacing the IC repairs the board 100% of time.

Regards,

Phil

0 Kudos
Reply

4,219 Views
Hui_Ma
NXP TechSupport
NXP TechSupport

Hi Phil,

You mentioned "Replacing the IC repairs the board 100% of time.".

Could you confirm the replacing chip is the same batch with suspect chip?

Or you can provide the chip surface print info here.

I am double checking this issue with LPC product team and will let you know feedback later.

BTW: About the power up ramp conditions, if the board power follow the LPC5460X datasheet requirement? Please help to confirm.

pastedImage_1.png

pastedImage_2.png


Have a great day,
Mike

-----------------------------------------------------------------------------------------------------------------------
Note: If this post answers your question, please click the Correct Answer button. Thank you!
-----------------------------------------------------------------------------------------------------------------------

0 Kudos
Reply

4,219 Views
mayanhui
Contributor I

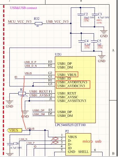
        Similar problems have occurred in our mass production using the LPC54605J512ET180 or LPC54607J512ET180. In the process of mass production module use, our motherboard design power supply is usb power supply, using DCDC to step down to 3.3V. After the mass production module inserts and removes usb multiple times, the following phenomenon will occur:
     (1) The product can not be turned on normally. It is found that the motherboard is hot. 3.3V is pulled down to 1.6V, then the USB  is disconnected, and then the power is turned on immediately, then the product can be turned on normally and the functions are normal.
     (2) If the power supply 3.3v voltage is completely discharged, the NXP MCU will not be able to open normally, and the 3.3V voltage will be pulled down to about 1.6V, and the MCU will be hot.
At present, we have produced a total of 821 sets of products, and there are 11 sets of modules with the above problems.
There are also two following questions:
      (1) USB1_AVDDTX3V3 and USB1_AVDDC3V3 are short-circuited with gnd, the R32 resistor is removed, and other functions of the MCU are normal. (3 bad MCUs)
       (2) The output IO port of some MCUs is shorted to GND. For example, PIO0_17 is the enable pin of a power chip. Pull down 10k to GND. After plugging and unplugging usb multiple times, it is found that the IO port of the MCU chip is short-circuited with GND.          (4 bad MCUs)

The problems we have found are as follows:
By finding the datasheet, we find that usb1_VBUS needs to be divided into 3.6V or less to supply usb1_VBUS when VDD=0V. For this problem, our oscilloscope tests the power-on timing of VBUS and VDD (MCU_VCC_3v3) as follows:When VBUS reaches 3.3V, it reaches 2.3V ahead of VDD by 240us.   

USB.jpgVBUS&VDD.jpg3v3 pwr.jpg

  

  I hope that you can help solve the above problems as soon as possible.Thank you very much!

0 Kudos
Reply

4,219 Views
Hui_Ma
NXP TechSupport
NXP TechSupport

Hi,

I would recommend to refer LPC54608 evaluation board design to add FB2 between USB interface port to USB1_VBUS. More detailed info, please refer below picture:

pastedImage_1.png

Wish it helps.

best regards,

Mike

4,219 Views
mayanhui
Contributor I

OK, I will modify the motherboard according to the above schematic diagram. For the problems that arise in our mass production, is it because of this hardware problem(USB interface port to USB1_VBUS), please help analyze, thank you!

0 Kudos
Reply

4,219 Views
mayanhui
Contributor I

Applied 5V power to 3.3V regulator (linear) and  the 3.3V voltage will be pulled down to about 1.2V, and the NXP will be hot.  Quick power cycle and IC powers correctly.The 3.3V waveform that the NXP cannot normally turn on is as follows:wave.png

0 Kudos
Reply

4,219 Views
Hui_Ma
NXP TechSupport
NXP TechSupport

Hi,

I don't understand below description you mentioned in thread:

If you remove power from the board and reapply quickly before 3.3 volts has completely discharged the NXP will power up correctly. If you let the supply voltage completely discharge the NXP will latch up every time.

If your application board is battery powered?

Could you post the power related circuit for double check?

If there exists soldering quality issue with those problem boards?


Have a great day,
Mike

-----------------------------------------------------------------------------------------------------------------------
Note: If this post answers your question, please click the Correct Answer button. Thank you!
-----------------------------------------------------------------------------------------------------------------------

0 Kudos
Reply