SDRAM Configuration

cancel
Showing results for 
Show  only  | Search instead for 
Did you mean: 

SDRAM Configuration

4,370 Views
lpcware
NXP Employee
NXP Employee
Content originally posted in LPCWare by adityapadaria on Mon Apr 04 06:36:47 MST 2016
I am using MT48LC8M32B2 -7 IT (256Mbit, 8Mx16, 4 Banks, Row=12, Column=9) SDRAM on my LPC4357 board.


When i try to store 32bit data in RAM, it saves the different value sometimes.

I stored 10, but i saw 655360 in debug.


However the same program runs well on my LPC4357 Dev Board. It has MT48LC8M32B2 -6 (256Mbit, 8Mx16, 4 Banks, Row=12, Column=9) SDRAM. Only difference of SDRAM configuration between two boards is

[color=#36f]Dev Board:[/color]


Quote:
LPC_EMC->DYNAMICCONFIG0    = 1<<14| 1<<12| 2<<9 | 1<<7; /* 256Mb, 8Mx16, 4 banks, row=12, column=9 */

*((volatile uint32_t *)(SDRAM_ADDR_BASE | (0x32)<<(11))); /* 4 burst, 3 CAS latency */



[color=#36f]My Board:[/color] (Same as CMSIS Driver)


Quote:
LPC_EMC->DYNAMICCONFIG0    = 0<<14 | 1<<9 | 1<<7; /* 64Mb, 4Mx16, 4 banks, row=12, column=8 */

*((volatile uint32_t *)(SDRAM_ADDR_BASE | (3<<4 | 3)<<11)); /* 8 burst, 3 CAS latency*/




I have tried Dev Board's configuration but LCD is not running well.


Other hardware difference is

SDRAM Timing (Cycle Time) :
MT48LC8M32B2 -6    : 6ns (166 MHz)
MT48LC8M32B2 -7    : 7ns (143 MHz)


I need help to configure SDRAM.
Labels (1)
0 Kudos
Reply
8 Replies

3,283 Views
sven-ericweiss
Contributor I

Hello,

hope you are still around.

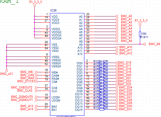
I am trying to connect the AS4C16M16SA SDRAM (256Mbit, 16Mx16, 4 Banks, Row=12, Column=9) with my LPC4370, over the EMC interface.

My Configuration is nearly the same as the one you are using, so I am pretty sure the software is correct. Nevertheless it is not possible to write data in or out of the device. Thats why I assume that the hardware is incorrectly.

My problem is that I am not sure if it is possible to use the SDRAM in the way I connected it. Could you maybe take a look over my schematic and tell me if it is possible to connect the device this way?

pastedImage_1.png

0 Kudos
Reply

3,283 Views
carstengroen
Senior Contributor II

Sven,

I don't know the specific device (CPU) you are using, but most I have seen needs to use the correct CKEx signal with regards to the DYCSx (if using DYCS1, you will need to use CKE1 also). I always use f.ex DYCS0, CKE0 and CLK0 etc

If that is the case with the CPU you are using I don't know, but maybe worth checking...

0 Kudos
Reply

3,283 Views
lpcware
NXP Employee
NXP Employee
bump
0 Kudos
Reply

3,283 Views
lpcware
NXP Employee
NXP Employee
Content originally posted in LPCWare by adityapadaria on Fri Apr 08 01:33:25 MST 2016
Thanks.  :D


Development board SDRAM is configured with 4 bursts.

I have tried Dev Board's configuration on my board but it did not work.


However problem is solved by using EMCDELAYCLK.

LPC_SCU->EMCDELAYCLK = 0x5555;


0 Kudos
Reply

3,283 Views
zzzmqp
Contributor III

adityapadaria, if you're still around...  would you mind sharing your SDRAM init code with me (here or through PM)? I use the same SDRAM chip and MCU and see some weird issues, so it would be extremely helpful to compare the init sequence and timing parameters.

Thank you!

0 Kudos
Reply

3,283 Views
adityapadaria
Contributor I

/******************************************************************************************/

/******************************************************************************************/

#include "lpc43xx.h"

#include "lpc43xx_scu.h"

/******************************************************************************************/

/******************************************************************************************/

#define SDRAM_ADDR_BASE 0x28000000 // SDRAM Address Base for DYCS0

/******************************************************************************************/

/******************************************************************************************/ // SDRAM_Init

void SDRAM_Init(void)

{

  /******************************************************************************************/

  uint32_t i;

  /******************************************************************************************/ // Set up EMC pins

  // EMC Address pins

  scu_pinmux(0x2, 9, (MD_PLN | MD_EZI | MD_ZI | MD_EHS),  FUNC3); //A0

  scu_pinmux(0x2, 10, (MD_PLN | MD_EZI | MD_ZI | MD_EHS),  FUNC3); //A1

  scu_pinmux(0x2, 11, (MD_PLN | MD_EZI | MD_ZI | MD_EHS),  FUNC3); //A2

  scu_pinmux(0x2, 12, (MD_PLN | MD_EZI | MD_ZI | MD_EHS),  FUNC3); //A3

  scu_pinmux(0x2, 13, (MD_PLN | MD_EZI | MD_ZI | MD_EHS),  FUNC3); //A4

  scu_pinmux(0x1, 0, (MD_PLN | MD_EZI | MD_ZI | MD_EHS),  FUNC2); //A5

  scu_pinmux(0x1, 1, (MD_PLN | MD_EZI | MD_ZI | MD_EHS),  FUNC2); //A6

  scu_pinmux(0x1, 2, (MD_PLN | MD_EZI | MD_ZI | MD_EHS),  FUNC2); //A7

  scu_pinmux(0x2, 8, (MD_PLN | MD_EZI | MD_ZI | MD_EHS),  FUNC3); //A8

  scu_pinmux(0x2, 7, (MD_PLN | MD_EZI | MD_ZI | MD_EHS),  FUNC3); //A9

  scu_pinmux(0x2, 6, (MD_PLN | MD_EZI | MD_ZI | MD_EHS),  FUNC2); //A10

  scu_pinmux(0x2, 2, (MD_PLN | MD_EZI | MD_ZI | MD_EHS),  FUNC2); //A11

   scu_pinmux(0x2, 1, (MD_PLN | MD_EZI | MD_ZI | MD_EHS),  FUNC2); //A12

  scu_pinmux(0x2, 0, (MD_PLN | MD_EZI | MD_ZI | MD_EHS),  FUNC2); //A13

  scu_pinmux(0x6, 8, (MD_PLN | MD_EZI | MD_ZI | MD_EHS),  FUNC1); //A14

  // EMC Data pins

  scu_pinmux(0x1,  7,  (MD_PLN | MD_EZI | MD_ZI | MD_EHS),  FUNC3); /* P1_7: D0 (function 0) errata */

  scu_pinmux(0x1,  8,  (MD_PLN | MD_EZI | MD_ZI | MD_EHS),  FUNC3); /* P1_8: D1 (function 0) errata */

  scu_pinmux(0x1,  9,  (MD_PLN | MD_EZI | MD_ZI | MD_EHS),  FUNC3); /* P1_9: D2 (function 0) errata */

  scu_pinmux(0x1,  10, (MD_PLN | MD_EZI | MD_ZI | MD_EHS),  FUNC3); /* P1_10: D3 (function 0) errata */

  scu_pinmux(0x1,  11, (MD_PLN | MD_EZI | MD_ZI | MD_EHS),  FUNC3); /* P1_11: D4 (function 0) errata */

  scu_pinmux(0x1,  12, (MD_PLN | MD_EZI | MD_ZI | MD_EHS),  FUNC3); /* P1_12: D5 (function 0) errata */

  scu_pinmux(0x1,  13, (MD_PLN | MD_EZI | MD_ZI | MD_EHS),  FUNC3); /* P1_13: D6 (function 0) errata */

  scu_pinmux(0x1,  14, (MD_PLN | MD_EZI | MD_ZI | MD_EHS),  FUNC3); /* P1_14: D7 (function 0) errata */

  scu_pinmux(0x5,  4,  (MD_PLN | MD_EZI | MD_ZI | MD_EHS),  FUNC2); /* P5_4: D8 (function 0) errata */

  scu_pinmux(0x5,  5,  (MD_PLN | MD_EZI | MD_ZI | MD_EHS),  FUNC2); /* P5_5: D9 (function 0) errata */

  scu_pinmux(0x5,  6,  (MD_PLN | MD_EZI | MD_ZI | MD_EHS),  FUNC2); /* P5_6: D10 (function 0) errata */

  scu_pinmux(0x5,  7,  (MD_PLN | MD_EZI | MD_ZI | MD_EHS),  FUNC2); /* P5_7: D11 (function 0) errata */

  scu_pinmux(0x5,  0,  (MD_PLN | MD_EZI | MD_ZI | MD_EHS),  FUNC2); /* P5_0: D12 (function 0) errata */

  scu_pinmux(0x5,  1,  (MD_PLN | MD_EZI | MD_ZI | MD_EHS),  FUNC2); /* P5_1: D13 (function 0) errata */

  scu_pinmux(0x5,  2,  (MD_PLN | MD_EZI | MD_ZI | MD_EHS),  FUNC2); /* P5_2: D14 (function 0) errata */

  scu_pinmux(0x5,  3,  (MD_PLN | MD_EZI | MD_ZI | MD_EHS),  FUNC2); /* P5_3: D15 (function 0) errata */

  scu_pinmux(0xD,  2,  (MD_PLN | MD_EZI | MD_ZI | MD_EHS),  FUNC2); /* PD_2: D16 (function 0) errata */

  scu_pinmux(0xD,  3,  (MD_PLN | MD_EZI | MD_ZI | MD_EHS),  FUNC2); /* PD_3: D17 (function 0) errata */

  scu_pinmux(0xD,  4,  (MD_PLN | MD_EZI | MD_ZI | MD_EHS),  FUNC2); /* PD_4: D18 (function 0) errata */

  scu_pinmux(0xD,  5,  (MD_PLN | MD_EZI | MD_ZI | MD_EHS),  FUNC2); /* PD_5: D19 (function 0) errata */

  scu_pinmux(0xD,  6,  (MD_PLN | MD_EZI | MD_ZI | MD_EHS),  FUNC2); /* PD_6: D20 (function 0) errata */

  scu_pinmux(0xD,  7,  (MD_PLN | MD_EZI | MD_ZI | MD_EHS),  FUNC2); /* PD_7: D21 (function 0) errata */

  scu_pinmux(0xD,  8,  (MD_PLN | MD_EZI | MD_ZI | MD_EHS),  FUNC2); /* PD_8: D22 (function 0) errata */

  scu_pinmux(0xD,  9,  (MD_PLN | MD_EZI | MD_ZI | MD_EHS),  FUNC2); /* PD_9: D23 (function 0) errata */

  scu_pinmux(0xE,  5,  (MD_PLN | MD_EZI | MD_ZI | MD_EHS),  FUNC3); /* PE_5: D24 (function 0) errata */

  scu_pinmux(0xE,  6,  (MD_PLN | MD_EZI | MD_ZI | MD_EHS),  FUNC3); /* PE_6: D25 (function 0) errata */

  scu_pinmux(0xE,  7,  (MD_PLN | MD_EZI | MD_ZI | MD_EHS),  FUNC3); /* PE_7: D26 (function 0) errata */

  scu_pinmux(0xE,  8,  (MD_PLN | MD_EZI | MD_ZI | MD_EHS),  FUNC3); /* PE_8: D27 (function 0) errata */

  scu_pinmux(0xE,  9,  (MD_PLN | MD_EZI | MD_ZI | MD_EHS),  FUNC3); /* PE_9: D28 (function 0) errata */

  scu_pinmux(0xE, 10,  (MD_PLN | MD_EZI | MD_ZI | MD_EHS),  FUNC3); /* PE_10: D29 (function 0) errata */

  scu_pinmux(0xE, 11,  (MD_PLN | MD_EZI | MD_ZI | MD_EHS),  FUNC3); /* PE_11: D30 (function 0) errata */

  scu_pinmux(0xE, 12,  (MD_PLN | MD_EZI | MD_ZI | MD_EHS),  FUNC3); /* PE_12: D31 (function 0) errata */

  // EMC control pins

  scu_pinmux(0x6, 12, (MD_PLN | MD_EZI | MD_ZI | MD_EHS), FUNC3 ); //DQMOUT0

  scu_pinmux(0x6, 10, (MD_PLN | MD_EZI | MD_ZI | MD_EHS), FUNC3 ); //DQMOUT1

  scu_pinmux(0xD,  0, (MD_PLN | MD_EZI | MD_ZI | MD_EHS), FUNC2 ); //DQMOUT2

  scu_pinmux(0xE, 13, (MD_PLN | MD_EZI | MD_ZI | MD_EHS), FUNC3 ); //DQMOUT3

  scu_pinmux(0x6, 9, (MD_PLN | MD_EZI | MD_ZI | MD_EHS), FUNC3 ); //DYCS0

  scu_pinmux(0x1, 6, (MD_PLN | MD_EZI | MD_ZI | MD_EHS), FUNC3 ); //WE

  scu_pinmux(0x6, 5, (MD_PLN | MD_EZI | MD_ZI | MD_EHS), FUNC3 ); //RAS

  scu_pinmux(0x6, 4, (MD_PLN | MD_EZI | MD_ZI | MD_EHS), FUNC3 ); //CAS

  scu_pinmux(0x6, 11,  (MD_PLN | MD_EZI | MD_ZI | MD_EHS), FUNC3 ); //CKEOUT0

  /******************************************************************************************/ // Select EMC clock-out

  LPC_SCU->SFSCLK_0 = MD_PLN_FAST;

  LPC_SCU->SFSCLK_1 = MD_PLN_FAST;

  LPC_SCU->SFSCLK_2 = MD_PLN_FAST;

  LPC_SCU->SFSCLK_3 = MD_PLN_FAST;

  /******************************************************************************************/

  LPC_SCU->EMCDELAYCLK = 0x5555;

  /******************************************************************************************/

  LPC_EMC->CONTROL = 0x00000001;

  LPC_EMC->CONFIG   = 0x00000000;

  /******************************************************************************************/

// /* RBC (Row, Bank, Column) : 32 bit external bus high-performance address mapping */

// /* 256 Mbit, 8Mx32, 4 Banks, 12 Row, 9 Column */

// LPC_EMC->DYNAMICCONFIG0 = 1<<14| 2<<9 | 1<<7;

  /* BRC (Bank, Row, Column) : 32 bit external bus address mapping */

  /* 256 Mbit, 8Mx32, 4 Banks, 12 Row, 9 Column */

  LPC_EMC->DYNAMICCONFIG0 = 1<<14| 1<<12| 2<<9 | 1<<7;

  /******************************************************************************************/

  LPC_EMC->DYNAMICRASCAS0    = 0x00000303; /* 3 CAS, 3 RAS latency */

  LPC_EMC->DYNAMICREADCONFIG = 0x00000001; /* Command delayed strategy, using EMCCLKDELAY */

  LPC_EMC->DYNAMICRP = 2;  

  LPC_EMC->DYNAMICRAS = 5;

  LPC_EMC->DYNAMICSREX = 8;

  LPC_EMC->DYNAMICAPR = 1;

  LPC_EMC->DYNAMICDAL = 5;

  LPC_EMC->DYNAMICWR = 1;

  LPC_EMC->DYNAMICRC = 8;

  LPC_EMC->DYNAMICRFC = 8;

  LPC_EMC->DYNAMICXSR = 8;

  LPC_EMC->DYNAMICRRD = 1;

  LPC_EMC->DYNAMICMRD = 1;

  /******************************************************************************************/

  for(i = 0; i < 1000; i++); /* wait 128 AHB clock cycles */

  LPC_EMC->DYNAMICCONTROL    = 0x00000183; /* Issue NOP command */

  for(i = 0; i < 1000; i++); /* wait 128 AHB clock cycles */

  /******************************************************************************************/

  LPC_EMC->DYNAMICCONTROL    = 0x00000103; /* Issue PALL command */

  LPC_EMC->DYNAMICREFRESH = 2;

  for(i = 0; i < 1000; i++); /* wait 128 AHB clock cycles */

  LPC_EMC->DYNAMICREFRESH = 110;

  /******************************************************************************************/

  LPC_EMC->DYNAMICCONTROL    = 0x00000083; /* Issue MODE command */

  /* Timing for 48/60/72MHZ Bus  */

// /* RBC (Row, Bank, Column) : 32 bit external bus high-performance address mapping */

// *((volatile uint32_t *)(SDRAM_ADDR_BASE | (3<<4 | 2)<<13)); /* 4 Burst, 3 CAS latency, 13 for RBC */

  /* BRC (Bank, Row, Column) : 32 bit external bus address mapping */

  *((volatile uint32_t *)(SDRAM_ADDR_BASE | (3<<4 | 2)<<11)); /* 4 Burst, 3 CAS latency, 11 for BRC */

  /******************************************************************************************/

  LPC_EMC->DYNAMICCONTROL    = 0x00000000; /* Issue NORMAL command */

  /******************************************************************************************/

  LPC_EMC->DYNAMICCONFIG0    |= 1<<19; /* [re]enable buffers */

  /******************************************************************************************/

}

/******************************************************************************************/

/******************************************************************************************/

3,283 Views
zzzmqp
Contributor III

Great, thank you very much!

Do you also use the MCU clock running at 204 MHz and the EMC clock with the divider at 102 MHz like this?

LPC_CCU1->CLKCCU[CLK_MX_EMC_DIV].CFG |= (1 << 5);

LPC_CREG->CREG6 |= (1 << 16);

0 Kudos
Reply

3,283 Views
lpcware
NXP Employee
NXP Employee
Content originally posted in LPCWare by bavarian on Fri Apr 08 01:06:13 MST 2016
A 32-bit wide SDRAM has to be configured with 4 bursts, a 16-bit wide SDRAM with 8 bursts.

The background is, that the SDRAM controller in the LPC1800/LPC4300 always fetches 16 bytes from the SDRAM, even when only one byte is requested.
This means that with a 32-bit bus the SDRAM controller fetches 4 times 32 bits to achieve 16 bytes, for a 16-bit bus it is 8 times. This is meant with burst size 4 and burst size 8.

Regards,
NXP Support Team
0 Kudos
Reply