Please refer our recommendation to design your RTC circuit.
DS:
13.5 RTC oscillator
13.5.1 RTC Printed Circuit Board (PCB) design guidelines

RTC Printed Circuit Board (PCB) design guidelines
• Connect the crystal and external load capacitors on the PCB as close as possible to
the oscillator input and output pins of the chip.
• The length of traces in the oscillation circuit should be as short as possible and must
not cross other signal lines.
• Ensure that the load capacitors CX1, CX2, and CX3, in case of third overtone crystal
usage, have a common ground plane.
• Loops must be made as small as possible to minimize the noise coupled in through
the PCB and to keep the parasitics as small as possible.
• Lay out the ground (GND) pattern under crystal unit.
• Do not lay out other signal lines under crystal unit for multi-layered PCB.
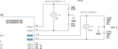
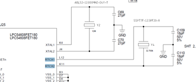
Here is our demo board reference design

Have a nice day
Jun Zhang