Powering LPCXpresso54114 Board from LiPo

cancel
Showing results for 
Show  only  | Search instead for 
Did you mean: 

Powering LPCXpresso54114 Board from LiPo

2,473 Views
jameswhitney
Contributor II

Greetings,

In a bit of a rush so don't have time to do the usual DC-DC converters - either up, i.e., less than 5 V to 5V, or down, i.e., regulators from greater than 5V to 5.

My question is, if I wire up a USB connector to supply battery power only, i.e., device already flashed, does a 3.7 V LiPo battery have enough voltage differential to actuate the 3.3 V LDO regulator ?

I have tried going into header JP9 with a LiPo 'post-flash', but it would seem that the battery would have to be disconnected to re-flash the device.

Please advise.

Thanks,

Jim

0 Kudos
Reply
5 Replies

2,377 Views
xiangjun_rong
NXP TechSupport
NXP TechSupport

Hi, James,

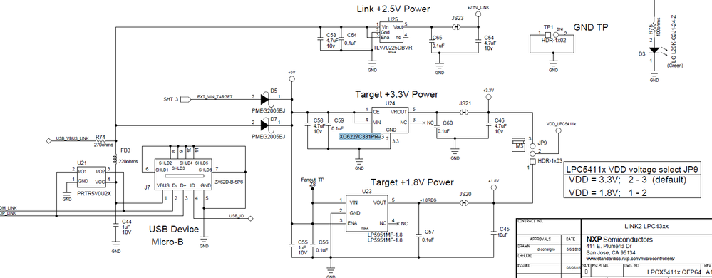
If you connect the 3.7V battery to the +5V node, in the case, the U24 LDO is used to generate 3.3V power supply.

is it your case?

BR

XiangJun Rong

pastedImage_1.png

0 Kudos
Reply

2,377 Views
jameswhitney
Contributor II

Good morning, XiangJun,

Yes, U24.

I have tried running a flashed board by running 3.7V LiPo battery between JP9/Pin 2 and ground, which works, but as you mention I was just a little bit nervous as 3.7V is slightly above the max voltage. Additionally, we have not tried to re-flash the board with that set-up.

So, that's when I thought about running the 3.7V into the USB port before the 3.3 V regulator (U24). Some regulators like a significant difference between the input voltage and the regulated output voltage, so that was my concern. We tried a 5V 'battery pack' which worked fine but is rather large and heavy. Later in the day as I was thinking about the issue - and your comment about using 5V (again, a 'stock' off-the-shelf battery issue) - most regulators can handle a very wide input voltage range, so we may just put two low-profile LiPo's in series and go into the USB port. We need 'low-profile and light' so we feel this will be a viable solution.

Thanks for all the feedback.

Respectfully,

Jim

0 Kudos
Reply

2,377 Views
xiangjun_rong
NXP TechSupport
NXP TechSupport

Hi, James,

For the LPCXpresso54114 Board, when you connect the 3.7V Lipo battery to the JP9 header, as you know that the pin2 of JP9 is VDD_LPC5411x node, which provide 3.3V power supply for all the 3.3V chips directly including LPC54114. The VDD voltage of LPC54114 power supply ranges from 1.62 to 3.6V, so 3.7V is a bit high.

BTW, the pin3 of JP9 is an output node of regulator U24 rather than an input, so if you connect 3.7V LIpo battery to JP9, the battery power supply does not pass any regulator.

Whether you can use the 3.7V Lipo battery to power all the 3.3V chips is dependent on if it can provide enough current.

I suggest you use a 5V battery, which can provide at least 100mA current as the USB port can provide, the power is 5V*0.1A=0.5W. You can connect the 5V battery to pin3 of P3, it is okay.

BR

Xiangjun Rong

0 Kudos
Reply

2,377 Views
jameswhitney
Contributor II

Good morning, Xiangjun,

Thanks for your reply and I agree with your comments.

Going with 'commercial off the shelf' power - i.e., without building any DC-DC converters/regulator circuits - doesn't provide many options. I.e., going directly into JP9 the 3.7V is slightly high. Yes, I realize that Pin 3 is the output of the regulator and that it bypasses all regulators - we apply the LiPo between Pin2 ('+') and GND. Again, keeping in mind a COTS solution, the question/possibility became whether 3.7V into the LPCXpresso54114 USB connector is enough voltage differential to drive the 3.3V regulator. I agree with you an a '5V battery', however, I have not seen a standard 5V battery, though we have seen some of the charging packs which might work.

Thanks, again.

Jim

0 Kudos
Reply

2,377 Views
xiangjun_rong
NXP TechSupport
NXP TechSupport

Hi, James,

Regarding your question that " keeping in mind a COTS solution, the question/possibility became whether 3.7V into the LPCXpresso54114 USB connector is enough voltage differential to drive the 3.3V regulator. ", Frankly speaking, I do not understand your question clearly, can you tell me which "3.3V regulator" you want to drive with the 3.7V battery? I have not found any regulator or LDO on the board which you want to drive with battery.

BR

Xiangjun Rong

0 Kudos
Reply