NXP LPCXpresso 55S16 Debug error

cancel
Showing results for 
Show  only  | Search instead for 
Did you mean: 

NXP LPCXpresso 55S16 Debug error

2,596 Views
SVA-Vending
Contributor III

New development board ( LPCXpresso55S16 ) connected to J1 and gives the following error on debug mode. The example program being used is blinky.

NXP-Debug error.png

Labels (1)
0 Kudos
Reply
3 Replies

2,582 Views
SVA-Vending
Contributor III

Hi Xiang, Thank you for your prompt feedback.

I did exactly as per your instructions but still running into the same issue.
Resetting the board by pressing "SW4" did not help. I also deleted the old launch file but did not help.
Here is step by step process attached.

I hope you can help me analyze the error.

 

0 Kudos
Reply

2,579 Views
xiangjun_rong
NXP TechSupport
NXP TechSupport

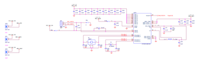
Hi,

I suppose that the tools configuration is okay.

Pls check the power supply system of the board and sure all the power supply pins of LPC55S16 get power.

xiangjun_rong_0-1653547317535.png

BR

XiangJun Rong

 

0 Kudos
Reply

2,585 Views
xiangjun_rong
NXP TechSupport
NXP TechSupport

Hi,

From hardware perspective, pls open the JP6 on the LPCXpresso55S16 board. Connect J1 Link2 USB connector as you have done, which is a debug USB connector.

On the MCUXpresso IDE, pls as the following procedure to download code to flash

1)click the project to select it

2)click "Build" to compile/link the project

3)click "Debug" to download code

If you still have issue, pls press SW4 button, then insert USB cable to J1, then release SW4, try to have a "Debug" .

or delete the "*.launch", try to click "Debug"

Hope it can help you

BR

XiangJun Rong

 

xiangjun_rong_0-1653442824717.png

 

xiangjun_rong_1-1653443507658.png

 

0 Kudos
Reply