LPC11C24 enter ISP mode abnormally

cancel
Showing results for 
Show  only  | Search instead for 
Did you mean: 

LPC11C24 enter ISP mode abnormally

1,145 Views
827529957
Contributor III

    The LPC11C24 user program can be run at the beginning, but after a few months of testing, serveral chips enter the ISP abnormally, and then each time after power-on, they still enter the ISP mode. Only by erasing the chip program and reprogramming can it return to normal. I have detected that the ISP pin and power pin using a oscilloscope and when LPC11C24 is power on, the  ISP pin is high level. It seems that it is not a hardware problem, so I suspect it is a software problem. Is there another way to enter ISP mode?

Labels (1)
0 Kudos
Reply
1 Reply

1,046 Views
xiangjun_rong
NXP TechSupport
NXP TechSupport

Hi, Kunsen,

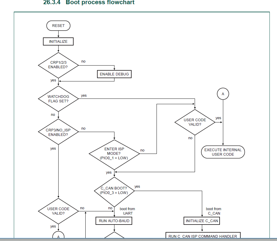
I attach the flowchart  of LPC11U24 after Reset,  when the LPC11U2x check whether the user code in flash is invalid, if the user code is invalid, the LPC11U2x will enter CAN bootloader or UART bootloader stage. So If your user code is incorrect, your phenomenon appears, pls check your user code.

Hope it can help you

BR

XiangJun Rong

pastedImage_2.png