Hi, Chris,
Regarding your question, I think the dedicated I2C pin are true open drain pins, which can be configured as I2C different mode.
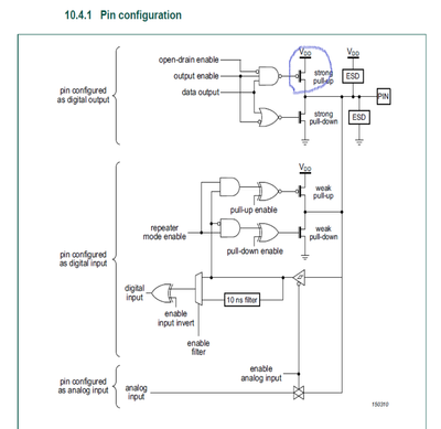
For the non-I2C dedicated pin, you can configure them as open drain pin by setting the OD bit in IOCON register of each pin. In open drain mode, the top mosfet is disabled as the Fig, I copied from UM10912.pdf. So you can drive the PIN to only low, of course, the pin can be high with external pull-up resistor.
Regarding the pin sink current, the sink current is 6mA with the VOH is 0.4V at most. Pls refer to the Fig copied from data sheet.
Hope it can help you
BR
XiangJun Rong

