How to use LPCXpresso812-MAX board's OBD to debug external LPC1102

cancel
Showing results for 
Show  only  | Search instead for 
Did you mean: 

How to use LPCXpresso812-MAX board's OBD to debug external LPC1102

1,285 Views
kasunprabash
Contributor I

I have LPCXpresso812-MAX and need to program/debug LPC1102 using OBD. schematic shows the connector but I don't understand the exact way to isolate the LPC812 and direct to LPC1102.

any help would be appreciated.

Thanks

Tags (1)
0 Kudos
Reply
3 Replies

1,138 Views
kerryzhou
NXP TechSupport
NXP TechSupport

Hi Kasun Prabash,

     The LPCxpresso 812 MAX board didn't leave the connect to external chip with the OBD.

    So, if you want to use it, you need to modify the board, and connect the wire by yourself.

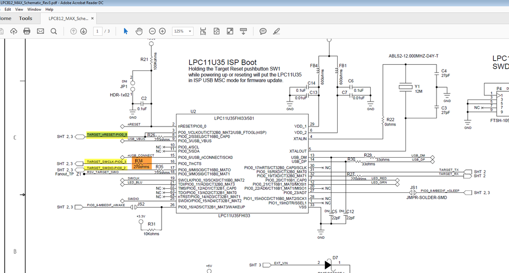
    As you know, the debugger interface SWD just need 5 wire: VDD, SWD_CLK, SWD_DATA, RESET and GND. Normally, if there two chip, the SWD_CLK wire must be isolated.

   From the LPCXpresso 824 MAX board schematic, you can try to modify these points:

1. remove the R34, and connect a wire in LPC11U35 pin 16, then connect it to your own chip's SWD_CLK.

pastedImage_1.png

2. Other swd pins: VDD, GND, SWD_DAT,RESET, you can use P3 interface

pastedImage_2.png

But all these pins you need to connect to your own board.

You can try it on your side.

Wish it helps  you!


Have a great day,
Kerry

-----------------------------------------------------------------------------------------------------------------------
Note: If this post answers your question, please click the Correct Answer button. Thank you!
-----------------------------------------------------------------------------------------------------------------------

0 Kudos
Reply

1,138 Views
brendonslade
NXP TechSupport
NXP TechSupport

Just wanted to add to this thread ... LPCXpresso MAX boards are the lowest cost variant of the LPCXpresso board family and aren't designed to be configured as debug probes for other targets. Kerry has given some good "hacker" tips to try and make this work with a MAX board, even though it wasn't design with this capability in mind.

Unlike the MAX variant, the original LPCXpresso, LPCXpresso CD and LPCXpresso V2 & V3 boards are all designed for this capability. See www.nxp.com/lpcxpresso-boards for an overview.

0 Kudos
Reply

1,138 Views
kerryzhou
NXP TechSupport
NXP TechSupport

Hi Brendon Slade,

  Thanks a lot for your supplement!

Best Regards,

Kerry

0 Kudos
Reply