Hi,
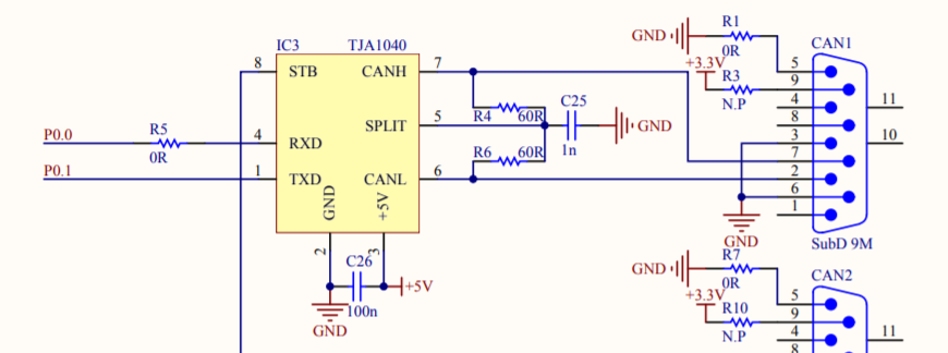
In my opinion, there is something wrong with the schematic file. The CAN-controller of the microcontroller should be connected to the transceiver via TXD and RXD. Pin STB is connected to an I/O pin of the host microcontroller for operation mode control. For this MCU the pins should be P0.0 and P0.1 according to the reference manual.

Please check the following example circuit diagram.

I hope this helps, have a nice day!
Regards
Soledad