Correctly powering LPC553x: VBAT, VDDIO, "output capacitor" (LPC5536)

取消
显示结果 
显示  仅  | 搜索替代 
您的意思是: 

Correctly powering LPC553x: VBAT, VDDIO, "output capacitor" (LPC5536)

2,016 次查看
danielholala
Senior Contributor II

Hello,

I have doubts making sense of the documentation regarding correctly powering the LPC5536 and I don't want to guess. Thus I'm asking for help.

First, where should I connect VBAT pin to?

The "product data sheet" states that this pin is a "battery supply". I don't have a battery in my design. AN13528 ("Using LDO feature...") does not show VBAT in any figure. Only VDD_MAIN is shown. AN13707 ("Hardware design guidelines") requests that "VBAT pin requires a separate power supply". Does that mean I cannot connect VDD_MAIN and VBAT on the PCB? On LPC5536-EVK schematic both VDD_MAIN (schematic: "MCU_MAIN") and VBAT (schematic "MCU_VBAT") are connected to the same 3V3 power supply line, though. That's confusing.

danielholala_0-1698748084233.png

I'm planning on connecting both VDD_MAIN and VBAT to the same 3V3 supply but using separate banks of decoupling capacitors as seen in AN13707, Figure 1:

danielholala_0-1698749468263.png

Does that make sense?

 

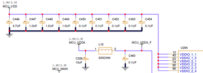
Second, what about decoupling capacitors for VDDIO pins?

AN13707 ("Hardware design guidelines") does not request (let alone discuss) decoupling capacitors for VDDIO pins. Though, LPC5536-EVK schematic shows 9 decoupling capacitors for the 6 VDDIO pins.

danielholala_1-1698748231797.png

 

I'm planning a single 100 nF capacitor at each VDDIO pin.

Is that sufficient?

 

Third, what is the "output capacitor"?

AN13528 ("Using LDO feature...") states that "The minimum value of the output capacitor is 10 μF". There are C1 - C4 shown in the schematics and tables, e.g., see Figure 2 below:

danielholala_2-1698748345988.png

The application note does not explicitly state which one is the output capacitor. First candidate is C1 but it is listed as typically 4.7 uF , see Table 4. This does not meet the minimum requirement quoted above. Next candidate is C2 as it has a minimum of 10 uF. However, is is connected to the power supply and as such considered an "input capacitor". I don't want to guess. Please tell me which one it is the output capacitor. 

I'm planning on using a 10 μF ceramic capacitor for C1 (and for C2, to simplify component variety).

Does that fit?

 

Thanks.
Best regards,
Daniel

Links for your reference:

标签 (1)
标记 (2)
0 项奖励
回复
3 回复数

1,836 次查看
danielholala
Senior Contributor II

Hello!

I'd like to share what I found out so far.

Regarding VBAT pin:

VDD_MAIN and VBAT can be connected to the same supply - unless you need to handle deep power down modes.

 

Regarding decoupling capacitors for VDDIO pins: 

From the LPC5536-EVK board files I gleaned the following decoupling capacitors configuration:

SymbolPin100nF1uF4.7uF
VDDIO_1_112x  
VDDIO_1_243xx 
VDDIO_2_163xx 
VDDIO_2_274x x
VDDIO_2_385 x 
VDDIO_2_496x  

 

I have no idea why the designers of the LPC5536-EVK decided to place the decoupling capacitors as they did, e.g., why VDDIO_2_2 get's a 4.7 uF and the others don't. 

That's for the 100 pin package.

I will be using just 100 nF on each VDDIO pin on the 64 pin package.

Regarding "output capacitor" mentioned in AN13528:

C1 is the "output capacitor". There are two usages for C1:

  • when using the DC-DC converter (Figure 1), the minimum value of C1 is 10 μF (see Table 1);
  • when using the internal LDO (Figure 2), the typical value for C1 is 4.7 μF (see Table 4).

 

I hope somebody will find this useful.

Daniel

 

 

0 项奖励
回复

1,954 次查看
danielholala
Senior Contributor II

Regarding correctly powering LPC553x, I have further issues with the AN13528 ("Using the DC-DC and LDO Features on the LPC553x"):

The layout recommendation on page 6, Figure 3 does not show LPC553x as it routes signals that are not available on the LPC553x MCU  (e.g., "FB" , "VBAT_DCDC", "VDD_PMU").

danielholala_0-1699354942790.png

If you have used  the LPC552x MCU family before, you'll notice that this image is a copy of "AN12325
Using the DCDC feature" showing (most likely) a LPC552x device.

Is it too much to ask if I am expecting an actual layout of an LPC553x MCU in an application note specifically on an LPC553x MCU? What about showing the layout of the LPC5536-EVK, for example?

Thanks.
Daniel

0 项奖励
回复

1,996 次查看
Alice_Yang
NXP TechSupport
NXP TechSupport

Hello @danielholala 

It seems the same with your another case, I will reply you on that case, thanks.

 

BR

Alice

0 项奖励
回复